Suppr超能文献

比较 A7436 和 ATCC 33277 菌株的分析表明,它们在血红素获取系统的表达上存在差异。

Comparative analysis of A7436 and ATCC 33277 strains reveals differences in the expression of heme acquisition systems.

机构信息

Laboratory of Medical Biology, Faculty of Biotechnology, University of Wroclaw, Wroclaw, Poland.

出版信息

Microbiol Spectr. 2024 Mar 5;12(3):e0286523. doi: 10.1128/spectrum.02865-23. Epub 2024 Jan 30.

Abstract

UNLABELLED

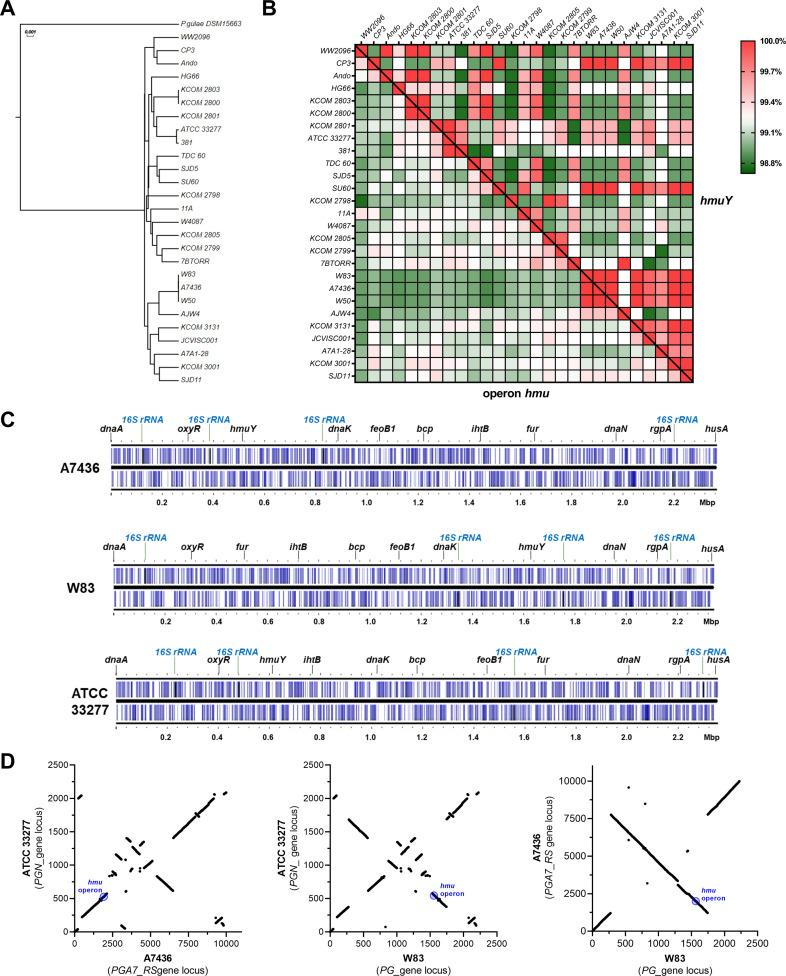
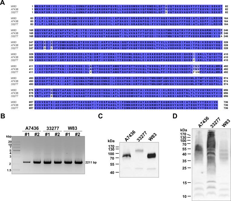
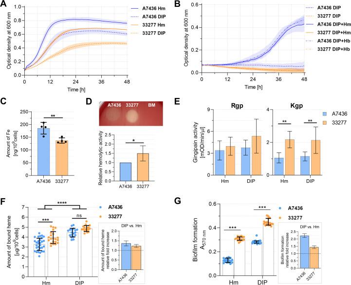
strains exhibit different phenotypes , different virulence potential in animal models, and different associations with human diseases, with strains classified as virulent/more virulent (e.g., A7436 and W83) or as less virulent/avirulent (e.g., ATCC 33277). In this study, we comparatively analyzed the A7436 and ATCC 33277 strains to better understand their variability. Global gene expression analysis in response to heme and iron limitation revealed more pronounced differences in the A7436 than in the ATCC 33277 strain; however, in both strains, the largest changes were observed in genes encoding hypothetical proteins, genes whose products participate in energy metabolism, and in genes encoding proteins engaged in transport and binding proteins. Our results confirmed that variability between strains is due to differences in the arrangement of their genomes. Analysis of gene expression of heme acquisition systems demonstrated that not only the availability of iron and heme in the external environment but also the ability to store iron intracellularly can influence the phenotype. Therefore, we assume that differences in virulence potential may also be due to differences in the production of systems involved in iron and heme acquisition, mainly the Hmu system. In addition, our study showed that hemoglobin, in a concentration-dependent manner, differentially influences the virulence potential of strains. We conclude that iron and heme homeostasis may add to the variability observed between strains.

IMPORTANCE

Periodontitis belongs to a group of multifactorial diseases, characterized by inflammation and destruction of tooth-supporting tissues. is one of the most important microbial factors involved in the initiation and progression of periodontitis. To survive in the host, the bacterium must acquire heme as a source of iron and protoporphyrin IX. strains respond differently to changing iron and heme concentrations, which may be due to differences in the expression of systems involved in iron and heme acquisition. The ability to accumulate iron intracellularly, being different in more and less virulent strains, may influence their phenotypes, production of virulence factors (including proteins engaged in heme acquisition), and virulence potential of this bacterium.

摘要

未加标签

菌株表现出不同的表型,在动物模型中具有不同的毒力潜能,并且与人类疾病有不同的关联,菌株被分类为毒力更强/更强(例如 A7436 和 W83)或毒力较弱/无毒(例如 ATCC 33277)。在这项研究中,我们比较分析了 A7436 和 ATCC 33277 菌株,以更好地了解它们的变异性。对血红素和铁限制的响应的全基因表达分析表明,A7436 菌株的差异比 ATCC 33277 菌株更为明显;然而,在这两个菌株中,观察到的最大变化发生在编码假设蛋白的基因、参与能量代谢的产物的基因以及参与运输和结合蛋白的蛋白质的编码基因中。我们的结果证实,菌株之间的变异性是由于它们基因组排列的差异所致。血红素获取系统的基因表达分析表明,不仅外部环境中铁和血红素的可用性,而且细胞内铁的储存能力也会影响表型。因此,我们假设毒力潜能的差异也可能归因于参与铁和血红素获取的系统的产生差异,主要是 Hmu 系统。此外,我们的研究表明,血红蛋白以浓度依赖的方式不同地影响菌株的毒力潜能。我们得出结论,铁和血红素的动态平衡可能会增加菌株之间观察到的变异性。

https://cdn.ncbi.nlm.nih.gov/pmc/blobs/7c12/10913741/33feb4ad0477/spectrum.02865-23.f001.jpg

文献AI研究员

20分钟写一篇综述,助力文献阅读效率提升50倍。

立即体验

用中文搜PubMed

大模型驱动的PubMed中文搜索引擎

马上搜索

文档翻译

学术文献翻译模型,支持多种主流文档格式。

立即体验