Suppr超能文献

CTCF 通过动态重分布和基因组重组介导 CD8+效应细胞分化。

CTCF mediates CD8+ effector differentiation through dynamic redistribution and genomic reorganization.

机构信息

Center for Discovery and Innovation, Hackensack University Medical Center , Nutley, NJ, USA.

Department of Physics, The George Washington University , Washington, DC, USA.

出版信息

J Exp Med. 2023 Apr 3;220(4). doi: 10.1084/jem.20221288. Epub 2023 Feb 8.

Abstract

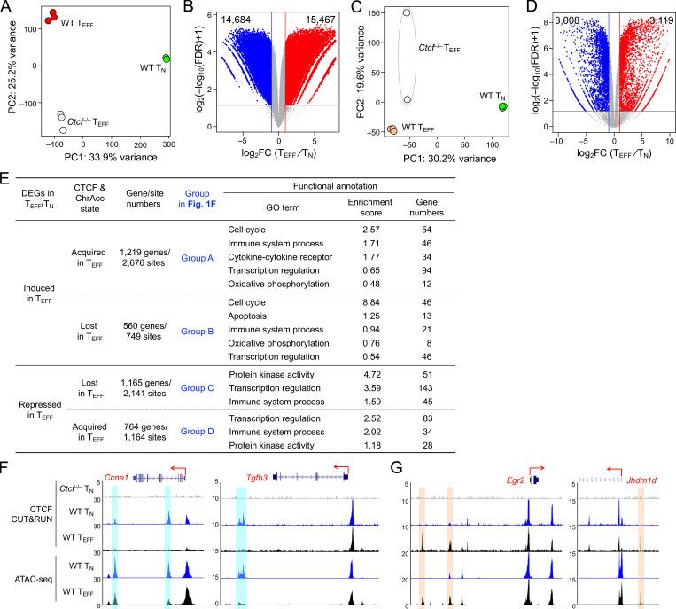
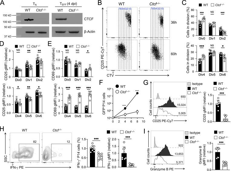
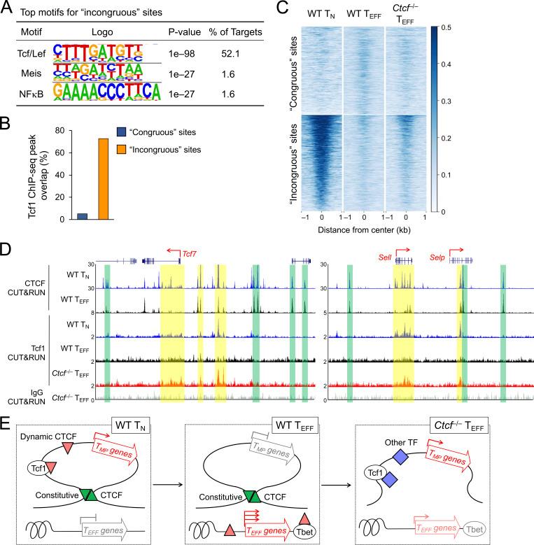
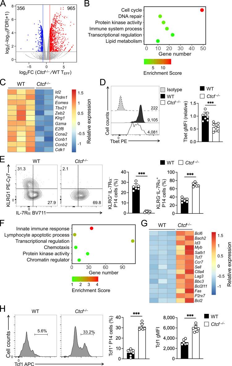
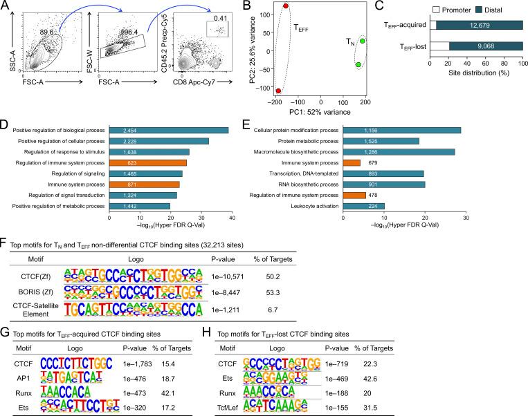
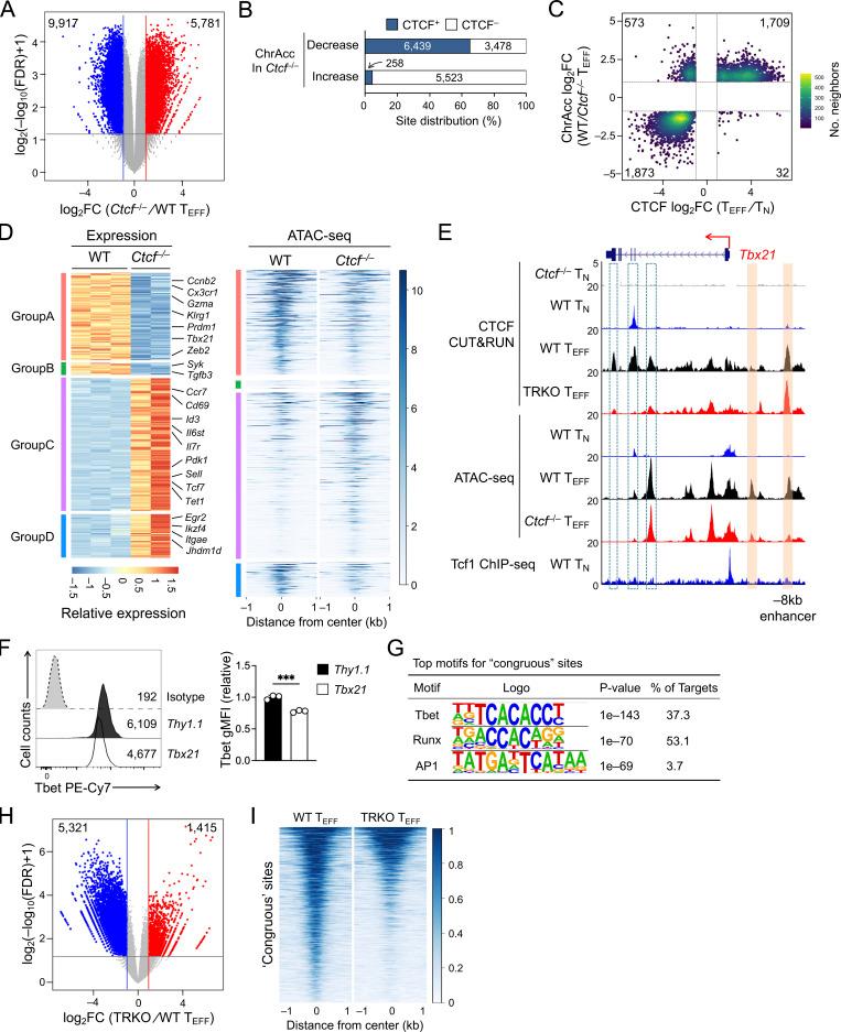
Differentiation of effector CD8+ T cells is instructed by stably and dynamically expressed transcription regulators. Here we show that naive-to-effector differentiation was accompanied by dynamic CTCF redistribution and extensive chromatin architectural changes. Upon CD8+ T cell activation, CTCF acquired de novo binding sites and anchored novel chromatin interactions, and these changes were associated with increased chromatin accessibility and elevated expression of cytotoxic program genes including Tbx21, Ifng, and Klrg1. CTCF was also evicted from its ex-binding sites in naive state, with concomitantly reduced chromatin interactions in effector cells, as observed at memory precursor-associated genes including Il7r, Sell, and Tcf7. Genetic ablation of CTCF indeed diminished cytotoxic gene expression, but paradoxically elevated expression of memory precursor genes. Comparative Hi-C analysis revealed that key memory precursor genes were harbored within insulated neighborhoods demarcated by constitutive CTCF binding, and their induction was likely due to disrupted CTCF-dependent insulation. CTCF thus promotes cytotoxic effector differentiation by integrating local chromatin accessibility control and higher-order genomic reorganization.

摘要

效应 CD8+T 细胞的分化受稳定且动态表达的转录调节因子的指导。在这里,我们表明,从幼稚细胞向效应细胞的分化伴随着 CTCF 的动态再分配和广泛的染色质结构变化。在 CD8+T 细胞激活后,CTCF 获得了新的结合位点,并固定了新的染色质相互作用,这些变化与染色质可及性的增加以及细胞毒性程序基因(包括 Tbx21、Ifng 和 Klrg1)的表达升高有关。在幼稚状态下,CTCF 也从其 ex 结合位点中被驱逐,效应细胞中的染色质相互作用随之减少,如在记忆前体细胞相关基因(包括 Il7r、Sell 和 Tcf7)中观察到的那样。CTCF 的基因缺失确实降低了细胞毒性基因的表达,但出人意料地提高了记忆前体细胞基因的表达。比较 Hi-C 分析显示,关键的记忆前体细胞基因位于由组成性 CTCF 结合界定的隔离区域内,其诱导可能是由于 CTCF 依赖性隔离的破坏。因此,CTCF 通过整合局部染色质可及性控制和更高阶的基因组重组来促进细胞毒性效应细胞的分化。

https://cdn.ncbi.nlm.nih.gov/pmc/blobs/1e3b/9948760/a9beea49bbb6/JEM_20221288_GA.jpg

文献AI研究员

20分钟写一篇综述,助力文献阅读效率提升50倍。

立即体验

用中文搜PubMed

大模型驱动的PubMed中文搜索引擎

马上搜索

文档翻译

学术文献翻译模型,支持多种主流文档格式。

立即体验