Suppr超能文献

动态调节 CTCF 的稳定性及其在应激反应下的亚核定位。

Dynamic regulation of CTCF stability and sub-nuclear localization in response to stress.

机构信息

Regulatory Biology Laboratory, Salk Institute for Biological Studies, La Jolla, California, United States of America.

Waitt Advanced Biophotonics Center, Salk Institute for Biological Studies, La Jolla, California, United States of America.

出版信息

PLoS Genet. 2021 Jan 7;17(1):e1009277. doi: 10.1371/journal.pgen.1009277. eCollection 2021 Jan.

Abstract

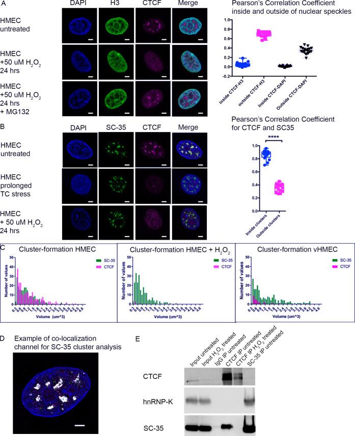
The nuclear protein CCCTC-binding factor (CTCF) has diverse roles in chromatin architecture and gene regulation. Functionally, CTCF associates with thousands of genomic sites and interacts with proteins, such as cohesin, or non-coding RNAs to facilitate specific transcriptional programming. In this study, we examined CTCF during the cellular stress response in human primary cells using immune-blotting, quantitative real time-PCR, chromatin immunoprecipitation-sequence (ChIP-seq) analysis, mass spectrometry, RNA immunoprecipitation-sequence analysis (RIP-seq), and Airyscan confocal microscopy. Unexpectedly, we found that CTCF is exquisitely sensitive to diverse forms of stress in normal patient-derived human mammary epithelial cells (HMECs). In HMECs, a subset of CTCF protein forms complexes that localize to Serine/arginine-rich splicing factor (SC-35)-containing nuclear speckles. Upon stress, this species of CTCF protein is rapidly downregulated by changes in protein stability, resulting in loss of CTCF from SC-35 nuclear speckles and changes in CTCF-RNA interactions. Our ChIP-seq analysis indicated that CTCF binding to genomic DNA is largely unchanged. Restoration of the stress-sensitive pool of CTCF protein abundance and re-localization to nuclear speckles can be achieved by inhibition of proteasome-mediated degradation. Surprisingly, we observed the same characteristics of the stress response during neuronal differentiation of human pluripotent stem cells (hPSCs). CTCF forms stress-sensitive complexes that localize to SC-35 nuclear speckles during a specific stage of neuronal commitment/development but not in differentiated neurons. We speculate that these particular CTCF complexes serve a role in RNA processing that may be intimately linked with specific genes in the vicinity of nuclear speckles, potentially to maintain cells in a certain differentiation state, that is dynamically regulated by environmental signals. The stress-regulated activity of CTCF is uncoupled in persistently stressed, epigenetically re-programmed "variant" HMECs and certain cancer cell lines. These results reveal new insights into CTCF function in cell differentiation and the stress-response with implications for oxidative damage-induced cancer initiation and neuro-degenerative diseases.

摘要

CTCF 是一种核蛋白,在染色质结构和基因调控中具有多种功能。在功能上,CTCF 与数千个基因组位点结合,并与蛋白(如黏连蛋白)或非编码 RNA 相互作用,以促进特定的转录编程。在这项研究中,我们使用免疫印迹、定量实时 PCR、染色质免疫沉淀测序 (ChIP-seq) 分析、质谱、RNA 免疫沉淀测序分析 (RIP-seq) 和 Airyscan 共聚焦显微镜,研究了人类原代细胞在细胞应激反应中的 CTCF。出乎意料的是,我们发现 CTCF 对正常患者来源的人乳腺上皮细胞 (HMEC) 中的多种应激形式非常敏感。在 HMEC 中,CTCF 蛋白的一部分形成复合物,定位于富含丝氨酸/精氨酸的剪接因子 (SC-35) 的核斑点中。应激时,CTCF 蛋白的这种物种通过蛋白质稳定性的变化被快速下调,导致 CTCF 从 SC-35 核斑点中丢失,以及 CTCF-RNA 相互作用的改变。我们的 ChIP-seq 分析表明,CTCF 与基因组 DNA 的结合基本不变。通过抑制蛋白酶体介导的降解,可以实现应激敏感型 CTCF 蛋白丰度的恢复和重新定位于核斑点。令人惊讶的是,我们在人多能干细胞 (hPSC) 的神经元分化过程中观察到了相同的应激反应特征。CTCF 形成应激敏感复合物,在神经元承诺/发育的特定阶段定位于 SC-35 核斑点,但不在分化神经元中。我们推测,这些特殊的 CTCF 复合物在 RNA 处理中发挥作用,可能与核斑点附近的特定基因密切相关,可能是为了维持细胞处于特定的分化状态,这种状态受到环境信号的动态调节。在持续应激的、表观遗传重新编程的“变体”HMEC 和某些癌细胞系中,CTCF 的应激调节活性被解偶联。这些结果揭示了 CTCF 在细胞分化和应激反应中的新功能,对氧化损伤诱导的癌症起始和神经退行性疾病具有重要意义。

https://cdn.ncbi.nlm.nih.gov/pmc/blobs/c6ad/7790283/555edfcc210e/pgen.1009277.g001.jpg

文献AI研究员

20分钟写一篇综述,助力文献阅读效率提升50倍。

立即体验

用中文搜PubMed

大模型驱动的PubMed中文搜索引擎

马上搜索

文档翻译

学术文献翻译模型,支持多种主流文档格式。

立即体验