Suppr超能文献

ANKK1 是一种用于神经 F-肌动蛋白组装的 Wnt/PCP 支架蛋白。

ANKK1 Is a Wnt/PCP Scaffold Protein for Neural F-ACTIN Assembly.

机构信息

Laboratory of Neurogenetics and Molecular Medicine, Center for Genomic Sciences in Medicine, Institut de Recerca Sant Joan de Déu, 08950 Barcelona, Spain.

Centro de Investigación Biomédica en Red de Enfermedades Raras (CIBERER), Instituto de Salud Carlos III (ISCIII), 08950 Barcelona, Spain.

出版信息

Int J Mol Sci. 2024 Oct 4;25(19):10705. doi: 10.3390/ijms251910705.

Abstract

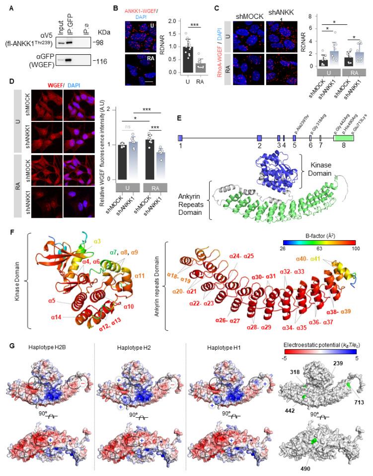
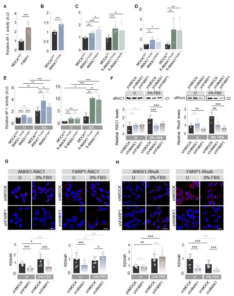
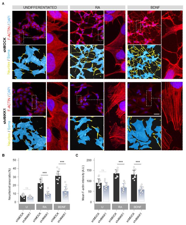
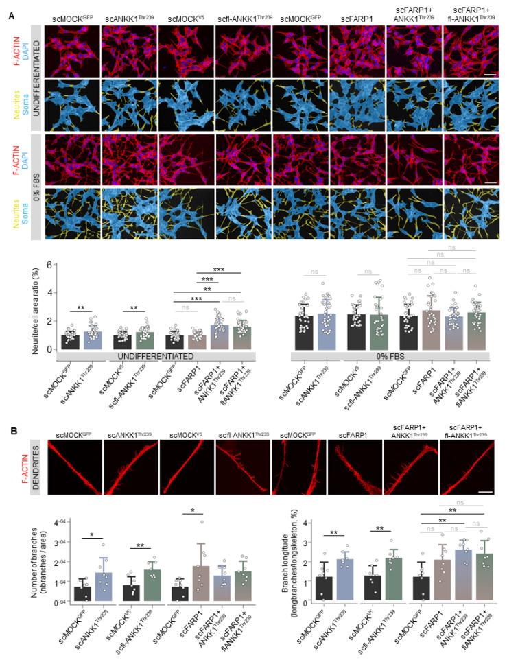
The IA polymorphism is a marker of both the Ankyrin Repeat and Kinase Domain containing I gene () encoding a RIP-kinase, and the gene for the dopamine receptor D2. Despite a large number of studies of IA in addictions and other psychiatric disorders, there is difficulty in interpreting this genetic phenomenon due to the lack of knowledge about ANKK1 function. In SH-SY5Y neuroblastoma models, we show that ANKK1 interacts with the synapse protein FERM ARH/RhoGEF and Pleckstrin Domain 1 (FARP1), which is a guanine nucleotide exchange factor (GEF) of the RhoGTPases RAC1 and RhoA. ANKK1-FARP1 colocalized in F-ACTIN-rich structures for neuronal maturation and migration, and both proteins activate the Wnt/PCP pathway. ANKK1, but not FARP1, promotes neuritogenesis, and both proteins are involved in neuritic spine outgrowth. Notably, the knockdown of or affects RhoGTPases expression and neural differentiation. Additionally, ANKK1 binds WGEF, another GEF of Wnt/PCP, regulating its interaction with RhoA. During neuronal differentiation, ANKK1-WGEF interaction is downregulated, while ANKK1-FARP1 interaction is increased, suggesting that ANKK1 recruits Wnt/PCP components for bidirectional control of F-ACTIN assembly. Our results suggest a brain structural basis in IA-associated phenotypes.

摘要

IA 多态性是锚蛋白重复和激酶结构域包含 I 基因()编码的 RIP-激酶和多巴胺受体 D2 基因的标志物。尽管有大量关于 IA 在成瘾和其他精神疾病中的研究,但由于缺乏对 ANKK1 功能的了解,很难解释这种遗传现象。在 SH-SY5Y 神经母细胞瘤模型中,我们表明 ANKK1 与突触蛋白 FERM ARH/RhoGEF 和 Pleckstrin 结构域 1(FARP1)相互作用,FARP1 是 RhoGTPases RAC1 和 RhoA 的鸟嘌呤核苷酸交换因子(GEF)。ANKK1-FARP1 共定位于神经元成熟和迁移的 F-肌动蛋白丰富结构中,并且这两种蛋白质都激活 Wnt/PCP 途径。ANKK1 而不是 FARP1 促进神经突发生,并且这两种蛋白质都参与神经突棘的生长。值得注意的是,下调 或 会影响 RhoGTPases 的表达和神经分化。此外,ANKK1 结合 Wnt/PCP 的另一种 GEF WGEF,调节其与 RhoA 的相互作用。在神经元分化过程中,ANKK1-WGEF 相互作用下调,而 ANKK1-FARP1 相互作用增加,表明 ANKK1 募集 Wnt/PCP 成分以双向控制 F-肌动蛋白组装。我们的研究结果为 IA 相关表型提供了大脑结构基础。

https://cdn.ncbi.nlm.nih.gov/pmc/blobs/84b4/11477271/2da1c82992d9/ijms-25-10705-g005.jpg

文献AI研究员

20分钟写一篇综述,助力文献阅读效率提升50倍。

立即体验

用中文搜PubMed

大模型驱动的PubMed中文搜索引擎

马上搜索

文档翻译

学术文献翻译模型,支持多种主流文档格式。

立即体验