Suppr超能文献

心肌细胞中的 DNA 修复对于维持小鼠的心脏功能至关重要。

DNA repair in cardiomyocytes is critical for maintaining cardiac function in mice.

机构信息

Division of Experimental Cardiology, Department of Cardiology, Thoraxcenter, Erasmus MC, Rotterdam, The Netherlands.

Department of Molecular Genetics, Erasmus MC, Rotterdam, The Netherlands.

出版信息

Aging Cell. 2023 Mar;22(3):e13768. doi: 10.1111/acel.13768. Epub 2023 Feb 8.

Abstract

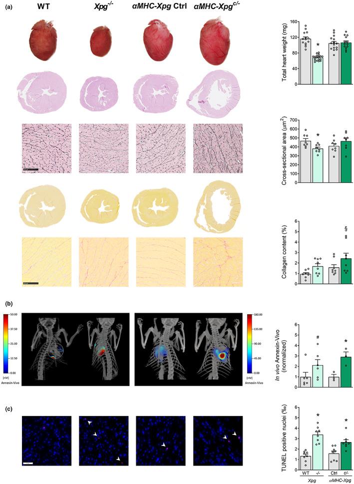
Heart failure has reached epidemic proportions in a progressively ageing population. The molecular mechanisms underlying heart failure remain elusive, but evidence indicates that DNA damage is enhanced in failing hearts. Here, we tested the hypothesis that endogenous DNA repair in cardiomyocytes is critical for maintaining normal cardiac function, so that perturbed repair of spontaneous DNA damage drives early onset of heart failure. To increase the burden of spontaneous DNA damage, we knocked out the DNA repair endonucleases xeroderma pigmentosum complementation group G (XPG) and excision repair cross-complementation group 1 (ERCC1), either systemically or cardiomyocyte-restricted, and studied the effects on cardiac function and structure. Loss of DNA repair permitted normal heart development but subsequently caused progressive deterioration of cardiac function, resulting in overt congestive heart failure and premature death within 6 months. Cardiac biopsies revealed increased oxidative stress associated with increased fibrosis and apoptosis. Moreover, gene set enrichment analysis showed enrichment of pathways associated with impaired DNA repair and apoptosis, and identified TP53 as one of the top active upstream transcription regulators. In support of the observed cardiac phenotype in mutant mice, several genetic variants in the ERCC1 and XPG gene in human GWAS data were found to be associated with cardiac remodelling and dysfunction. In conclusion, unrepaired spontaneous DNA damage in differentiated cardiomyocytes drives early onset of cardiac failure. These observations implicate DNA damage as a potential novel therapeutic target and highlight systemic and cardiomyocyte-restricted DNA repair-deficient mouse mutants as bona fide models of heart failure.

摘要

心力衰竭在不断老龄化的人群中已达到流行程度。心力衰竭的分子机制仍难以捉摸,但有证据表明,衰竭心脏中的 DNA 损伤加剧。在这里,我们检验了这样一个假设,即心肌细胞内源性 DNA 修复对于维持正常心脏功能至关重要,因此自发 DNA 损伤修复受到干扰会导致心力衰竭的早期发生。为了增加自发 DNA 损伤的负担,我们敲除了 DNA 修复内切酶 Xeroderma pigmentosum complementation group G (XPG) 和 Excision repair cross-complementation group 1 (ERCC1),无论是系统性还是心肌细胞特异性敲除,并研究了它们对心脏功能和结构的影响。DNA 修复的缺失允许正常的心脏发育,但随后导致心脏功能进行性恶化,导致明显的充血性心力衰竭,并在 6 个月内过早死亡。心脏活检显示氧化应激增加,与纤维化和细胞凋亡增加有关。此外,基因集富集分析显示与 DNA 修复和细胞凋亡受损相关的途径富集,并确定 TP53 是最活跃的上游转录调节因子之一。支持突变小鼠观察到的心脏表型,在人类 GWAS 数据中,ERCC1 和 XPG 基因中的几个遗传变异与心脏重塑和功能障碍有关。总之,分化的心肌细胞中未修复的自发 DNA 损伤会导致心力衰竭的早期发生。这些观察结果表明 DNA 损伤可能是一个潜在的新的治疗靶点,并强调了系统性和心肌细胞特异性 DNA 修复缺陷的小鼠突变体是心力衰竭的真正模型。

https://cdn.ncbi.nlm.nih.gov/pmc/blobs/7314/10014058/65e0f384485f/ACEL-22-e13768-g002.jpg

文献AI研究员

20分钟写一篇综述,助力文献阅读效率提升50倍。

立即体验

用中文搜PubMed

大模型驱动的PubMed中文搜索引擎

马上搜索

文档翻译

学术文献翻译模型,支持多种主流文档格式。

立即体验