Suppr超能文献

miR-26a-5p 通过 Wnt5a/CaMKII/NFAT 信号通路缓解 CFA 诱导的慢性炎症性痛觉过敏反应。

miR-26a-5p alleviates CFA-induced chronic inflammatory hyperalgesia through Wnt5a/CaMKII/NFAT signaling in mice.

机构信息

Department of Anesthesiology, Nanfang hospital, Southern Medical University, Guangzhou, China.

Department of Anesthesiology, Central People's Hospital of Zhanjiang, Zhanjiang, China.

出版信息

CNS Neurosci Ther. 2023 May;29(5):1254-1271. doi: 10.1111/cns.14099. Epub 2023 Feb 8.

Abstract

BACKGROUND

Inflammation often leads to the occurrence of chronic pain, and many miRNAs have been shown to play a key role in the development of inflammatory pain. However, whether miR-26a-5p relieves pain induced by inflammation and its possible mechanism are still unclear.

METHODS

The complete Freund's adjuvant (CFA)-induced inflammatory pain mouse model was employed. Intrathecal or subcutaneous injection of miR-26a-5p agomir was performed after modeling to study its antinociceptive effect and the comparison of different administration methods. Bioinformatics analysis of miRNAs was performed to study the downstream mechanisms of miR-26a-5p. HE staining, RT-qPCR, Western blotting, and immunofluorescence were used for further validation.

RESULTS

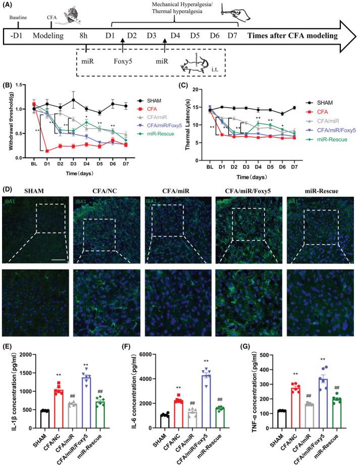
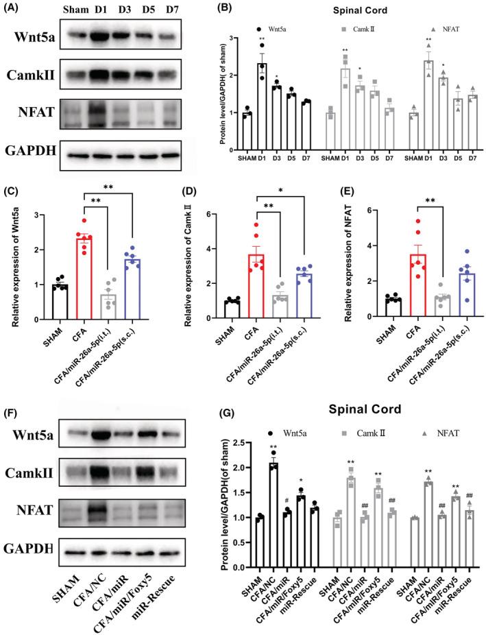
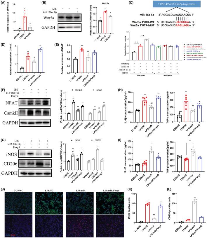
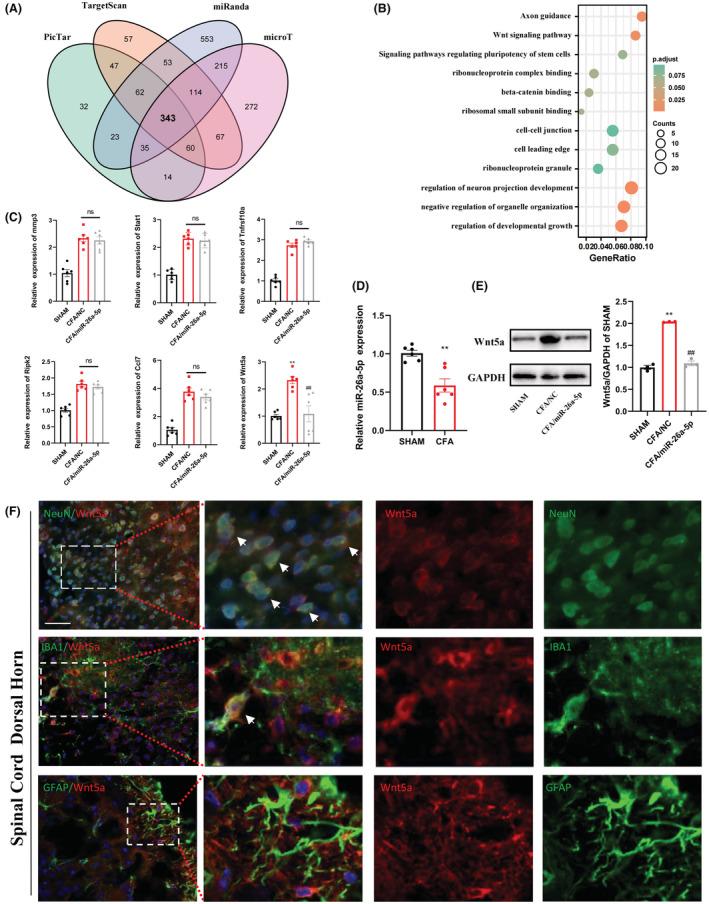
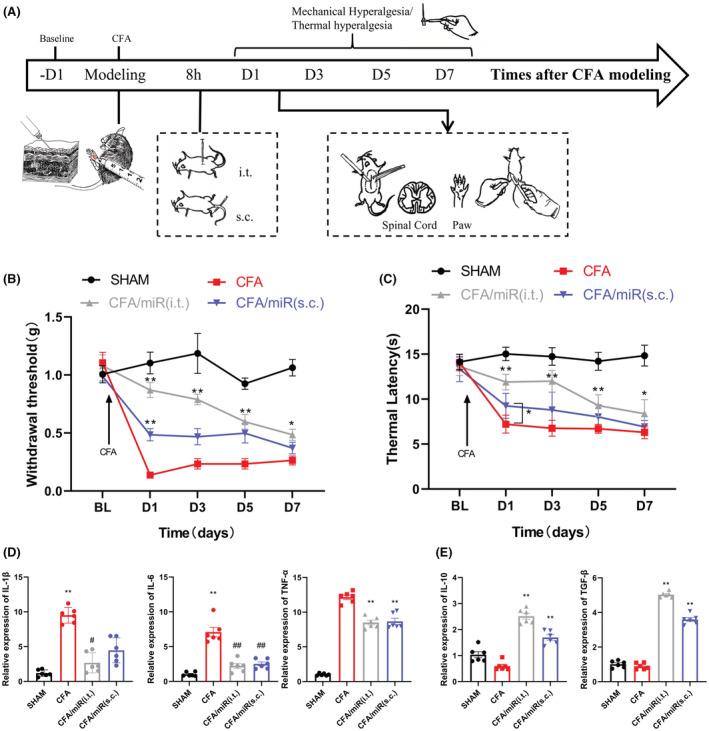
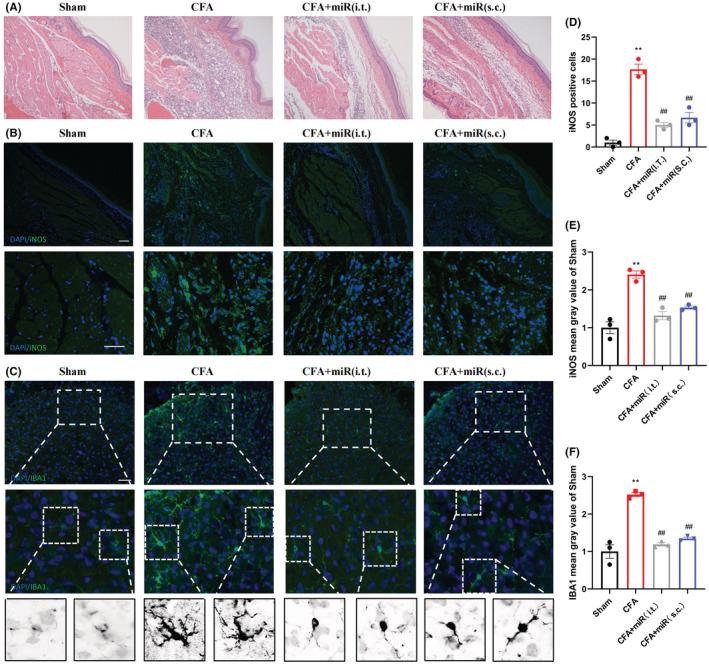
A single intrathecal and subcutaneous injection of miR-26a-5p both reversed mechanical hypersensitivity and thermal latency in the left hind paw of mice with CFA-induced inflammatory pain. HE staining and immunofluorescence studies found that both administrations of miR-26a-5p alleviated inflammation in the periphery and spinal cord. Bioinformatics analysis and dual-luciferase reporter gene analysis identified Wnt5a as a direct downstream target gene of miR-26a-5p. Wnt5a was mainly expressed in neurons and microglia in the spinal cord of mice with inflammatory pain. Intrathecal injection of miR-26a-5p could significantly reduce the expression level of Wnt5a and inhibit the downstream molecules of noncanonical Wnt signaling Camk2/NFAT, inhibiting the release of spinal cord inflammatory factors and alleviating the activation of microglia. In addition, miR-26a-5p could also inhibit lipopolysaccharide (LPS)-stimulated BV2 cell inflammation in vitro through a noncanonical Wnt signaling pathway.

CONCLUSIONS

miR-26a-5p is a promising therapy for CFA-induced inflammatory pain. Both intrathecal and subcutaneous injections provide relief for inflammatory pain. miR-26a-5p regulated noncanonical Wnt signaling to be involved in analgesia partly through antineuroinflammation, suggesting a pain-alleviating effect via noncanonical Wnt signaling pathway in the CFA-induced inflammatory pain model in vivo.

摘要

背景

炎症常导致慢性疼痛的发生,许多 miRNA 已被证明在炎症性疼痛的发展中起关键作用。然而,miR-26a-5p 是否缓解炎症引起的疼痛及其可能的机制仍不清楚。

方法

采用完全弗氏佐剂(CFA)诱导的炎性疼痛小鼠模型。造模后鞘内或皮下注射 miR-26a-5p agomir,研究其镇痛作用及不同给药方式的比较。通过生物信息学分析 miRNA 研究 miR-26a-5p 的下游机制。采用 HE 染色、RT-qPCR、Western blot 和免疫荧光进一步验证。

结果

单次鞘内和皮下注射 miR-26a-5p 均可逆转 CFA 诱导的炎性疼痛小鼠左后爪的机械性痛敏和热潜伏期。HE 染色和免疫荧光研究发现,两种 miR-26a-5p 给药均减轻了外周和脊髓的炎症。生物信息学分析和双荧光素酶报告基因分析鉴定 Wnt5a 为 miR-26a-5p 的直接下游靶基因。Wnt5a 在炎性疼痛小鼠脊髓中的神经元和小胶质细胞中主要表达。鞘内注射 miR-26a-5p 可显著降低 Wnt5a 的表达水平,并抑制非经典 Wnt 信号通路的下游分子 Camk2/NFAT,抑制脊髓炎症因子的释放,减轻小胶质细胞的激活。此外,miR-26a-5p 还可以通过非经典 Wnt 信号通路抑制脂多糖(LPS)刺激的 BV2 细胞炎症。

结论

miR-26a-5p 是一种有前途的 CFA 诱导的炎性疼痛治疗药物。鞘内和皮下注射均可缓解炎性疼痛。miR-26a-5p 通过调节非经典 Wnt 信号参与镇痛,部分通过抗神经炎症,提示在体内 CFA 诱导的炎性疼痛模型中通过非经典 Wnt 信号通路发挥镇痛作用。

https://cdn.ncbi.nlm.nih.gov/pmc/blobs/d47c/10068476/719534b5c462/CNS-29-1254-g007.jpg

文献AI研究员

20分钟写一篇综述,助力文献阅读效率提升50倍。

立即体验

用中文搜PubMed

大模型驱动的PubMed中文搜索引擎

马上搜索

文档翻译

学术文献翻译模型,支持多种主流文档格式。

立即体验