Suppr超能文献

结核分枝杆菌萜核苷诱导泡沫巨噬细胞溶酶体脂质蓄积。

A terpene nucleoside from M. tuberculosis induces lysosomal lipid storage in foamy macrophages.

机构信息

Division of Rheumatology, Immunity and Inflammation, Brigham and Women's Hospital, Harvard Medical School, Boston, Massachusetts, USA.

Electron Microscopy Centre Amsterdam, Amsterdam University Medical Centre, Amsterdam, Netherlands.

出版信息

J Clin Invest. 2023 Mar 15;133(6):e161944. doi: 10.1172/JCI161944.

Abstract

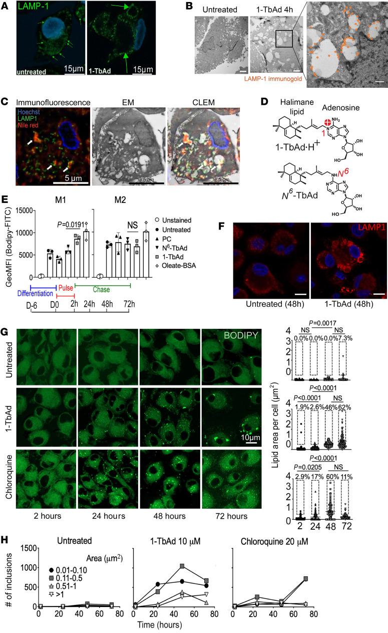
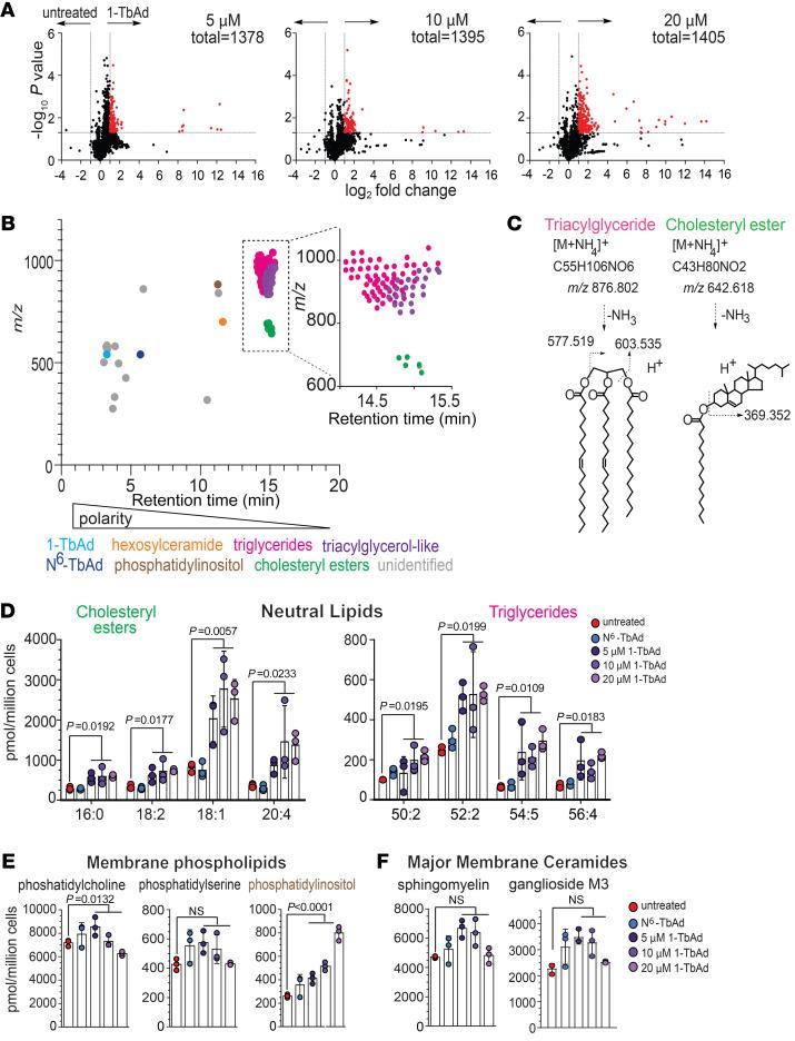
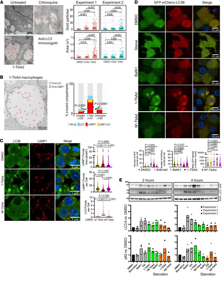
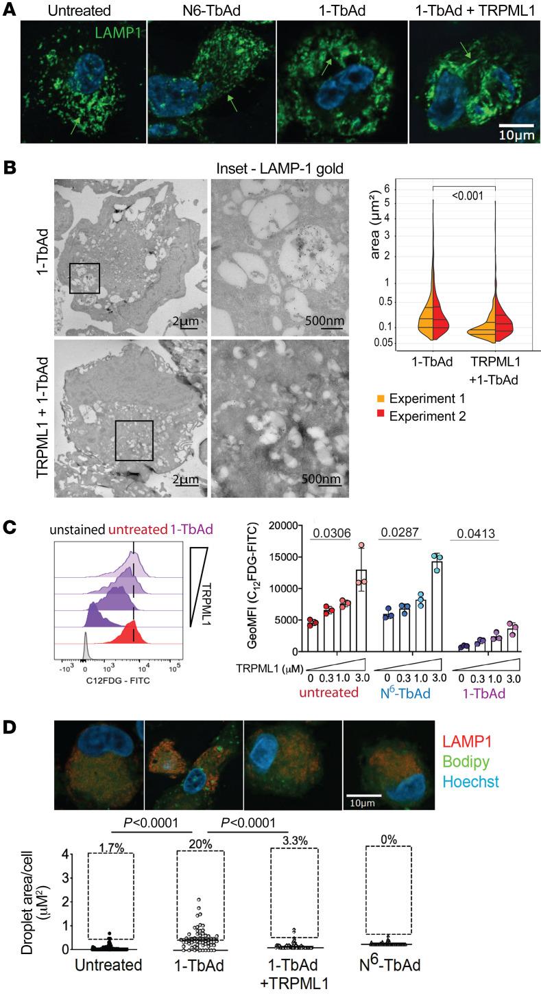
Induction of lipid-laden foamy macrophages is a cellular hallmark of tuberculosis (TB) disease, which involves the transformation of infected phagolysosomes from a site of killing into a nutrient-rich replicative niche. Here, we show that a terpenyl nucleoside shed from Mycobacterium tuberculosis, 1-tuberculosinyladenosine (1-TbAd), caused lysosomal maturation arrest and autophagy blockade, leading to lipid storage in M1 macrophages. Pure 1-TbAd, or infection with terpenyl nucleoside-producing M. tuberculosis, caused intralysosomal and peribacillary lipid storage patterns that matched both the molecules and subcellular locations known in foamy macrophages. Lipidomics showed that 1-TbAd induced storage of triacylglycerides and cholesterylesters and that 1-TbAd increased M. tuberculosis growth under conditions of restricted lipid access in macrophages. Furthermore, lipidomics identified 1-TbAd-induced lipid substrates that define Gaucher's disease, Wolman's disease, and other inborn lysosomal storage diseases. These data identify genetic and molecular causes of M. tuberculosis-induced lysosomal failure, leading to successful testing of an agonist of TRPML1 calcium channels that reverses lipid storage in cells. These data establish the host-directed cellular functions of an orphan effector molecule that promotes survival in macrophages, providing both an upstream cause and detailed picture of lysosome failure in foamy macrophages.

摘要

脂质蓄积泡沫巨噬细胞的诱导是结核病(TB)疾病的一个细胞标志,它涉及到感染的吞噬溶酶体从杀伤部位转变为富含营养的复制龛位。在这里,我们表明,分枝杆菌分泌的萜烯核苷,1-结核核苷腺苷(1-TbAd),导致溶酶体成熟停滞和自噬阻断,导致 M1 巨噬细胞中的脂质储存。纯 1-TbAd,或感染产生萜烯核苷的分枝杆菌,导致溶酶体内和周壁内的脂质储存模式,与泡沫巨噬细胞中已知的分子和亚细胞位置相匹配。脂质组学显示,1-TbAd 诱导三酰基甘油和胆固醇酯的储存,并且 1-TbAd 在巨噬细胞中限制脂质获取的条件下增加分枝杆菌的生长。此外,脂质组学鉴定了 1-TbAd 诱导的脂质底物,这些底物定义了戈谢病、沃尔曼病和其他先天性溶酶体贮积病。这些数据确定了分枝杆菌诱导的溶酶体功能障碍的遗传和分子原因,导致 TRPML1 钙通道激动剂的成功测试,该激动剂可逆转细胞中的脂质储存。这些数据确立了孤儿效应分子在宿主细胞中的定向功能,该分子促进巨噬细胞中的存活,为泡沫巨噬细胞中的溶酶体功能障碍提供了上游原因和详细图片。

https://cdn.ncbi.nlm.nih.gov/pmc/blobs/85cb/10014106/dae61b58cba8/jci-133-161944-g157.jpg

文献AI研究员

20分钟写一篇综述,助力文献阅读效率提升50倍。

立即体验

用中文搜PubMed

大模型驱动的PubMed中文搜索引擎

马上搜索

文档翻译

学术文献翻译模型,支持多种主流文档格式。

立即体验