Suppr超能文献

导致结核病的分枝杆菌保留了祖先获得的用于合成化学多样性萜类核苷的基因。

Mycobacteria that cause tuberculosis have retained ancestrally acquired genes for the biosynthesis of chemically diverse terpene nucleosides.

机构信息

Division of Rheumatology, Inflammation and Immunity, Brigham and Women's Hospital, Harvard Medical School, Boston, Massachusetts, United States of America.

Stratingh Institute for Chemistry, University of Groningen, Groningen, the Netherlands.

出版信息

PLoS Biol. 2024 Sep 30;22(9):e3002813. doi: 10.1371/journal.pbio.3002813. eCollection 2024 Sep.

Abstract

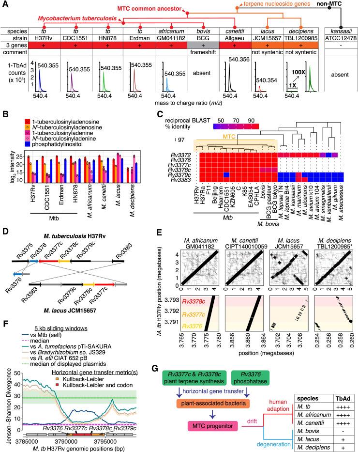
Mycobacterium tuberculosis (Mtb) releases the unusual terpene nucleoside 1-tuberculosinyladenosine (1-TbAd) to block lysosomal function and promote survival in human macrophages. Using conventional approaches, we found that genes Rv3377c and Rv3378c, but not Rv3376, were necessary for 1-TbAd biosynthesis. Here, we introduce linear models for mass spectrometry (limms) software as a next-generation lipidomics tool to study the essential functions of lipid biosynthetic enzymes on a whole-cell basis. Using limms, whole-cell lipid profiles deepened the phenotypic landscape of comparative mass spectrometry experiments and identified a large family of approximately 100 terpene nucleoside metabolites downstream of Rv3378c. We validated the identity of previously unknown adenine-, adenosine-, and lipid-modified tuberculosinol-containing molecules using synthetic chemistry and collisional mass spectrometry, including comprehensive profiling of bacterial lipids that fragment to adenine. We tracked terpene nucleoside genotypes and lipid phenotypes among Mycobacterium tuberculosis complex (MTC) species that did or did not evolve to productively infect either human or nonhuman mammals. Although 1-TbAd biosynthesis genes were thought to be restricted to the MTC, we identified the locus in unexpected species outside the MTC. Sequence analysis of the locus showed nucleotide usage characteristic of plasmids from plant-associated bacteria, clarifying the origin and timing of horizontal gene transfer to a pre-MTC progenitor. The data demonstrated correlation between high level terpene nucleoside biosynthesis and mycobacterial competence for human infection, and 2 mechanisms of 1-TbAd biosynthesis loss. Overall, the selective gain and evolutionary retention of tuberculosinyl metabolites in modern species that cause human TB suggest a role in human TB disease, and the newly discovered molecules represent candidate disease-specific biomarkers.

摘要

结核分枝杆菌(Mtb)释放不寻常的萜烯核苷 1-结核菌素腺苷(1-TbAd)以阻断溶酶体功能并促进在人巨噬细胞中的存活。使用传统方法,我们发现基因 Rv3377c 和 Rv3378c,但不是 Rv3376,是 1-TbAd 生物合成所必需的。在这里,我们引入线性模型用于质谱(limms)软件作为下一代脂质组学工具,以在全细胞基础上研究脂质生物合成酶的必需功能。使用 limms,全细胞脂质谱加深了比较质谱实验的表型景观,并鉴定了 Rv3378c 下游大约 100 种萜烯核苷代谢物的大家族。我们使用合成化学和碰撞质谱验证了先前未知的腺嘌呤、腺苷和脂质修饰的含有结核菌素的分子的身份,包括对细菌脂质的全面分析,这些脂质会断裂形成腺嘌呤。我们跟踪了结核分枝杆菌复合体(MTC)物种中萜烯核苷基因型和脂质表型,这些物种要么进化到能够有效地感染人类或非人类哺乳动物,要么没有进化到能够感染。尽管 1-TbAd 生物合成基因被认为仅限于 MTC,但我们在 MTC 之外的意想不到的物种中鉴定出了该基因座。该基因座的序列分析显示出与来自植物相关细菌的质粒具有特征性的核苷酸使用,阐明了水平基因转移到前 MTC 祖先的起源和时间。这些数据表明,高水平萜烯核苷生物合成与分枝杆菌对人类感染的能力之间存在相关性,以及 1-TbAd 生物合成丧失的 2 种机制。总的来说,引起人类结核病的现代物种中结核菌素代谢物的选择性获得和进化保留表明其在人类结核病疾病中的作用,新发现的分子代表了候选的疾病特异性生物标志物。

https://cdn.ncbi.nlm.nih.gov/pmc/blobs/54de/11476799/936002a2b8a6/pbio.3002813.g001.jpg

文献AI研究员

20分钟写一篇综述,助力文献阅读效率提升50倍。

立即体验

用中文搜PubMed

大模型驱动的PubMed中文搜索引擎

马上搜索

文档翻译

学术文献翻译模型,支持多种主流文档格式。

立即体验