Suppr超能文献

NaHS 对青枯雷尔氏菌引起的烟草细菌性萎蔫病的防治效果及作用机制。

Effect and mechanism of NaHS on tobacco bacterial wilt caused by Ralstonia solanacearum.

机构信息

State Key Laboratory of Biocatalysis and Enzyme Engineering, College of Life Science, Hubei University, Wuhan, 430062, China.

Tobacco Research Institute of Hubei Province, Wuhan, 430030, Hubei, China.

出版信息

Sci Rep. 2023 Feb 11;13(1):2462. doi: 10.1038/s41598-022-26697-8.

Abstract

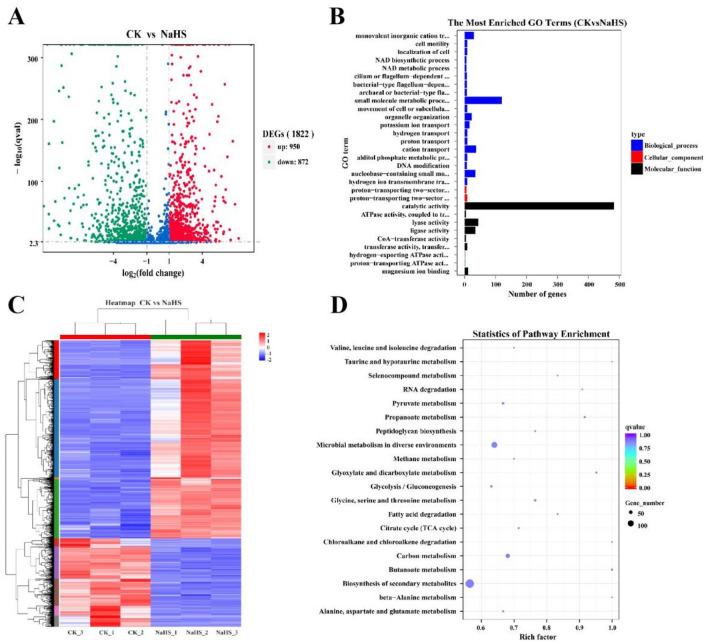
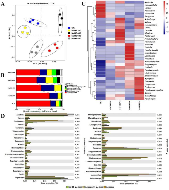
Since its discovery as a third unique gaseous signal molecule, hydrogen sulfide (HS) has been extensively employed to resist stress and control pathogens. Nevertheless, whether HS can prevent tobacco bacterial wilt is unknown yet. We evaluated the impacts of the HS donor sodium hydrosulfide (NaHS) on the antibacterial activity, morphology, biofilm, and transcriptome of R. solanacearum to understand the effect and mechanism of NaHS on tobacco bacterial wilt. In vitro, NaHS significantly inhibited the growth of Ralstonia solanacearum and obviously altered its cell morphology. Additionally, NaHS significantly inhibited the biofilm formation and swarming motility of R. solanacearum, and reduced the population of R. solanacearum invading tobacco roots. In field experiments, the application of NaHS dramatically decreased the disease incidence and index of tobacco bacterial wilt, with a control efficiency of up to 89.49%. The application of NaHS also influenced the diversity and structure of the soil microbial community. Furthermore, NaHS markedly increased the relative abundances of beneficial microorganisms, which helps prevent tobacco bacterial wilt. These findings highlight NaHS's potential and efficacy as a powerful antibacterial agent for preventing tobacco bacterial wilt caused by R. solanacearum.

摘要

自被发现为第三种独特的气态信号分子以来,硫化氢 (HS) 已被广泛用于抵抗应激和控制病原体。然而,HS 是否能预防烟草细菌性萎蔫病尚不清楚。我们评估了 HS 供体硫氢化钠 (NaHS) 对青枯雷尔氏菌的抗菌活性、形态、生物膜和转录组的影响,以了解 NaHS 对烟草细菌性萎蔫病的作用和机制。在体外,NaHS 显著抑制了青枯雷尔氏菌的生长,并明显改变了其细胞形态。此外,NaHS 显著抑制了青枯雷尔氏菌的生物膜形成和 swarm 运动,并减少了青枯雷尔氏菌入侵烟草根系的种群。在田间试验中,NaHS 的应用显著降低了烟草细菌性萎蔫病的发病率和指数,防治效率高达 89.49%。NaHS 的应用还影响了土壤微生物群落的多样性和结构。此外,NaHS 显著增加了有益微生物的相对丰度,有助于预防烟草细菌性萎蔫病。这些发现强调了 NaHS 作为一种强大的抗菌剂预防由青枯雷尔氏菌引起的烟草细菌性萎蔫病的潜力和功效。

https://cdn.ncbi.nlm.nih.gov/pmc/blobs/52a5/9922318/07eb58b69319/41598_2022_26697_Fig1_HTML.jpg

文献AI研究员

20分钟写一篇综述,助力文献阅读效率提升50倍。

立即体验

用中文搜PubMed

大模型驱动的PubMed中文搜索引擎

马上搜索

文档翻译

学术文献翻译模型,支持多种主流文档格式。

立即体验