Suppr超能文献

针刺疗法治疗痴呆症:基于治疗靶点和相关机制的综合分析。

Acupuncture Therapy on Dementia: Explained with an Integrated Analysis on Therapeutic Targets and Associated Mechanisms.

机构信息

School of Integrative Medicine, Tianjin University of Traditional Chinese Medicine, Tianjin, China.

School of Basic Medical Sciences, Tianjin Medical University, Tianjin, China.

出版信息

J Alzheimers Dis. 2023;94(s1):S141-S158. doi: 10.3233/JAD-221018.

Abstract

BACKGROUND

Dementia, mainly Alzheimer's disease (AD) and vascular dementia (VaD), remains a global health challenge. Previous studies have demonstrated the benefits of acupuncture therapy (AT) in improving dementia. Nevertheless, the therapeutic targets and integrated biological mechanisms involved remain ambiguous.

OBJECTIVE

To identify therapeutic targets and biological mechanisms of AT in treating dementia by integrated analysis strategy.

METHODS

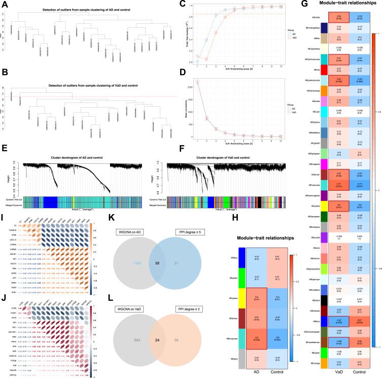
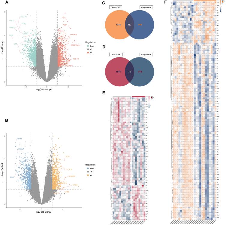
By the identification of differentially expressed genes (DEGs) of AD, VaD, and molecular targets of AT active components, the acupuncture therapeutic targets associated with the biological response to AD and VaD were extracted. Therapeutic targets-based functional enrichment analysis was conducted, and multiple networks were constructed. AT-therapeutic crucial targets were captured by weighted gene co-expression network analysis (WGCNA). The interactions between crucial targets with AT active components were verified by molecular docking.

RESULTS

Our results demonstrated that 132 and 76 acupuncture therapeutic targets were associated with AD and VaD. AT-therapeutic crucial targets including 58 for AD and 24 for VaD were captured by WGCNA, with 11 in shared, including NMU, GRP, TAC1, ADRA1D, and SST. In addition, 35 and 14 signaling pathways were significantly enriched by functional enrichment analysis, with 6 mutual pathways including neuroactive ligand-receptor interaction, GABAergic synapse, calcium signaling pathway, cAMP signaling pathway, chemokine signaling pathway, and inflammatory mediator regulation of TRP channels.

CONCLUSION

The improvement of AD and VaD by AT was associated with modulation of synaptic function, immunity, inflammation, and apoptosis. Our study clarified the therapeutic targets of AT on dementia, providing valuable clues for complementing and combining pharmacotherapy.

摘要

背景

痴呆症,主要是阿尔茨海默病(AD)和血管性痴呆(VaD),仍然是全球健康挑战。先前的研究表明,针灸疗法(AT)在改善痴呆症方面具有益处。然而,其治疗靶点和综合生物学机制仍不清楚。

目的

通过综合分析策略,确定 AT 治疗痴呆症的治疗靶点和生物学机制。

方法

通过鉴定 AD、VaD 的差异表达基因(DEGs)和 AT 活性成分的分子靶点,提取与 AD 和 VaD 生物学反应相关的针刺治疗靶点。对治疗靶点进行基于功能的富集分析,并构建多个网络。通过加权基因共表达网络分析(WGCNA)捕获 AT 治疗关键靶点。通过分子对接验证关键靶点与 AT 活性成分之间的相互作用。

结果

我们的结果表明,132 个和 76 个针刺治疗靶点与 AD 和 VaD 相关。WGCNA 捕获了 58 个 AD 和 24 个 VaD 的 AT 治疗关键靶点,其中有 11 个靶点是共享的,包括 NMU、GRP、TAC1、ADRA1D 和 SST。此外,功能富集分析显示 35 个和 14 个信号通路显著富集,其中包括神经活性配体-受体相互作用、γ-氨基丁酸能突触、钙信号通路、cAMP 信号通路、趋化因子信号通路和炎症介质调节 TRP 通道等 6 个共同通路。

结论

AT 改善 AD 和 VaD 与调节突触功能、免疫、炎症和细胞凋亡有关。本研究阐明了 AT 治疗痴呆症的治疗靶点,为补充和结合药物治疗提供了有价值的线索。

https://cdn.ncbi.nlm.nih.gov/pmc/blobs/cbc8/10473135/45da7f9b87e7/jad-94-jad221018-g001.jpg

文献AI研究员

20分钟写一篇综述,助力文献阅读效率提升50倍。

立即体验

用中文搜PubMed

大模型驱动的PubMed中文搜索引擎

马上搜索

文档翻译

学术文献翻译模型,支持多种主流文档格式。

立即体验