Suppr超能文献

基于多中心微阵列转录组分析的帕金森病黑质和血液基因特征及生物标志物

Substantia nigra and blood gene signatures and biomarkers for Parkinson's disease from integrated multicenter microarray-based transcriptomic analyses.

作者信息

Fan Hui-Hui, Hou Na-Na, Zhang Dao-Lu, Liu Dan-Ni, Tang Rong-Ting, Luo Hai-Tao, Song Ya-Dan, Cui Lei, Zhang Xiong, Zhu Jian-Hong

机构信息

Institute of Nutrition and Diseases and Center for Research, School of Public Health, Wenzhou Medical University, Wenzhou, Zhejiang, China.

Eye and ENT Hospital of Fudan University, Shanghai, China.

出版信息

Front Aging Neurosci. 2025 Apr 7;17:1540830. doi: 10.3389/fnagi.2025.1540830. eCollection 2025.

Abstract

BACKGROUND

Parkinson's disease (PD) is a complex, common neurodegenerative disorder with unclear etiology. The pathogenic hallmark is the death of dopaminergic neurons in the substantia nigra. PD diagnosis depends on clinical manifestation of symptoms but is lack of effective biomarker.

METHODS

Available human microarray-based transcriptomic datasets of the substantia nigra and blood were acquired for PD cases and controls. Robust rank aggregation and Weighted Gene Co-expression Network analysis were performed to identify gene signatures in substantia nigra and blood of PD. An overlapping analysis and validation in an independent cohort were followed to identify PD blood biomarkers.

RESULTS

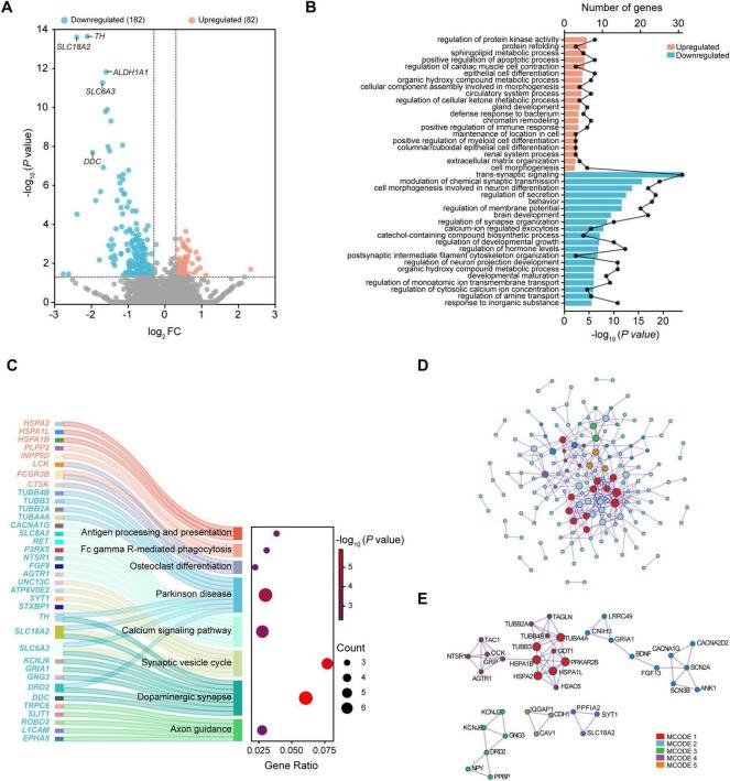
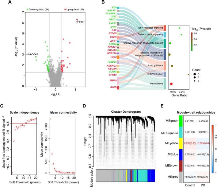
Eight datasets of substantia nigra and 3 datasets of blood were retrieved, which comprised 150 substantia nigra and 571 blood samples. Integrated differentially expressed genes (DEG) and module analyses showed that the substantia nigra gene signature in PD comprised 170 key genes, mainly involved in dopaminergic synapse, neuroactive ligand-receptor interaction, calcium signaling pathway, and Parkinson disease. The blood gene signature had only 65 DEGs, but with no robust co-expression module identified. Two genes, and , were both downregulated in the substantia nigra and blood of PD. But only was validated in the blood of independent cohort and showed a capacity of PD prediction.

CONCLUSION

The present study identified PD-associated gene signatures of the substantia nigra and blood, and demonstrated that the reduced expression of in the blood is promising to predict PD. Our findings provide novel insight into the mechanisms underlying PD pathophysiology and the development of PD biomarkers.

摘要

背景

帕金森病(PD)是一种复杂的常见神经退行性疾病,病因不明。其致病标志是黑质中多巴胺能神经元的死亡。PD的诊断依赖于症状的临床表现,但缺乏有效的生物标志物。

方法

获取了基于人类微阵列的黑质和血液转录组数据集,用于PD病例和对照。进行了稳健秩聚合和加权基因共表达网络分析,以识别PD黑质和血液中的基因特征。随后在独立队列中进行重叠分析和验证,以识别PD血液生物标志物。

结果

检索到8个黑质数据集和3个血液数据集,其中包括150个黑质样本和571个血液样本。综合差异表达基因(DEG)和模块分析表明,PD中的黑质基因特征包含170个关键基因,主要涉及多巴胺能突触、神经活性配体-受体相互作用、钙信号通路和帕金森病。血液基因特征仅有65个DEG,但未识别出稳健的共表达模块。两个基因, 和 ,在PD的黑质和血液中均下调。但只有 在独立队列的血液中得到验证,并显示出预测PD的能力。

结论

本研究确定了PD相关的黑质和血液基因特征,并证明血液中 表达降低有望预测PD。我们的发现为PD病理生理学的潜在机制和PD生物标志物的开发提供了新的见解。

https://cdn.ncbi.nlm.nih.gov/pmc/blobs/a06e/12009882/6539064a64a6/fnagi-17-1540830-g001.jpg

文献AI研究员

20分钟写一篇综述,助力文献阅读效率提升50倍。

立即体验

用中文搜PubMed

大模型驱动的PubMed中文搜索引擎

马上搜索

文档翻译

学术文献翻译模型,支持多种主流文档格式。

立即体验