Suppr超能文献

免疫检查点抑制剂治疗期间非小细胞肺癌患者外周血中驻留记忆 T 细胞的克隆扩增。

Clonal expansion of resident memory T cells in peripheral blood of patients with non-small cell lung cancer during immune checkpoint inhibitor treatment.

机构信息

Department of Health Sciences and Technology, SAIHST, Sungkyunkwan University, Seoul, The Republic of Korea.

Samsung Genome Institute, Samsung Medical Center, Seoul, The Republic of Korea.

出版信息

J Immunother Cancer. 2023 Feb;11(2). doi: 10.1136/jitc-2022-005509.

Abstract

BACKGROUND

Immune checkpoint inhibitors (ICIs) are an essential treatment for non-small cell lung cancer (NSCLC). Currently, the tumor-related intrinsic factors in response to ICIs have mostly been elucidated in tissue samples. However, tissue immune status and changes in the immune microenvironment can also be reflected and monitored through peripheral blood.

METHODS

Single-cell RNA and T cell receptor (scTCR) sequencing were conducted using peripheral blood mononuclear cells (PBMCs) from 60 patients with stage IV NSCLC. Those samples were prospectively acquired from patients treated with anti-PD(L)-1 therapy for advanced lung cancer. Based on the clinical outcomes, samples were classified as durable clinical benefit (DCB) and non-durable clinical benefit (NCB). The samples constituted paired longitudinal samples, consisting of pre-treatment and on-treatment. Additionally, PBMC samples from 60 healthy donors from the Asian Immune Diversity Atlas project were used as a control.

RESULTS

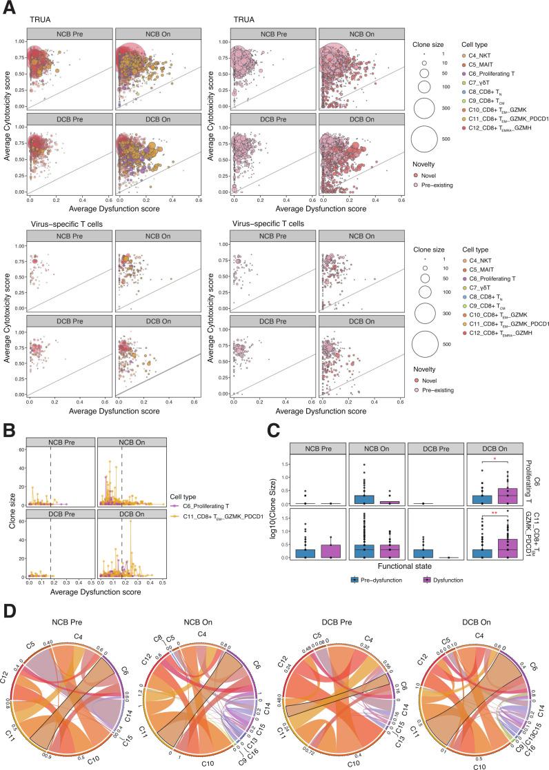
The dynamic changes in major cell types between pre-treatment and on-treatment PBMCs were associated with an increase in proliferating T cells and NK cells in both DCB and NCB groups. Among T cell subtypes, effector memory CD8 T cells (CD8 T_GZMK_PDCD1) were increased after ICI treatment in both DCB and NCB. From the lineage trajectory analysis, effector memory CD8 T cells resided at the bifurcation point, which has the potential to differentiate into lineages with precursor exhausted CD8 T cells (CD8 T cells) assumed to be related to the ICI response. From the scTCR-seq, effector memory CD8 T cells along with T cells recognizing unknown antigen expanded and composed of novel clones skewed toward dysfunctional status, especially in on-treatment samples of the DCB group. The extent of immunophenotype conversion capabilities of the TCR with effector memory CD8 T cells showed remarkable variation in the on-treatment sample in the DCB group.

CONCLUSION

A transitioning T cell subtype identified in PBMCs might be related to the prolonged ICI response. From our study, expansion of effector memory CD8 T cells with novel TCRs in PBMCs after ICI treatment could contribute to a better clinical outcome in patients with NSCLC. This proof-of-concept research strengthens the use of non-invasive PBMCs in studying systemic changes of immune reactions related to the ICI treatment.

摘要

背景

免疫检查点抑制剂(ICIs)是治疗非小细胞肺癌(NSCLC)的重要手段。目前,针对 ICI 反应的肿瘤相关内在因素主要在组织样本中得到了阐明。然而,外周血也可以反映和监测组织免疫状态和免疫微环境的变化。

方法

使用 60 名 IV 期 NSCLC 患者的外周血单个核细胞(PBMC)进行单细胞 RNA 和 T 细胞受体(scTCR)测序。这些样本是从接受抗 PD(L)-1 治疗晚期肺癌的患者前瞻性采集的。根据临床结果,将样本分为持久临床获益(DCB)和非持久临床获益(NCB)。这些样本构成了配对的纵向样本,包括治疗前和治疗后。此外,还使用来自亚洲免疫多样性图谱项目的 60 名健康供体的 PBMC 样本作为对照。

结果

治疗前和治疗后 PBMC 中主要细胞类型的动态变化与 DCB 和 NCB 组中增殖 T 细胞和 NK 细胞的增加有关。在 T 细胞亚群中,效应记忆 CD8 T 细胞(CD8 T_GZMK_PDCD1)在 DCB 和 NCB 组中 ICI 治疗后均增加。从谱系轨迹分析来看,效应记忆 CD8 T 细胞位于分叉点,具有分化为假设与 ICI 反应相关的前体耗竭 CD8 T 细胞(CD8 T 细胞)的潜在能力。从 scTCR-seq 来看,效应记忆 CD8 T 细胞与识别未知抗原的 T 细胞一起扩增,并由偏向功能失调状态的新克隆组成,尤其是在 DCB 组的治疗后样本中。具有效应记忆 CD8 T 细胞的 TCR 的免疫表型转换能力的程度在 DCB 组的治疗后样本中显示出显著的变化。

结论

在外周血单个核细胞中鉴定出的过渡性 T 细胞亚型可能与 ICI 反应的延长有关。我们的研究表明,ICI 治疗后 PBMC 中效应记忆 CD8 T 细胞与新型 TCR 的扩增可能有助于 NSCLC 患者获得更好的临床结局。这项概念验证研究加强了使用非侵入性 PBMC 研究与 ICI 治疗相关的免疫反应的系统变化。

https://cdn.ncbi.nlm.nih.gov/pmc/blobs/490b/9930609/b19d83da3595/jitc-2022-005509f01.jpg

文献AI研究员

20分钟写一篇综述,助力文献阅读效率提升50倍。

立即体验

用中文搜PubMed

大模型驱动的PubMed中文搜索引擎

马上搜索

文档翻译

学术文献翻译模型,支持多种主流文档格式。

立即体验