Suppr超能文献

CXCR6阳性循环黏膜相关恒定T细胞可识别对抗PD-1免疫疗法有反应的非小细胞肺癌患者。

CXCR6-positive circulating mucosal-associated invariant T cells can identify patients with non-small cell lung cancer responding to anti-PD-1 immunotherapy.

作者信息

Qu Jingjing, Wu Binggen, Chen Lijun, Wen Zuoshi, Fang Liangjie, Zheng Jing, Shen Qian, Heng Jianfu, Zhou Jianya, Zhou Jianying

机构信息

Department of Respiratory Disease, Thoracic Disease Center, The First Affiliated Hospital, Zhejiang University School of Medicine, Hangzhou, Zhejiang, 310003, P. R. China.

The Clinical Research Center for Respiratory Diseases of Zhejiang Province, Hangzhou, Zhejiang, 310003, P. R. China.

出版信息

J Exp Clin Cancer Res. 2024 May 3;43(1):134. doi: 10.1186/s13046-024-03046-3.

Abstract

BACKGROUND

Mucosal-associated invariant T (MAIT) cells have been reported to regulate tumor immunity. However, the immune characteristics of MAIT cells in non-small cell lung cancer (NSCLC) and their correlation with the treatment efficacy of immune checkpoint inhibitors (ICIs) remain unclear.

PATIENTS AND METHODS

In this study, we performed single-cell RNA sequencing (scRNA-seq), flow cytometry, and multiplex immunofluorescence assays to determine the proportion and characteristics of CD8+MAIT cells in patients with metastatic NSCLC who did and did not respond to anti-PD-1 therapy. Survival analyses were employed to determine the effects of MAIT proportion and C-X-C chemokine receptor 6 (CXCR6) expression on the prognosis of patients with advanced NSCLC.

RESULTS

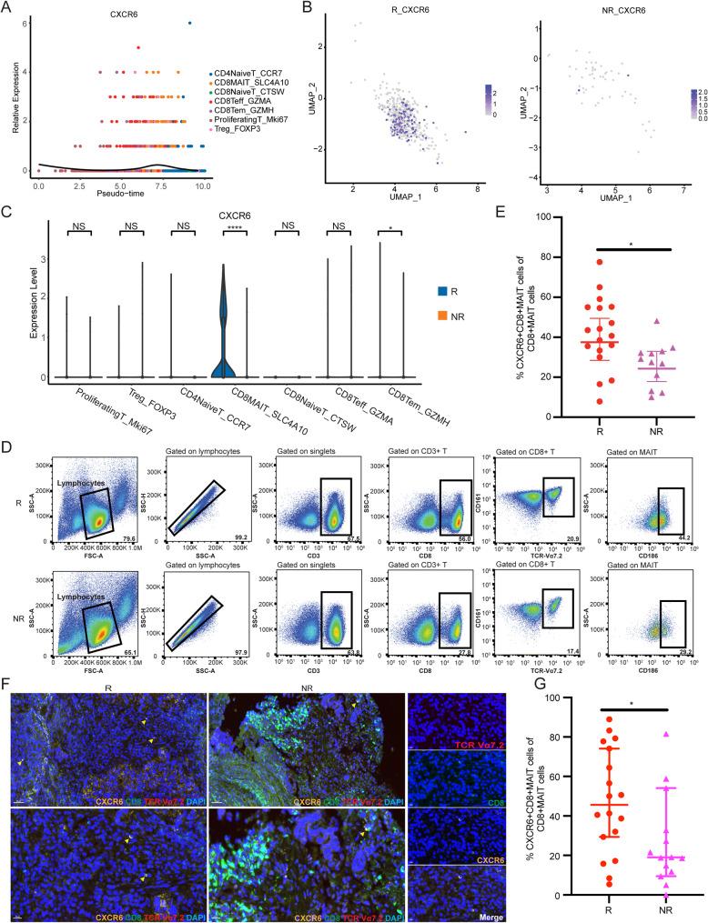
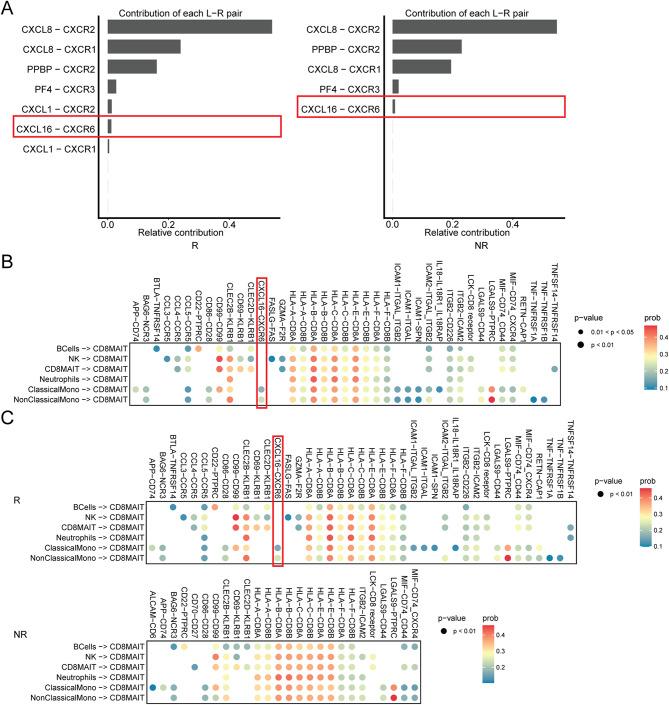
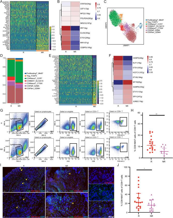
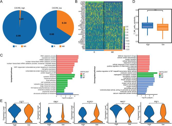
The proportion of activated and proliferating CD8+MAIT cells were significantly higher in responders-derived peripheral blood mononuclear cells (PBMCs) and lung tissues before anti-PD-1 therapy, with enhanced expression of cytotoxicity-related genes including CCL4, KLRG1, PRF1, NCR3, NKG7, GZMB, and KLRK1. The responders' peripheral and tumor-infiltrating CD8+MAIT cells showed an upregulated CXCR6 expression. Similarly, CXCR6+CD8+MAIT cells from responders showed higher expression of cytotoxicity-related genes, such as CST7, GNLY, KLRG1, NKG7, and PRF1. Patients with ≥15.1% CD8+MAIT cells to CD8+T cells ratio and ≥35.9% CXCR6+CD8+MAIT cells to CD8+MAIT cells ratio in peripheral blood showed better progression-free survival (PFS) after immunotherapy. The role of CD8+MAIT cells in lung cancer immunotherapy was potentially mediated by classical/non-classical monocytes through the CXCL16-CXCR6 axis.

CONCLUSION

CD8+MAIT cells are a potential predictive biomarker for patients with NSCLC responding to anti-PD-1 therapy. The correlation between CD8+MAIT cells and immunotherapy sensitivity may be ascribed to high CXCR6 expression.

摘要

背景

据报道,黏膜相关恒定T(MAIT)细胞可调节肿瘤免疫。然而,非小细胞肺癌(NSCLC)中MAIT细胞的免疫特征及其与免疫检查点抑制剂(ICI)治疗疗效的相关性仍不清楚。

患者和方法

在本研究中,我们进行了单细胞RNA测序(scRNA-seq)、流式细胞术和多重免疫荧光分析,以确定转移性NSCLC患者中对抗PD-1治疗有反应和无反应者的CD8+MAIT细胞比例及特征。采用生存分析来确定MAIT比例和C-X-C趋化因子受体6(CXCR6)表达对晚期NSCLC患者预后的影响。

结果

在抗PD-1治疗前,反应者来源的外周血单核细胞(PBMC)和肺组织中活化和增殖的CD8+MAIT细胞比例显著更高,包括CCL4、KLRG1、PRF1、NCR3、NKG7、GZMB和KLRK1在内的细胞毒性相关基因表达增强。反应者的外周和肿瘤浸润CD8+MAIT细胞显示CXCR6表达上调。同样,来自反应者的CXCR6+CD8+MAIT细胞显示细胞毒性相关基因如CST7、GNLY、KLRG1、NKG7和PRF1的表达更高。外周血中CD8+MAIT细胞与CD8+T细胞比例≥15.1%且CXCR6+CD8+MAIT细胞与CD8+MAIT细胞比例≥35.9%的患者在免疫治疗后显示出更好的无进展生存期(PFS)。CD8+MAIT细胞在肺癌免疫治疗中的作用可能是通过CXCL1向-CXCR6轴由经典/非经典单核细胞介导的。

结论

CD8+MAIT细胞是NSCLC患者对抗PD-1治疗有反应的潜在预测生物标志物。CD8+MAIT细胞与免疫治疗敏感性之间的相关性可能归因于高CXCR6表达。

https://cdn.ncbi.nlm.nih.gov/pmc/blobs/b131/11067263/b9749943e9af/13046_2024_3046_Fig1_HTML.jpg

文献AI研究员

20分钟写一篇综述,助力文献阅读效率提升50倍。

立即体验

用中文搜PubMed

大模型驱动的PubMed中文搜索引擎

马上搜索

文档翻译

学术文献翻译模型,支持多种主流文档格式。

立即体验