Suppr超能文献

在弥漫性大B细胞淋巴瘤患者中,循环黏膜相关恒定T细胞数量减少且功能受损。

Circulating mucosa-associated invariant T cells are decreased and have impaired function in patients with diffuse large B-cell lymphoma.

作者信息

Liu Jingru, Chen Jiadi, Chen Shucheng, Huang Yanrong, Xu Kaiming, Cai Danni, Liao Xinai, You Ruolan, Xu Xiaolin, Wang Xiaoting, Hou Diyu, Zhang Shuxia, Yang Fuwen, Huang Huifang

机构信息

Central Laboratory, Fujian Medical University Union Hospital, Fuzhou, China.

Department of Clinical Laboratory, Fujian Medical University Union Hospital, Fuzhou, China.

出版信息

Transl Oncol. 2025 Sep;59:102461. doi: 10.1016/j.tranon.2025.102461. Epub 2025 Jun 27.

Abstract

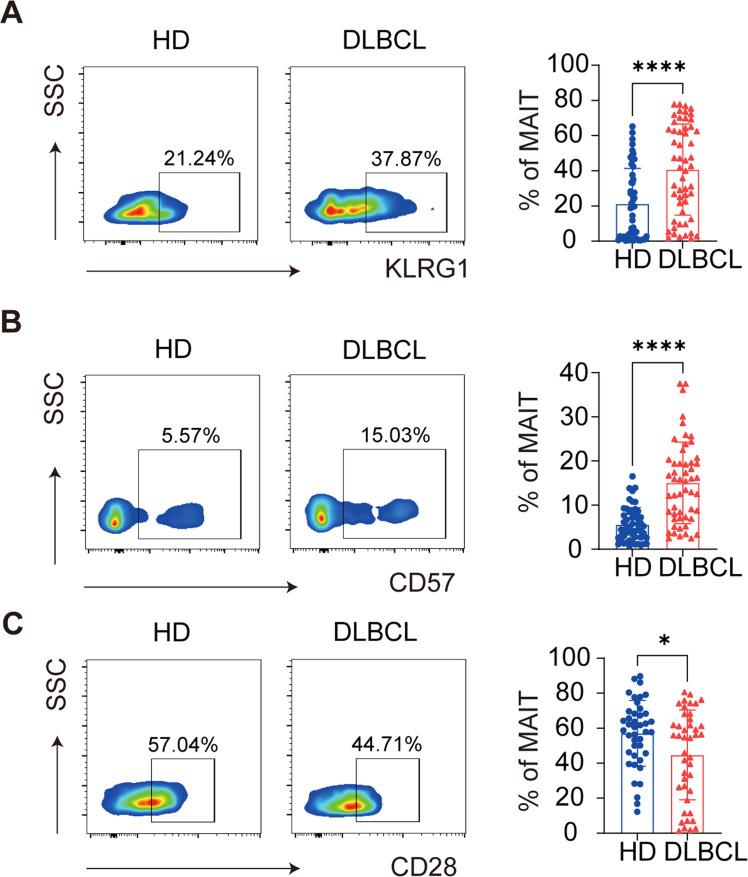
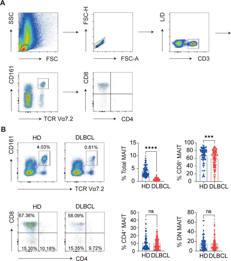
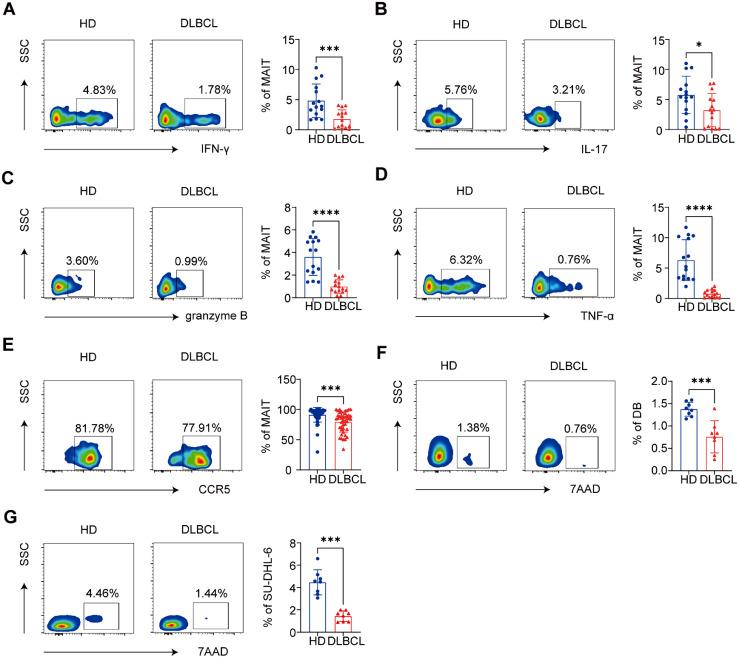
Mucosa-associated invariant T (MAIT) cells are associated with tumor immunity. However, their role in diffuse large B-cell lymphoma (DLBCL) remains unclear. Therefore, this study aimed to elucidate frequency and functional characteristics of circulating MAIT cells in DLBCL patients. The findings revealed a significant reduction in the frequency of circulating MAIT cells in DLBCL patients compared to age-matched healthy controls. Moreover, circulating MAIT cells from DLBCL patients exhibited proapoptotic and senescent phenotypes and demonstrated dysfunction, as evidenced by elevated expression of activation and exhaustion markers, including CD69, CD25, HLA-DR, PD-1, and Tim-3. MAIT cells derived from DLBCL produced lower levels of crucial anti-tumor cytokines, such as interferon-gamma, interleukin-17, tumor necrosis factor-α and granzyme B, suggesting impaired anti-tumor immunity. Additionally, MAIT cells from DLBCL patients showed diminished cytotoxicity against DLBCL cells compared to those from healthy donors. Notably, a lower frequency of circulating MAIT cells in patients with DLBCL was associated with poor prognosis. In summary, this study reveals reduced and impaired circulating MAIT cells in DLBCL patients, suggesting their importance in anti-lymphoma immunity.

摘要

黏膜相关恒定T(MAIT)细胞与肿瘤免疫相关。然而,它们在弥漫性大B细胞淋巴瘤(DLBCL)中的作用仍不清楚。因此,本研究旨在阐明DLBCL患者循环MAIT细胞的频率和功能特征。研究结果显示,与年龄匹配的健康对照相比,DLBCL患者循环MAIT细胞的频率显著降低。此外,DLBCL患者的循环MAIT细胞表现出促凋亡和衰老表型,并表现出功能障碍,这通过激活和耗竭标志物(包括CD69、CD25、HLA-DR、PD-1和Tim-3)的表达升高得到证明。源自DLBCL的MAIT细胞产生的关键抗肿瘤细胞因子(如干扰素-γ、白细胞介素-17、肿瘤坏死因子-α和颗粒酶B)水平较低,提示抗肿瘤免疫受损。此外,与健康供体相比,DLBCL患者的MAIT细胞对DLBCL细胞的细胞毒性降低。值得注意的是,DLBCL患者循环MAIT细胞频率较低与预后不良相关。总之,本研究揭示了DLBCL患者循环MAIT细胞数量减少且功能受损,表明它们在抗淋巴瘤免疫中的重要性。

https://cdn.ncbi.nlm.nih.gov/pmc/blobs/2892/12269859/3a33393effdd/gr1.jpg

文献AI研究员

20分钟写一篇综述,助力文献阅读效率提升50倍。

立即体验

用中文搜PubMed

大模型驱动的PubMed中文搜索引擎

马上搜索

文档翻译

学术文献翻译模型,支持多种主流文档格式。

立即体验