Suppr超能文献

VSIG4作为一种肿瘤相关巨噬细胞标志物可预测弥漫性大B细胞淋巴瘤的不良预后。

VSIG4 as a tumor-associated macrophage marker predicting adverse prognosis in diffuse large B-cell lymphoma.

作者信息

Ma Dongshen, Wang Yubo, Shen Qingqing, Liu Xinyu, Lu Wenxin, Li Shaoqi, Yin Qianqian, Xia Lei, Liu Guangzhen, Chen Yuhong, Xiang Chenxi, Liu Hui

机构信息

Department of Pathology, The Affiliated Hospital of Xuzhou Medical University, Xuzhou, Jiangsu, China.

Department of Pathology, Xuzhou Medical University, Xuzhou, Jiangsu, China.

出版信息

Front Immunol. 2025 Jun 5;16:1567035. doi: 10.3389/fimmu.2025.1567035. eCollection 2025.

Abstract

INTRODUCTION

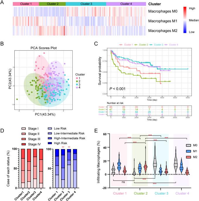
Diffuse large B-cell lymphoma (DLBCL) exhibits heterogeneous tumor microenvironment. However, the role of tumor-associated macrophages (TAMs) in the DLBCL tumor microenvironment remains unclear. This study aims to elucidate the heterogeneity of TAMs in DLBCL to identify critical TAM-associated prognostic biomarkers.

METHODS

Transcriptome data from DLBCL patients were obtained from online database. The CIBERSORT algorithm was applied to quantify TAM abundance across samples. Consensus clustering was used to stratify DLBCL into distinct clusters based on TAM subtype enrichment. Differential gene expression analysis, LASSO regression, univariate/multivariate Cox regression and Kaplan-Meier survival analysis were employed to identify key prognostic biomarkers. Validation of VSIG4+TAM subpopulation was performed using flow cytometry and multiplex immunohistochemistry. A local cohort of 375 DLBCL patients was investigated to explore the correlation between VSIG4 expression and various genetic and pathological characteristics including prognostic outcomes.

RESULTS

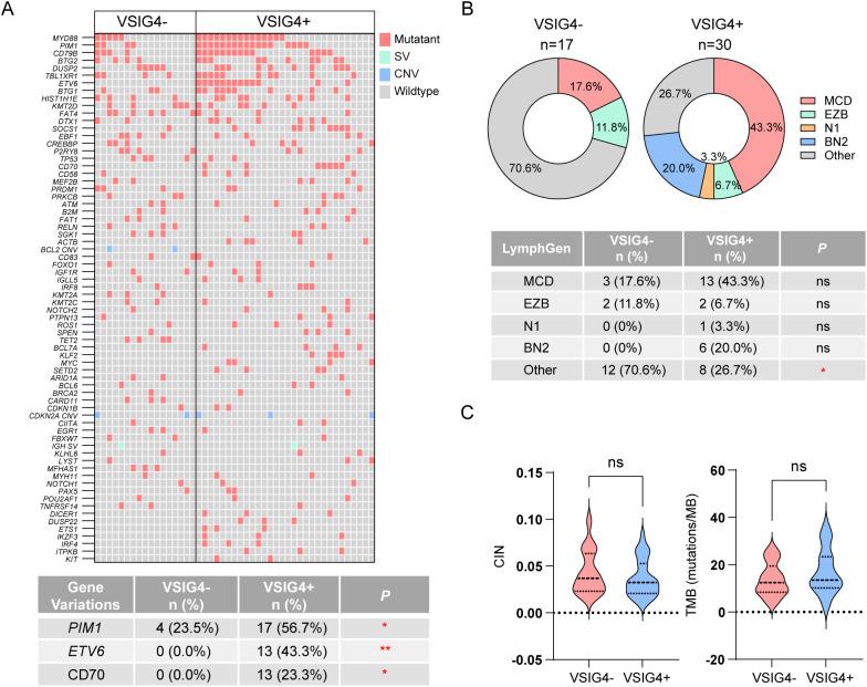
Four distinct DLBCL clusters, each enriched with specific TAM subtypes were found. The cluster dominated by M2 TAMs exhibited the worst prognosis. Differential analysis identified VSIG4 as a critical prognostic factor, with high expression in the M2 TAM-enriched cluster. Flow cytometry and mIHC confirmed VSIG4+ TAMs as a subpopulation within CD68+/CD163+ M2 macrophages. VSIG4 expression correlated with adverse genetic features (PIM1, ETV6, CD70 mutations) and aggressive pathological characteristics (non-GCB phenotype, MYC+/BCL-2 double-expression). Multivariate Cox regression confirmed VSIG4 as an independent prognostic factor for poor survival. Survival analysis suggested that VSIG4's prognostic impact operates independently of regulating lymphocyte infiltration, highlighting its unique role in DLBCL tumor microenvironment.

DISCUSSION

This study identifies VSIG4 as a TAM-associated marker of adverse prognosis of DLBCL and the expression of VSIG4 is related to high-risk genetic and pathological features. These findings position VSIG4 as a promising therapeutic target for immune checkpoint intervention in DLBCL.

摘要

引言

弥漫性大B细胞淋巴瘤(DLBCL)呈现出异质性的肿瘤微环境。然而,肿瘤相关巨噬细胞(TAM)在DLBCL肿瘤微环境中的作用仍不清楚。本研究旨在阐明DLBCL中TAM的异质性,以识别关键的TAM相关预后生物标志物。

方法

从在线数据库获取DLBCL患者的转录组数据。应用CIBERSORT算法对各样本中的TAM丰度进行量化。基于TAM亚型富集,采用一致性聚类将DLBCL分层为不同的簇。采用差异基因表达分析、LASSO回归、单变量/多变量Cox回归和Kaplan-Meier生存分析来识别关键的预后生物标志物。使用流式细胞术和多重免疫组织化学对VSIG4+TAM亚群进行验证。对375例DLBCL患者的本地队列进行研究,以探讨VSIG4表达与包括预后结果在内的各种遗传和病理特征之间的相关性。

结果

发现了四个不同的DLBCL簇,每个簇都富含特定的TAM亚型。以M2 TAM为主的簇预后最差。差异分析确定VSIG4为关键的预后因素,在富含M2 TAM的簇中高表达。流式细胞术和多重免疫组织化学证实VSIG4+TAM是CD68+/CD163+ M2巨噬细胞中的一个亚群。VSIG4表达与不良遗传特征(PIM1、ETV6、CD70突变)和侵袭性病理特征(非生发中心B细胞[GCB]表型、MYC+/BCL-2双表达)相关。多变量Cox回归证实VSIG4是生存不良的独立预后因素。生存分析表明,VSIG4的预后影响独立于调节淋巴细胞浸润发挥作用,突出了其在DLBCL肿瘤微环境中的独特作用。

讨论

本研究确定VSIG4是DLBCL不良预后的TAM相关标志物,且VSIG4的表达与高危遗传和病理特征相关。这些发现使VSIG4成为DLBCL免疫检查点干预的一个有前景的治疗靶点。

https://cdn.ncbi.nlm.nih.gov/pmc/blobs/f4ee/12176755/917b92efc429/fimmu-16-1567035-g001.jpg

文献AI研究员

20分钟写一篇综述,助力文献阅读效率提升50倍。

立即体验

用中文搜PubMed

大模型驱动的PubMed中文搜索引擎

马上搜索

文档翻译

学术文献翻译模型,支持多种主流文档格式。

立即体验