Suppr超能文献

PD-1/PD-L1 复合物的功能性结合而非 PD-L1 表达高度预测非小细胞肺癌患者对免疫治疗的反应。

Functional Engagement of the PD-1/PD-L1 Complex But Not PD-L1 Expression Is Highly Predictive of Patient Response to Immunotherapy in Non-Small-Cell Lung Cancer.

机构信息

HAWK Biosystems (formerly known as FASTBASE Solutions S.L.), Derio, Bizkaia, Spain.

Basurto University Hospital, Bizkaia, Spain.

出版信息

J Clin Oncol. 2023 May 10;41(14):2561-2570. doi: 10.1200/JCO.22.01748. Epub 2023 Feb 23.

Abstract

PURPOSE

In many cancers, the expression of immunomodulatory ligands leads to immunoevasion, as exemplified by the interaction of PD-L1 with PD-1 on tumor-infiltrating lymphocytes. Profound advances in cancer treatments have come with the advent of immunotherapies directed at blocking these immuno-suppressive ligand-receptor interactions. However, although there has been success in the use of these immune checkpoint interventions, correct patient stratification for these therapies has been challenging.

MATERIALS AND METHODS

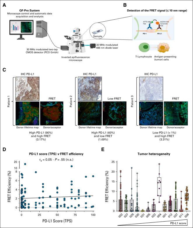
To address this issue of patient stratification, we have quantified the intercellular PD-1/PD-L1 interaction in formalin-fixed paraffin-embedded tumor samples from patients with non-small cell lung carcinoma, using a high-throughput automated quantitative imaging platform (quantitative functional proteomics [QF-Pro]).

RESULTS

The multisite blinded analysis across a cohort of 188 immune checkpoint inhibitor-treated patients demonstrated the intra- and intertumoral heterogeneity of PD-1/PD-L1 immune checkpoint engagement and notably showed no correlation between the extent of PD-1/PD-L1 interaction and PD-L1 expression. Importantly, PD-L1 expression scores used clinically to stratify patients correlated poorly with overall survival; by contrast, patients showing a high PD-1/PD-L1 interaction had significantly better responses to anti-PD-1/PD-L1 treatments, as evidenced by increased overall survival. This relationship was particularly strong in the setting of first-line treatments.

CONCLUSION

The functional readout of PD-1/PD-L1 interaction as a predictive biomarker for the stratification of patients with non-small-cell lung carcinoma, combined with PD-L1 expression, should significantly improve the response rates to immunotherapy. This would both capture patients excluded from checkpoint immunotherapy (high PD-1/PD-L1 interaction but low PD-L1 expression, 24% of patients) and additionally avoid treating patients who despite their high PD-L1 expression do not respond and suffer from side effects.

摘要

目的

在许多癌症中,免疫调节配体的表达导致免疫逃逸,例如 PD-L1 与肿瘤浸润淋巴细胞上的 PD-1 相互作用。癌症治疗的重大进展伴随着针对阻断这些免疫抑制性配体-受体相互作用的免疫疗法的出现。然而,尽管这些免疫检查点干预措施取得了成功,但这些疗法的正确患者分层一直具有挑战性。

材料和方法

为了解决患者分层的问题,我们使用高通量自动定量成像平台(定量功能蛋白质组学 [QF-Pro]),对来自非小细胞肺癌患者的福尔马林固定石蜡包埋肿瘤样本中的细胞间 PD-1/PD-L1 相互作用进行了量化。

结果

对 188 名接受免疫检查点抑制剂治疗的患者的队列进行的多中心盲法分析表明,PD-1/PD-L1 免疫检查点的结合存在肿瘤内和肿瘤间异质性,并且特别表明 PD-1/PD-L1 相互作用的程度与 PD-L1 表达之间没有相关性。重要的是,临床上用于分层患者的 PD-L1 表达评分与总生存率相关性较差;相比之下,表现出高 PD-1/PD-L1 相互作用的患者对抗 PD-1/PD-L1 治疗的反应明显更好,这体现在总生存率的提高上。这种关系在一线治疗中尤为强烈。

结论

作为非小细胞肺癌患者分层的预测生物标志物,PD-1/PD-L1 相互作用的功能读数与 PD-L1 表达相结合,应显著提高免疫治疗的反应率。这将既可以捕获被排除在检查点免疫治疗之外的患者(高 PD-1/PD-L1 相互作用但 PD-L1 表达低,占患者的 24%),又可以避免治疗那些尽管 PD-L1 表达高但无反应并遭受副作用的患者。

https://cdn.ncbi.nlm.nih.gov/pmc/blobs/e73e/10414696/deba82468f69/jco-41-2561-g002.jpg

文献AI研究员

20分钟写一篇综述,助力文献阅读效率提升50倍。

立即体验

用中文搜PubMed

大模型驱动的PubMed中文搜索引擎

马上搜索

文档翻译

学术文献翻译模型,支持多种主流文档格式。

立即体验