Suppr超能文献

杂合性和无效纯合性对小鼠轴突和有髓纤维发育的不同影响。

Differential impacts of heterozygosity and null homozygosity on axon and myelinated fiber development in mouse.

作者信息

Cifuentes-Diaz Carmen, Canali Giorgia, Garcia Marta, Druart Mélanie, Manett Taylor, Savariradjane Mythili, Guillaume Camille, Le Magueresse Corentin, Goutebroze Laurence

机构信息

Inserm, Unité Mixte de Recherche (UMR)-S 1270, Paris, France.

Faculté des Sciences et Ingénierie, Sorbonne University, Paris, France.

出版信息

Front Neurosci. 2023 Jan 30;17:1100121. doi: 10.3389/fnins.2023.1100121. eCollection 2023.

Abstract

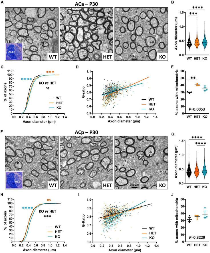
Over the last decade, a large variety of alterations of the gene, encoding Caspr2, have been identified in several neuronal disorders, including neurodevelopmental disorders and peripheral neuropathies. Some of these alterations are homozygous but most are heterozygous, and one of the current challenges is to estimate to what extent they could affect the functions of Caspr2 and contribute to the development of these pathologies. Notably, it is not known whether the disruption of a single allele could be sufficient to perturb the functions of Caspr2. To get insights into this issue, we questioned whether heterozygosity and null homozygosity in mice could both impact, either similarly or differentially, some specific functions of Caspr2 during development and in adulthood. We focused on yet poorly explored functions of Caspr2 in axon development and myelination, and performed a morphological study from embryonic day E17.5 to adulthood of two major brain interhemispheric myelinated tracts, the anterior commissure (AC) and the corpus callosum (CC), comparing wild-type (WT), and mice. We also looked for myelinated fiber abnormalities in the sciatic nerves of mutant mice. Our work revealed that Caspr2 controls the morphology of the CC and AC throughout development, axon diameter at early developmental stages, cortical neuron intrinsic excitability at the onset of myelination, and axon diameter and myelin thickness at later developmental stages. Changes in axon diameter, myelin thickness and node of Ranvier morphology were also detected in the sciatic nerves of the mutant mice. Importantly, most of the parameters analyzed were affected in mice, either specifically, more severely, or oppositely as compared to mice. In addition, mice, but not mice, showed motor/coordination deficits in the grid-walking test. Thus, our observations show that both heterozygosity and null homozygosity impact axon and central and peripheral myelinated fiber development, but in a differential manner. This is a first step indicating that alterations could lead to a multiplicity of phenotypes in humans, and raising the need to evaluate the impact of heterozygosity on the other neurodevelopmental functions of Caspr2.

摘要

在过去十年中,人们在包括神经发育障碍和周围神经病变在内的多种神经元疾病中,发现了大量编码Caspr2的基因改变。其中一些改变是纯合的,但大多数是杂合的,当前的挑战之一是评估它们在多大程度上会影响Caspr2的功能并导致这些疾病的发生。值得注意的是,尚不清楚单个等位基因的破坏是否足以扰乱Caspr2的功能。为了深入了解这个问题,我们探究了小鼠中的杂合性和纯合缺失是否会在发育过程中和成年期以相似或不同的方式影响Caspr2的某些特定功能。我们聚焦于Caspr2在轴突发育和髓鞘形成方面尚未充分研究的功能,并对两条主要的大脑半球间有髓神经束,即前连合(AC)和胼胝体(CC),从胚胎第17.5天到成年期进行了形态学研究,比较了野生型(WT)、[此处原文缺失相关基因型信息]和[此处原文缺失相关基因型信息]小鼠。我们还在突变小鼠的坐骨神经中寻找有髓纤维异常。我们的研究表明,Caspr2在整个发育过程中控制着CC和AC的形态、发育早期阶段的轴突直径、髓鞘形成开始时皮质神经元的内在兴奋性,以及发育后期阶段的轴突直径和髓鞘厚度。在突变小鼠的坐骨神经中也检测到了轴突直径、髓鞘厚度和郎飞结形态的变化。重要的是,与[此处原文缺失相关基因型信息]小鼠相比,大多数分析参数在[此处原文缺失相关基因型信息]小鼠中受到了特异性、更严重或相反的影响。此外,[此处原文缺失相关基因型信息]小鼠而非[此处原文缺失相关基因型信息]小鼠在网格行走测试中表现出运动/协调缺陷。因此,我们的观察结果表明,杂合性和纯合缺失都会影响轴突以及中枢和外周有髓纤维的发育,但方式不同。这是第一步,表明[此处原文缺失相关基因信息]改变可能导致人类出现多种表型,并提出有必要评估杂合性对Caspr2其他神经发育功能的影响。

https://cdn.ncbi.nlm.nih.gov/pmc/blobs/ed57/9922869/ac97b8d25635/fnins-17-1100121-g001.jpg

文献AI研究员

20分钟写一篇综述,助力文献阅读效率提升50倍。

立即体验

用中文搜PubMed

大模型驱动的PubMed中文搜索引擎

马上搜索

文档翻译

学术文献翻译模型,支持多种主流文档格式。

立即体验