Suppr超能文献

LncTUG1 通过 miR-145-5p/双特异性磷酸酶 6 轴改善实验性糖尿病肾病中的肾小管纤维化。

LncTUG1 ameliorates renal tubular fibrosis in experimental diabetic nephropathy through the miR-145-5p/dual-specificity phosphatase 6 axis.

机构信息

Department of Nephrology, Affiliated Hospital of Hebei University of Engineering, Hebei, China.

The First Department of Orthopedics, Handan Central Hospital, Handan, China.

出版信息

Ren Fail. 2023 Dec;45(1):2173950. doi: 10.1080/0886022X.2023.2173950.

Abstract

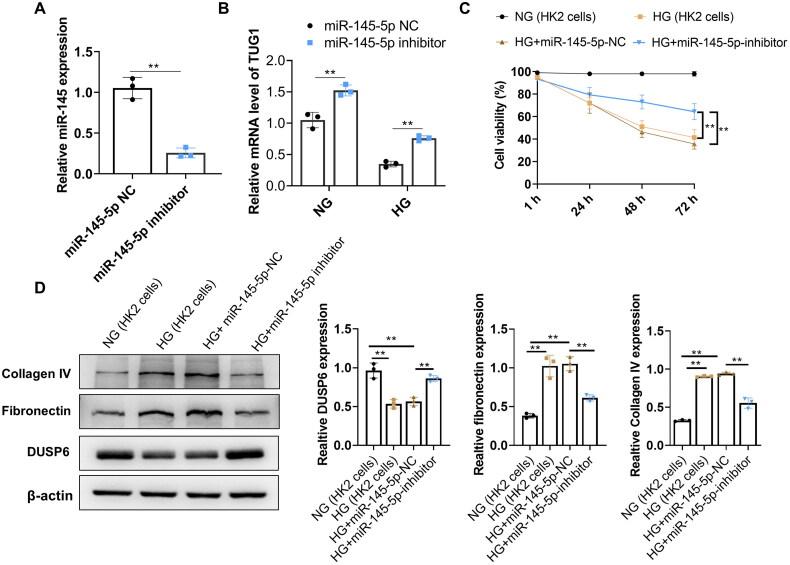
The renal interstitial fibrosis contributes to the progression and deterioration of diabetic nephropathy (DN). Long noncoding RNA taurine-up-regulated gene 1 (TUG1) in kidneys may be down-regulated by hyperglycemia. We aim to explore its role in tubular fibrosis caused by high glucose and the possible target genes of TUG1. In this study, a streptozocin-induced accelerated DN mouse model and a high glucose-stimulated HK-2 cells model was established to evaluate TUG1 expression. Potential targets of TUG1 were analyzed by online tools and confirmed by luciferase assay. A rescue experiment and gene silencing assay were used to investigate whether TUG1 plays its regulation role miR-145-5p/dual-specificity phosphatase 6 (DUSP6) in HK2 cells. The effects of TUG1 on inflammation and fibrosis in high glucose treated tubular cells were evaluated by study, as well as DN mice model through AAV-TUG1 delivery. Results showed TUG1was downregulated in HK2 cells incubated with high glucose while miR-145-5p was upregulated. Overexpression of TUG1 alleviated renal injury by suppressing inflammation and fibrosis . Overexpression of TUG1 inhibited HK-2 cell fibrosis and relieved the inflammation. A mechanism study demonstrated that TUG1 directly sponged to miR-145-5p, and DUSP6 was identified as a target downstream of miR-145-5p. In addition, miR-145-5 overexpression and DUSP6 inhibition countervailed the impacts of TUG1. Our findings revealed that TUG1 overexpression alleviates kidney injury in DN mice and decreases the inflammatory response and fibrosis of high glucose-stimulated HK-2 cells miR-145-5p/DUSP6 axis.

摘要

肾脏间质纤维化导致糖尿病肾病(DN)的进展和恶化。高血糖可能会导致肾脏中的长链非编码 RNA 牛磺酸上调基因 1(TUG1)下调。我们旨在探讨其在高葡萄糖引起的管状纤维化中的作用及其可能的靶基因。在这项研究中,建立了链脲佐菌素诱导的加速 DN 小鼠模型和高葡萄糖刺激的 HK-2 细胞模型,以评估 TUG1 的表达。通过在线工具分析 TUG1 的潜在靶基因,并通过荧光素酶测定进行验证。通过拯救实验和基因沉默实验,研究了 TUG1 在 HK2 细胞中是否通过 miR-145-5p/双特异性磷酸酶 6(DUSP6)发挥其调节作用。通过 AAV-TUG1 递送,研究了 TUG1 在高糖处理的管状细胞中的炎症和纤维化中的作用以及在 DN 小鼠模型中的作用。结果表明,在高葡萄糖孵育的 HK2 细胞中,TUG1 下调,而 miR-145-5p 上调。TUG1 的过表达通过抑制炎症和纤维化减轻肾脏损伤。TUG1 的过表达抑制了 HK-2 细胞的纤维化并缓解了炎症。机制研究表明,TUG1 直接与 miR-145-5p 结合,DUSP6 被鉴定为 miR-145-5p 的下游靶基因。此外,miR-145-5 的过表达和 DUSP6 的抑制抵消了 TUG1 的影响。我们的研究结果表明,TUG1 的过表达可减轻 DN 小鼠的肾脏损伤,并降低高葡萄糖刺激的 HK-2 细胞中的炎症反应和纤维化 miR-145-5p/DUSP6 轴。

https://cdn.ncbi.nlm.nih.gov/pmc/blobs/e921/9937007/973fcbf7d6e0/IRNF_A_2173950_F0001_C.jpg

文献AI研究员

20分钟写一篇综述,助力文献阅读效率提升50倍。

立即体验

用中文搜PubMed

大模型驱动的PubMed中文搜索引擎

马上搜索

文档翻译

学术文献翻译模型,支持多种主流文档格式。

立即体验