Suppr超能文献

小胶质细胞在神经退行性变过程中导致小胶质细胞增生。

microglia contribute to microgliosis during neurodegeneration.

机构信息

Institute of Neuroscience, State Key Laboratory of Neuroscience, Chinese Academy of Sciences (CAS) Center for Excellence in Brain Science and Intelligence Technology, Chinese Academy of Sciences, Shanghai 200031, China.

School of Future Technology, University of Chinese Academy of Sciences, Beijing 100049, China.

出版信息

Proc Natl Acad Sci U S A. 2023 Feb 21;120(8):e2210643120. doi: 10.1073/pnas.2210643120. Epub 2023 Feb 16.

Abstract

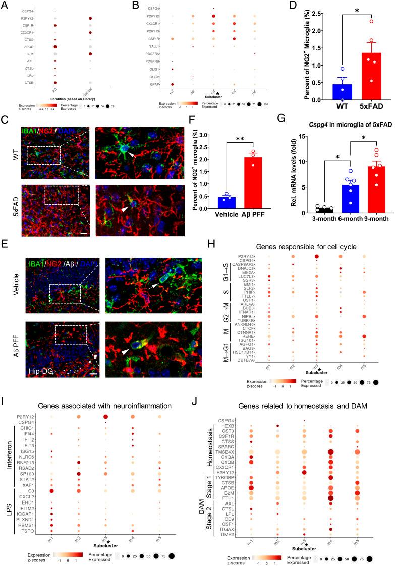
Microglia play a critical role in the pathogenic process of neurodegenerative diseases, such as Parkinson's disease (PD) and Alzheimer's disease (AD). Upon pathological stimulation, microglia are converted from a surveillant to an overactivated phenotype. However, the molecular characters of proliferating microglia and their contributions to the pathogenesis of neurodegeneration remain unclear. Here, we identify chondroitin sulfate proteoglycan 4 ( also known as neural/glial antigen 2)-expressing microglia as a specific subset of microglia with proliferative capability during neurodegeneration. We found that the percentage of microglia was increased in mouse models of PD. The transcriptomic analysis of microglia revealed that the subcluster microglia displayed a unique transcriptomic signature, which was characterized by the enrichment of orthologous cell cycle genes and a lower expression of genes responsible for neuroinflammation and phagocytosis. Their gene signatures were also distinct from that of known disease-associated microglia. The proliferation of quiescent microglia was evoked by pathological α-synuclein. Following the transplantation in the adult brain with the depletion of endogenous microglia, microglia grafts showed higher survival rates than their  counterparts. Consistently, microglia were detected in the brain of AD patients and displayed the expansion in animal models of AD. These findings suggest that microglia are one of the origins of microgliosis during neurodegeneration and may open up a avenue for the treatment of neurodegenerative diseases.

摘要

小胶质细胞在神经退行性疾病(如帕金森病和阿尔茨海默病)的发病机制中发挥关键作用。在病理刺激下,小胶质细胞从监视状态转变为过度激活表型。然而,增殖性小胶质细胞的分子特征及其对神经退行性变发病机制的贡献仍不清楚。在这里,我们确定硫酸软骨素蛋白聚糖 4(也称为神经/神经胶质抗原 2)表达的小胶质细胞是神经退行性变过程中具有增殖能力的特定小胶质细胞亚群。我们发现,在帕金森病小鼠模型中,小胶质细胞的比例增加。对 小胶质细胞的转录组分析表明,该亚群小胶质细胞表现出独特的转录组特征,其特征是同源细胞周期基因的富集和负责神经炎症和吞噬作用的基因表达降低。它们的基因特征也与已知的与疾病相关的小胶质细胞不同。静息 小胶质细胞的增殖是由病理 α-突触核蛋白引发的。在耗尽内源性小胶质细胞的成年大脑中移植后, 小胶质细胞移植物的存活率高于其对照物。一致地,在 AD 患者的大脑中检测到 小胶质细胞,并在 AD 动物模型中显示出扩增。这些发现表明, 小胶质细胞是神经退行性变期间小胶质细胞增生的起源之一,可能为神经退行性疾病的治疗开辟了新途径。

https://cdn.ncbi.nlm.nih.gov/pmc/blobs/ec55/9974490/193b55470d4a/pnas.2210643120fig01.jpg

文献AI研究员

20分钟写一篇综述,助力文献阅读效率提升50倍。

立即体验

用中文搜PubMed

大模型驱动的PubMed中文搜索引擎

马上搜索

文档翻译

学术文献翻译模型,支持多种主流文档格式。

立即体验