Suppr超能文献

抗阻运动和耐力运动训练可改善横纹肌肉瘤模型中的肌肉质量和炎症/纤维化转录组。

Resistance and endurance exercise training improves muscle mass and the inflammatory/fibrotic transcriptome in a rhabdomyosarcoma model.

机构信息

School of Human Kinetics, University of Ottawa, Ottawa, Ontario, Canada.

Department of Cellular and Molecular Medicine, Regenerative Medicine Program, University of Ottawa, Ottawa, Ontario, Canada.

出版信息

J Cachexia Sarcopenia Muscle. 2023 Apr;14(2):781-793. doi: 10.1002/jcsm.13185. Epub 2023 Feb 16.

Abstract

BACKGROUND

Rhabdomyosarcoma (RMS) is an aggressive soft tissue sarcoma that most often develops in children. Chemoradiation therapy is a standard treatment modality; however, the detrimental long-term skeletal muscle consequences of this therapy in juvenile cancer survivors include muscle atrophy and fibrosis resulting in decreased physical performance. Using a novel model of murine resistance and endurance exercise training, we investigate its role in preventing the long-term effects of juvenile RMS plus therapy.

METHODS

Four-week-old male (n = 10) and female (n = 10) C57Bl/6J mice were injected with M3-9-M RMS cell into the left gastrocnemius with the right limb serving as an internal control (CON). Mice received a systemic vincristine injection and then five doses of 4.8 Gy of gamma radiation localized to the left hindlimb (RMS + Tx). Mice were then randomly divided into either sedentary (SED) or resistance and endurance exercise training (RET) groups. Changes in exercise performance, body composition, myocellular adaptations and the inflammatory/fibrotic transcriptome were assessed.

RESULTS

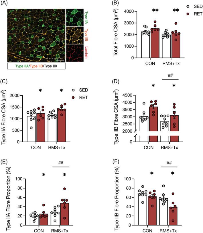
RET improved endurance performance (P < 0.0001) and body composition (P = 0.0004) compared to SED. RMS + Tx resulted in significantly lower muscle weight (P = 0.015) and significantly smaller myofibre cross-sectional area (CSA) (P = 0.014). Conversely, RET resulted in significantly higher muscle weight (P = 0.030) and significantly larger Type IIA (P = 0.014) and IIB (P = 0.015) fibre CSA. RMS + Tx resulted in significantly more muscle fibrosis (P = 0.028), which was not prevented by RET. RMS + Tx resulted in significantly fewer mononuclear cells (P < 0.05) and muscle satellite (stem) cells (MuSCs) (P < 0.05) and significantly more immune cells (P < 0.05) than CON. RET resulted in significantly more fibro-adipogenic progenitors (P < 0.05), a trend for more MuSCs (P = 0.076) than SED and significantly more endothelial cells specifically in the RMS + Tx limb. Transcriptomic changes revealed significantly higher expression of inflammatory and fibrotic genes in RMS + Tx, which was prevented by RET. In the RMS + Tx model, RET also significantly altered expression of genes involved in extracellular matrix turnover.

CONCLUSIONS

Our study suggests that RET preserves muscle mass and performance in a model of juvenile RMS survivorship while partially restoring cellular dynamics and the inflammatory and fibrotic transcriptome.

摘要

背景

横纹肌肉瘤(RMS)是一种侵袭性软组织肉瘤,最常发生在儿童中。放化疗是一种标准的治疗方式;然而,这种治疗对青少年癌症幸存者的长期骨骼肌肉的影响包括肌肉萎缩和纤维化,导致身体机能下降。本研究使用一种新的鼠抵抗和耐力运动训练模型,来研究其预防青少年 RMS 联合治疗的长期影响的作用。

方法

将 4 周龄雄性(n=10)和雌性(n=10)C57Bl/6J 小鼠的 M3-9-M RMS 细胞注射到左腓肠肌中,右侧肢体作为内部对照(CON)。小鼠接受全身性长春新碱注射,然后接受 5 次 4.8Gy 的伽马射线局部照射左后肢(RMS+Tx)。然后,小鼠被随机分为久坐(SED)或抵抗和耐力运动训练(RET)组。评估运动表现、身体成分、肌细胞适应性以及炎症/纤维化转录组的变化。

结果

与 SED 相比,RET 显著提高了耐力表现(P<0.0001)和身体成分(P=0.0004)。RMS+Tx 导致肌肉重量显著降低(P=0.015)和肌纤维横截面积(CSA)显著减小(P=0.014)。相反,RET 导致肌肉重量显著增加(P=0.030)和 IIA 型(P=0.014)和 IIB 型(P=0.015)肌纤维 CSA 显著增大。RMS+Tx 导致肌肉纤维化显著增加(P=0.028),而 RET 并不能预防这种情况。RMS+Tx 导致单核细胞(P<0.05)和肌肉卫星(干)细胞(MuSCs)(P<0.05)显著减少,免疫细胞(P<0.05)显著增加,而 CON 则显著减少。RET 导致成纤维脂肪祖细胞(P<0.05)显著增加,MuSCs 显著增加(P=0.076),内皮细胞(P=0.028)显著增加,特别是在 RMS+Tx 肢体中。转录组学变化显示,RMS+Tx 中炎症和纤维化基因的表达显著升高,而 RET 则可以预防这种情况。在 RMS+Tx 模型中,RET 还显著改变了细胞外基质代谢相关基因的表达。

结论

本研究表明,RET 可在青少年 RMS 存活模型中维持肌肉质量和运动能力,同时部分恢复细胞动力学以及炎症和纤维化转录组。

https://cdn.ncbi.nlm.nih.gov/pmc/blobs/40a9/10067492/5a9aacc8e26a/JCSM-14-781-g005.jpg

文献AI研究员

20分钟写一篇综述,助力文献阅读效率提升50倍。

立即体验

用中文搜PubMed

大模型驱动的PubMed中文搜索引擎

马上搜索

文档翻译

学术文献翻译模型,支持多种主流文档格式。

立即体验