Suppr超能文献

激活的 PI3K delta 综合征 1 突变导致斑马鱼幼鱼嗜中性粒细胞增多。

Activated PI3K delta syndrome 1 mutations cause neutrophilia in zebrafish larvae.

机构信息

Department of Infection, Immunity and Cardiovascular Disease, University of Sheffield, Sheffield S10 2TN, UK.

Department of Evolutionary Immunology, Institute of Zoology and Biomedical Research, Jagiellonian University, Gronostajowa 9, 30-387 Krakow, Poland.

出版信息

Dis Model Mech. 2023 Mar 1;16(3). doi: 10.1242/dmm.049841. Epub 2023 Mar 13.

Abstract

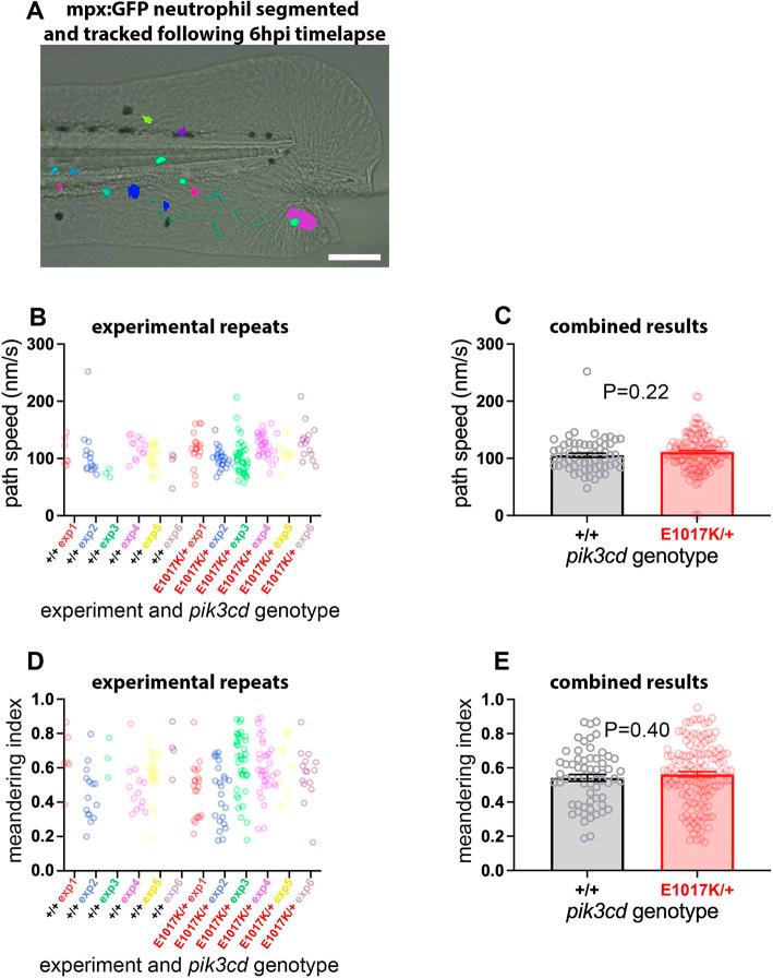
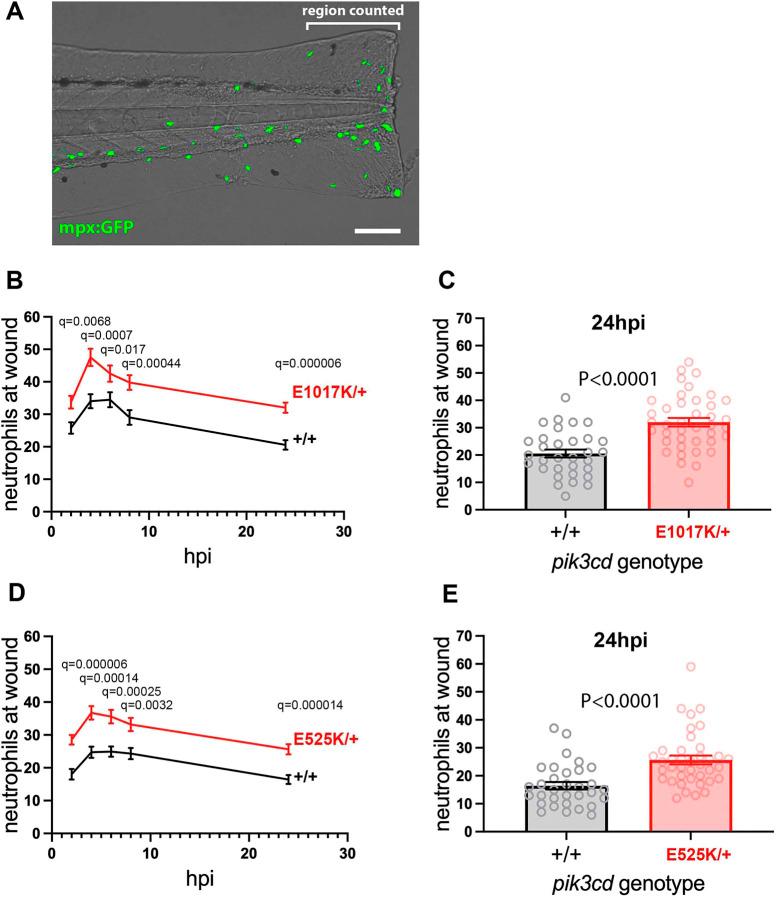
People with activated PI3 kinase delta syndrome 1 (APDS1) suffer from immune deficiency and severe bronchiectasis. APDS1 is caused by dominant activating mutations of the PIK3CD gene that encodes the PI3 kinase delta (PI3Kδ) catalytic subunit. Despite the importance of innate immunity defects in bronchiectasis, there has been limited investigation of neutrophils or macrophages in APDS1 patients or mouse models. Zebrafish embryos provide an ideal system to study neutrophils and macrophages. We used CRISPR-Cas9 and CRISPR-Cpf1, with oligonucleotide-directed homologous repair, to engineer zebrafish equivalents of the two most prevalent human APDS1 disease mutations. These zebrafish pik3cd alleles dominantly caused excessive neutrophilic inflammation in a tail-fin injury model. They also resulted in total body neutrophilia in the absence of any inflammatory stimulus but normal numbers of macrophages. Exposure of zebrafish to the PI3Kδ inhibitor CAL-101 reversed the total body neutrophilia. There was no apparent defect in neutrophil maturation or migration, and tail-fin regeneration was unimpaired. Overall, the finding is of enhanced granulopoeisis, in the absence of notable phenotypic change in neutrophils and macrophages.

摘要

患有 PI3 激酶 delta 综合征 1(APDS1)的人患有免疫缺陷和严重的支气管扩张症。APDS1 是由编码 PI3 激酶 delta(PI3Kδ)催化亚基的 PIK3CD 基因的显性激活突变引起的。尽管先天免疫缺陷在支气管扩张症中很重要,但对 APDS1 患者或小鼠模型中的中性粒细胞或巨噬细胞的研究有限。斑马鱼胚胎为研究中性粒细胞和巨噬细胞提供了理想的系统。我们使用 CRISPR-Cas9 和 CRISPR-Cpf1,通过寡核苷酸指导的同源修复,构建了两种最常见的人类 APDS1 疾病突变的斑马鱼等效物。这些斑马鱼 pik3cd 等位基因在尾部损伤模型中导致过度的中性粒细胞炎症。它们还导致全身中性粒细胞增多,而没有任何炎症刺激,但巨噬细胞数量正常。将斑马鱼暴露于 PI3Kδ 抑制剂 CAL-101 可逆转全身中性粒细胞增多。中性粒细胞成熟或迁移没有明显缺陷,尾部再生不受影响。总的来说,在中性粒细胞和巨噬细胞没有明显表型变化的情况下,发现增强了粒细胞生成。

https://cdn.ncbi.nlm.nih.gov/pmc/blobs/0056/10655814/1426400d1259/dmm-16-049841-g3.jpg

文献AI研究员

20分钟写一篇综述,助力文献阅读效率提升50倍。

立即体验

用中文搜PubMed

大模型驱动的PubMed中文搜索引擎

马上搜索

文档翻译

学术文献翻译模型,支持多种主流文档格式。

立即体验