Suppr超能文献

用于持续性炎症难治性类风湿关节炎潜在生物标志物和分子机制的综合多组学研究

Integrated multi-omics for potential biomarkers and molecular mechanism of persistent inflammatory refractory rheumatoid arthritis.

作者信息

Zhang Ping-Heng, Bi Ya-Nan, Zhao Xiao-Feng, Chen Kang, Chen En-Sheng, Xiao Chang-Hong

机构信息

Rheumatology & Immunology Department, Southern Medical University Hospital of Integrated Traditional Chinese and Western Medicine, Southern Medical University, Guangzhou, China.

The Second Clinical Medical College of Guangzhou University of Chinese Medicine, Guangzhou, China.

出版信息

Front Immunol. 2025 Jul 25;16:1574783. doi: 10.3389/fimmu.2025.1574783. eCollection 2025.

Abstract

INTRODUCTION

Persistent inflammatory refractory rheumatoid arthritis (PIRRA) presents a major clinical challenge, and its underlying molecular mechanisms remain inadequately understood.

METHODS

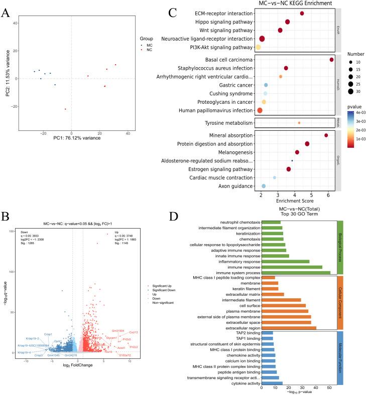
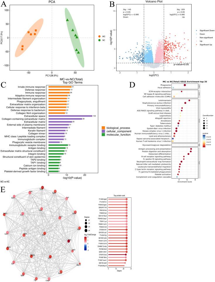
athogenesis. Synovial joint tissues were collected from 30 TgTC mice and 30 Friend virus B (FVB) control mice. Of these, 18 mice per group were used for transcriptomic, proteomic, and metabolomic analyses; 6 for pathological examination and microCT imaging; and 6 for validation experiments. Gene Ontology (GO), Kyoto Encyclopedia of Genes and Genomes (KEGG) pathway analysis, protein-protein interaction networks, and KEGG Markup Language (KGML) network analysis were employed to characterize the functional roles of differentially expressed genes (DEGs), proteins, metabolites, and associated biological pathways. Notably, five genes/proteins-macrophage-expressed gene 1 (), ectonucleotide pyrophosphatase/phosphodiesterase 2 (), toll-like receptor 2 (), cluster of differentiation 14 (), and lysozyme 2 ()-were validated by quantitative reverse transcription PCR (qRT-PCR), Western blotting, and immunohistochemistry.

RESULTS

A total of 2,410 DEGs, 366 differentially expressed proteins, and 120 significantly altered metabolites (P < 0.05) were identified between the model (TgTC ) and control (FVB) groups. These molecules were mainly associated with Golgi apparatus dysfunction, lipid metabolism, and immune-inflammatory responses. Integrative multi-omics analysis further revealed that these molecular alterations are involved in the activation of the PI3K-AKT-mTOR signaling pathway, as well as disruptions in tryptophan and lipid metabolism. Among the metabolites, phosphatidylinositol (PI) (12:0/12:0), N-docosahexaenoyl tryptophan, and PI (22:1(11Z)/0:0) were identified as key metabolic signatures of persistent joint synovitis in TgTC mice. In addition, the expression of , and was evaluated in synovial samples from patients with PIRRA and classical RA. Notably, , and were significantly upregulated in PIRRA, whereas and did not show statistically significant differences between groups.

DISCUSSION

Our findings highlight the critical role of altered gene, protein, and metabolite expression in the pathogenesis of PIRRA, offering new insights into its molecular basis and potential therapeutic targets.

摘要

引言

持续性炎症难治性类风湿性关节炎(PIRRA)是一个重大的临床挑战,其潜在的分子机制仍未得到充分理解。

方法

发病机制。从30只TgTC小鼠和30只Friend病毒B(FVB)对照小鼠中收集滑膜关节组织。其中,每组18只小鼠用于转录组学、蛋白质组学和代谢组学分析;6只用于病理检查和显微CT成像;6只用于验证实验。采用基因本体论(GO)、京都基因与基因组百科全书(KEGG)通路分析、蛋白质-蛋白质相互作用网络和KEGG标记语言(KGML)网络分析来表征差异表达基因(DEG)、蛋白质、代谢物和相关生物学通路的功能作用。值得注意的是,通过定量逆转录PCR(qRT-PCR)、蛋白质免疫印迹法和免疫组织化学法对5个基因/蛋白质——巨噬细胞表达基因1()、胞外核苷酸焦磷酸酶/磷酸二酯酶2()、Toll样受体2()、分化簇14()和溶菌酶2()进行了验证。

结果

在模型(TgTC)组和对照组(FVB)之间共鉴定出2410个DEG、366个差异表达蛋白质和120种显著改变的代谢物(P<0.05)。这些分子主要与高尔基体功能障碍、脂质代谢和免疫炎症反应相关。综合多组学分析进一步揭示,这些分子改变涉及PI3K-AKT-mTOR信号通路的激活以及色氨酸和脂质代谢的紊乱。在这些代谢物中,磷脂酰肌醇(PI)(12:0/12:0)、N-二十二碳六烯酰色氨酸和PI(22:1(11Z)/0:0)被确定为TgTC小鼠持续性关节滑膜炎的关键代谢特征。此外,还对PIRRA患者和经典类风湿性关节炎患者的滑膜样本中、和的表达进行了评估。值得注意的是,在PIRRA中、和显著上调,而和在两组之间未显示出统计学上的显著差异。

讨论

我们的研究结果突出了基因、蛋白质和代谢物表达改变在PIRRA发病机制中的关键作用,为其分子基础和潜在治疗靶点提供了新的见解。

https://cdn.ncbi.nlm.nih.gov/pmc/blobs/7fe2/12331588/2850b130d36d/fimmu-16-1574783-g001.jpg

文献AI研究员

20分钟写一篇综述,助力文献阅读效率提升50倍。

立即体验

用中文搜PubMed

大模型驱动的PubMed中文搜索引擎

马上搜索

文档翻译

学术文献翻译模型,支持多种主流文档格式。

立即体验