Suppr超能文献

CCR5Δ32/Δ32 同种异体造血干细胞移植后 HIV-1 治愈的深入病毒学和免疫学特征。

In-depth virological and immunological characterization of HIV-1 cure after CCR5Δ32/Δ32 allogeneic hematopoietic stem cell transplantation.

机构信息

Department of Gastroenterology, Hepatology and Infectious Diseases, Düsseldorf University Hospital, Medical Faculty, Heinrich Heine University, Düsseldorf, Germany.

Institute of Virology, University and University Hospital Cologne, University of Cologne, Cologne, Germany.

出版信息

Nat Med. 2023 Mar;29(3):583-587. doi: 10.1038/s41591-023-02213-x. Epub 2023 Feb 20.

Abstract

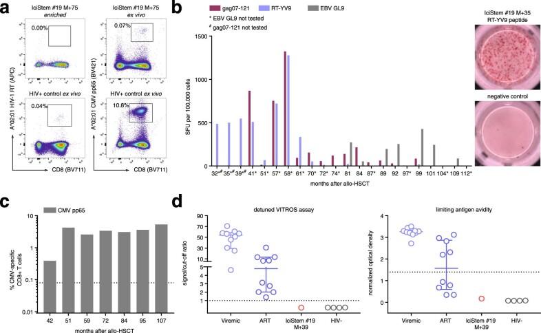
Despite scientific evidence originating from two patients published to date that CCR5Δ32/Δ32 hematopoietic stem cell transplantation (HSCT) can cure human immunodeficiency virus type 1 (HIV-1), the knowledge of immunological and virological correlates of cure is limited. Here we characterize a case of long-term HIV-1 remission of a 53-year-old male who was carefully monitored for more than 9 years after allogeneic CCR5Δ32/Δ32 HSCT performed for acute myeloid leukemia. Despite sporadic traces of HIV-1 DNA detected by droplet digital PCR and in situ hybridization assays in peripheral T cell subsets and tissue-derived samples, repeated ex vivo quantitative and in vivo outgrowth assays in humanized mice did not reveal replication-competent virus. Low levels of immune activation and waning HIV-1-specific humoral and cellular immune responses indicated a lack of ongoing antigen production. Four years after analytical treatment interruption, the absence of a viral rebound and the lack of immunological correlates of HIV-1 antigen persistence are strong evidence for HIV-1 cure after CCR5Δ32/Δ32 HSCT.

摘要

尽管迄今为止已有两例源自患者的科学证据表明 CCR5Δ32/Δ32 造血干细胞移植(HSCT)可治愈人类免疫缺陷病毒 1 型(HIV-1),但治愈的免疫和病毒学相关知识仍有限。在这里,我们描述了一位 53 岁男性的 HIV-1 长期缓解病例,他在因急性髓细胞白血病接受异基因 CCR5Δ32/Δ32 HSCT 后,经过超过 9 年的仔细监测。尽管在周边 T 细胞亚群和组织衍生样本中通过液滴数字 PCR 和原位杂交检测到了 HIV-1 DNA 的零星痕迹,但在人源化小鼠中的重复体外定量和体内扩增实验并未发现复制型病毒。低水平的免疫激活和 HIV-1 特异性体液和细胞免疫应答的减弱表明没有持续的抗原产生。在分析性治疗中断后 4 年,病毒没有反弹,并且没有 HIV-1 抗原持续存在的免疫学相关指标,这有力地证明了 CCR5Δ32/Δ32 HSCT 后 HIV-1 已被治愈。

https://cdn.ncbi.nlm.nih.gov/pmc/blobs/0387/10033413/68e2ad80722b/41591_2023_2213_Fig1_HTML.jpg

文献AI研究员

20分钟写一篇综述,助力文献阅读效率提升50倍。

立即体验

用中文搜PubMed

大模型驱动的PubMed中文搜索引擎

马上搜索

文档翻译

学术文献翻译模型,支持多种主流文档格式。

立即体验