Suppr超能文献

环腺苷酸是内在药物抵抗和脂肪酸代谢的关键介质。

Cyclic AMP is a critical mediator of intrinsic drug resistance and fatty acid metabolism in .

机构信息

Laboratory of Host-Pathogen Biology, The Rockefeller University, New York, United States.

Department of Microbiology and Immunology, Weill Cornell Medicine, New York, United States.

出版信息

Elife. 2023 Feb 22;12:e81177. doi: 10.7554/eLife.81177.

Abstract

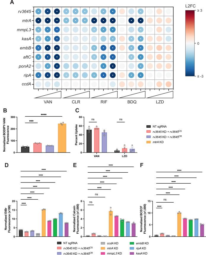
Cyclic AMP (cAMP) is a ubiquitous second messenger that transduces signals from cellular receptors to downstream effectors. (Mtb), the etiological agent of tuberculosis, devotes a considerable amount of coding capacity to produce, sense, and degrade cAMP. Despite this fact, our understanding of how cAMP regulates Mtb physiology remains limited. Here, we took a genetic approach to investigate the function of the sole essential adenylate cyclase in Mtb H37Rv, Rv3645. We found that a lack of resulted in increased sensitivity to numerous antibiotics by a mechanism independent of substantial increases in envelope permeability. We made the unexpected observation that is conditionally essential for Mtb growth only in the presence of long-chain fatty acids, a host-relevant carbon source. A suppressor screen further identified mutations in the atypical cAMP phosphodiesterase that suppress both fatty acid and drug sensitivity phenotypes in strains lacking . Using mass spectrometry, we found that Rv3645 is the dominant source of cAMP under standard laboratory growth conditions, that cAMP production is the essential function of Rv3645 in the presence of long-chain fatty acids, and that reduced cAMP levels result in increased long-chain fatty acid uptake and metabolism and increased antibiotic susceptibility. Our work defines and cAMP as central mediators of intrinsic multidrug resistance and fatty acid metabolism in Mtb and highlights the potential utility of small molecule modulators of cAMP signaling.

摘要

环腺苷酸 (cAMP) 是一种普遍存在的第二信使,可将细胞受体的信号转导至下游效应物。结核分枝杆菌 (Mtb) 是结核病的病原体,它投入了大量的编码能力来产生、感知和降解 cAMP。尽管如此,我们对 cAMP 如何调节 Mtb 生理学的理解仍然有限。在这里,我们采用遗传方法研究了 Mtb H37Rv 中唯一必需的腺苷酸环化酶 Rv3645 的功能。我们发现缺乏 会导致对许多抗生素的敏感性增加,其机制与包膜通透性的实质性增加无关。我们观察到一个意外的现象,即在存在长链脂肪酸(宿主相关的碳源)的情况下, 对于 Mtb 的生长是条件必需的。抑制剂筛选进一步鉴定出在缺乏 的菌株中,非典型的 cAMP 磷酸二酯酶 的突变可以抑制脂肪酸和药物敏感性表型。通过质谱分析,我们发现 Rv3645 是标准实验室生长条件下 cAMP 的主要来源,cAMP 的产生是 Rv3645 在存在长链脂肪酸时的必需功能,并且 cAMP 水平的降低会导致长链脂肪酸摄取和代谢增加以及抗生素敏感性增加。我们的工作将 和 cAMP 定义为 Mtb 固有多药耐药性和脂肪酸代谢的中心介质,并强调了 cAMP 信号小分子调节剂的潜在用途。

https://cdn.ncbi.nlm.nih.gov/pmc/blobs/c15e/9995111/954a0b9fac3d/elife-81177-fig1.jpg

文献AI研究员

20分钟写一篇综述,助力文献阅读效率提升50倍。

立即体验

用中文搜PubMed

大模型驱动的PubMed中文搜索引擎

马上搜索

文档翻译

学术文献翻译模型,支持多种主流文档格式。

立即体验