Suppr超能文献

原人参二醇通过调节肠道微生物群来促进环磷酰胺诱导的免疫抑制小鼠的骨髓造血并增强免疫力。

Protopanaxadiol manipulates gut microbiota to promote bone marrow hematopoiesis and enhance immunity in cyclophosphamide-induced immunosuppression mice.

作者信息

Cao Yuru, Liu Ben, Li Wenzhen, Geng Feng, Gao Xue, Yue Lijun, Liu Huiping, Liu Congying, Su Zhenguo, Lü Junhong, Pan Xiaohong

机构信息

School of Pharmacy Binzhou Medical University Yantai China.

Yantai Affiliated Hospital of Binzhou Medical University Yantai China.

出版信息

MedComm (2020). 2023 Feb 23;4(2):e222. doi: 10.1002/mco2.222. eCollection 2023 Apr.

Abstract

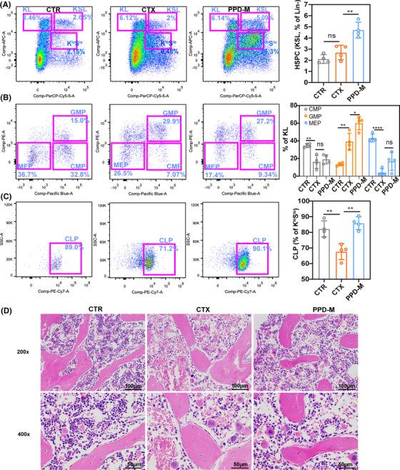
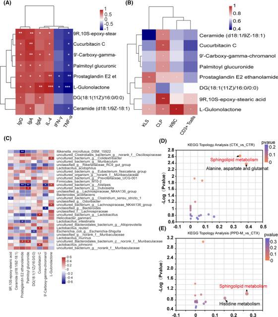
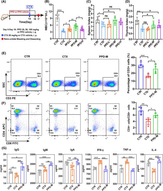
Protopanaxadiol (PPD) has potential immunomodulatory effects, but the underlying mechanism remains unclear. Here, we explored the potential roles of gut microbiota in the immunity regulation mechanisms of PPD using a cyclophosphamide (CTX)-induced immunosuppression mouse model. Our results showed that a medium dose of PPD (PPD-M, 50 mg/kg) effectively ameliorated the immunosuppression induced by CTX treatment by promoting bone marrow hematopoiesis, increasing the number of splenic T lymphocytes and regulating the secretion of serum immunoglobulins and cytokines. Meanwhile, PPD-M protected against CTX-induced gut microbiota dysbiosis by increasing the relative abundance of , , , , , , and and reducing the relative abundance of . Importantly, PPD-M lost the ability to promote bone marrow hematopoiesis and enhance immunity when the gut microbiota was depleted by broad-spectrum antibiotics. Moreover, PPD-M promoted the production of microbiota-derived immune-enhancing metabolites including cucurbitacin C, l-gulonolactone, ceramide, DG, prostaglandin E2 ethanolamide, palmitoyl glucuronide, 9R,10S-epoxy-stearic acid, and 9'-carboxy-gamma-chromanol. KEGG topology analysis showed that the PPD-M treatment significantly enriched the sphingolipid metabolic pathway with ceramide as a main metabolite. Our findings reveal that PPD enhances immunity by manipulating gut microbiota and has the potential to be used as an immunomodulator in cancer chemotherapy.

摘要

原人参二醇(PPD)具有潜在的免疫调节作用,但其潜在机制仍不清楚。在此,我们使用环磷酰胺(CTX)诱导的免疫抑制小鼠模型,探讨了肠道微生物群在PPD免疫调节机制中的潜在作用。我们的结果表明,中等剂量的PPD(PPD-M,50mg/kg)通过促进骨髓造血、增加脾脏T淋巴细胞数量以及调节血清免疫球蛋白和细胞因子的分泌,有效改善了CTX治疗诱导的免疫抑制。同时,PPD-M通过增加[具体菌属1]、[具体菌属2]、[具体菌属3]、[具体菌属4]、[具体菌属5]、[具体菌属6]和[具体菌属7]的相对丰度以及降低[具体菌属8]的相对丰度,预防了CTX诱导的肠道微生物群失调。重要的是,当肠道微生物群被广谱抗生素耗尽时,PPD-M失去了促进骨髓造血和增强免疫力的能力。此外,PPD-M促进了微生物群衍生的免疫增强代谢产物的产生,包括葫芦素C、L-古洛糖酸内酯、神经酰胺、DG、前列腺素E2乙醇酰胺、棕榈酰葡萄糖醛酸、9R,10S-环氧硬脂酸和9'-羧基-γ-色满醇。KEGG拓扑分析表明,PPD-M处理显著富集了以神经酰胺为主要代谢产物的鞘脂代谢途径。我们的研究结果表明,PPD通过操纵肠道微生物群增强免疫力,具有在癌症化疗中用作免疫调节剂的潜力。

https://cdn.ncbi.nlm.nih.gov/pmc/blobs/31af/9950037/7a6fc07f3f33/MCO2-4-e222-g007.jpg

文献AI研究员

20分钟写一篇综述,助力文献阅读效率提升50倍。

立即体验

用中文搜PubMed

大模型驱动的PubMed中文搜索引擎

马上搜索

文档翻译

学术文献翻译模型,支持多种主流文档格式。

立即体验