Suppr超能文献

马尔堡和埃博拉病毒感染在蝙蝠中引起复杂、温和的炎症状态。

Marburg and Ebola Virus Infections Elicit a Complex, Muted Inflammatory State in Bats.

机构信息

Girihlet Inc., Oakland, CA 94609, USA.

Department of Pathology, the University Texas Medical Branch, Galveston, TX 77555, USA.

出版信息

Viruses. 2023 Jan 26;15(2):350. doi: 10.3390/v15020350.

Abstract

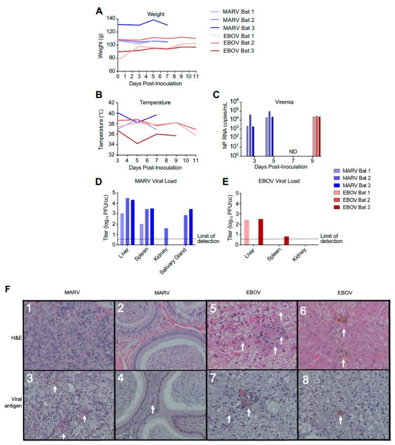
The Marburg and Ebola filoviruses cause a severe, often fatal, disease in humans and nonhuman primates but have only subclinical effects in bats, including Egyptian rousettes, which are a natural reservoir of Marburg virus. A fundamental question is why these viruses are highly pathogenic in humans but fail to cause disease in bats. To address this question, we infected one cohort of Egyptian rousette bats with Marburg virus and another cohort with Ebola virus and harvested multiple tissues for mRNA expression analysis. While virus transcripts were found primarily in the liver, principal component analysis (PCA) revealed coordinated changes across multiple tissues. Gene signatures in kidney and liver pointed at induction of vasodilation, reduction in coagulation, and changes in the regulation of iron metabolism. Signatures of immune response detected in spleen and liver indicated a robust anti-inflammatory state signified by macrophages in the M2 state and an active T cell response. The evolutionary divergence between bats and humans of many responsive genes might provide a framework for understanding the differing outcomes upon infection by filoviruses. In this study, we outline multiple interconnected pathways that respond to infection by MARV and EBOV, providing insights into the complexity of the mechanisms that enable bats to resist the disease caused by filoviral infections. The results have the potential to aid in the development of new strategies to effectively mitigate and treat the disease caused by these viruses in humans.

摘要

马尔堡病毒和埃博拉病毒在人类和非人类灵长类动物中引起严重的、常常是致命的疾病,但在蝙蝠中仅有亚临床效应,包括埃及果蝠,其是马尔堡病毒的自然宿主。一个基本问题是为什么这些病毒在人类中具有高度致病性,但在蝙蝠中不能引起疾病。为了解决这个问题,我们用马尔堡病毒感染了一组埃及果蝠,用埃博拉病毒感染了另一组埃及果蝠,并采集了多个组织进行 mRNA 表达分析。虽然病毒转录本主要在肝脏中发现,但主成分分析(PCA)显示多个组织之间存在协调变化。肾脏和肝脏中的基因特征表明血管舒张、凝血减少以及铁代谢调节的变化。在脾脏和肝脏中检测到的免疫反应特征表明存在强烈的抗炎状态,其特征是 M2 状态的巨噬细胞和活跃的 T 细胞反应。许多响应基因在蝙蝠和人类之间的进化分歧可能为理解在感染丝状病毒时的不同结果提供了一个框架。在这项研究中,我们概述了多种相互关联的途径,这些途径对 MARV 和 EBOV 的感染作出反应,为理解蝙蝠抵抗丝状病毒感染引起的疾病的复杂机制提供了线索。这些结果有可能有助于开发新的策略,以有效减轻和治疗这些病毒在人类中引起的疾病。

https://cdn.ncbi.nlm.nih.gov/pmc/blobs/84c1/9958679/6c83daafae71/viruses-15-00350-g001.jpg

文献AI研究员

20分钟写一篇综述,助力文献阅读效率提升50倍。

立即体验

用中文搜PubMed

大模型驱动的PubMed中文搜索引擎

马上搜索

文档翻译

学术文献翻译模型,支持多种主流文档格式。

立即体验