Suppr超能文献

ALKBH5 通过靶向 PKM2 诱导环状 RNA NRIP1 促进甲状腺癌细胞的糖酵解。

ALKBH5-induced circular RNA NRIP1 promotes glycolysis in thyroid cancer cells by targeting PKM2.

机构信息

Department of Thyroid Surgery, The First Hospital of China Medical University, Shenyang, China.

出版信息

Cancer Sci. 2023 Jun;114(6):2318-2334. doi: 10.1111/cas.15772. Epub 2023 Mar 14.

Abstract

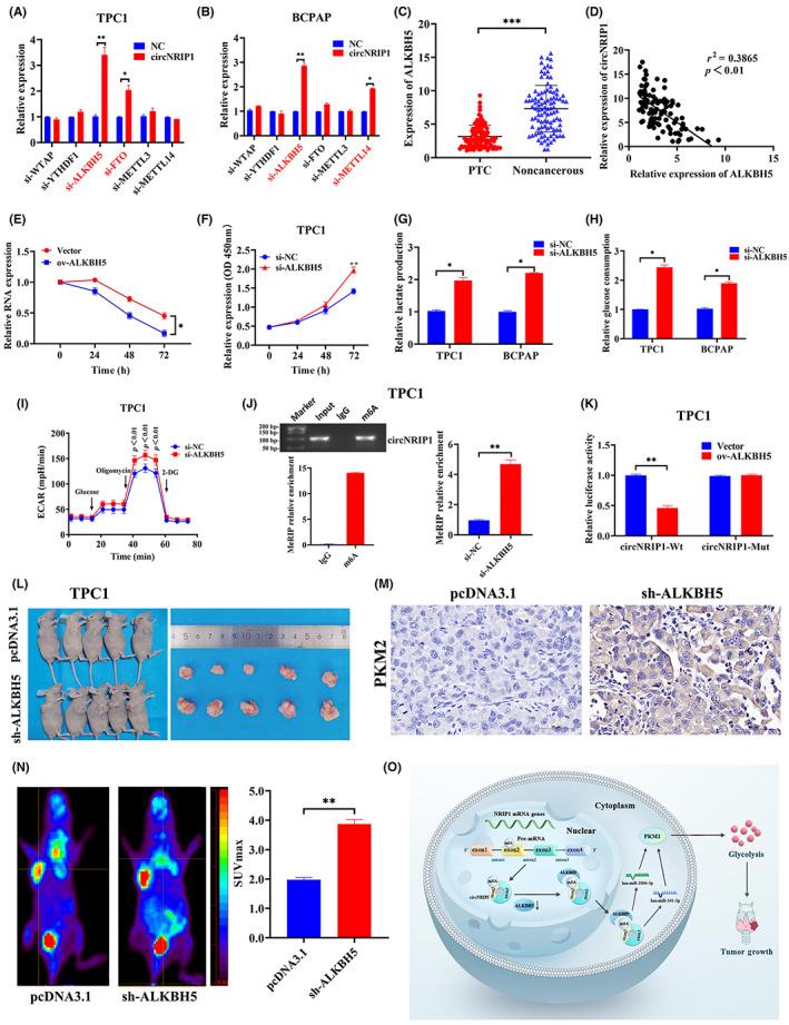
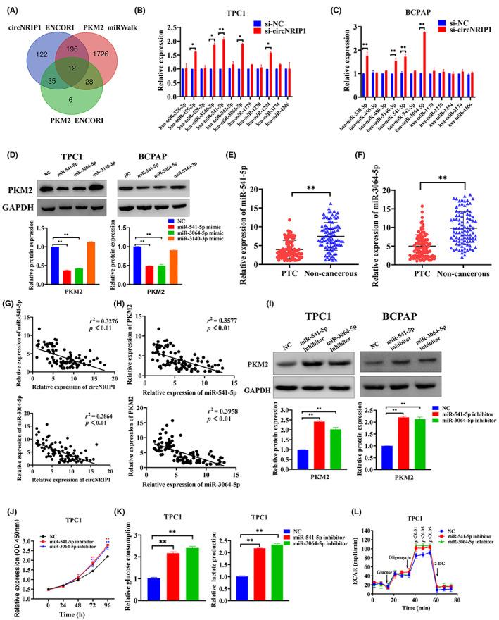
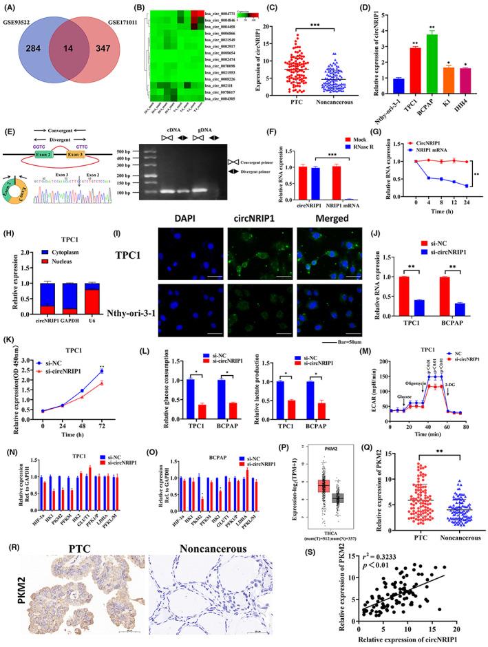
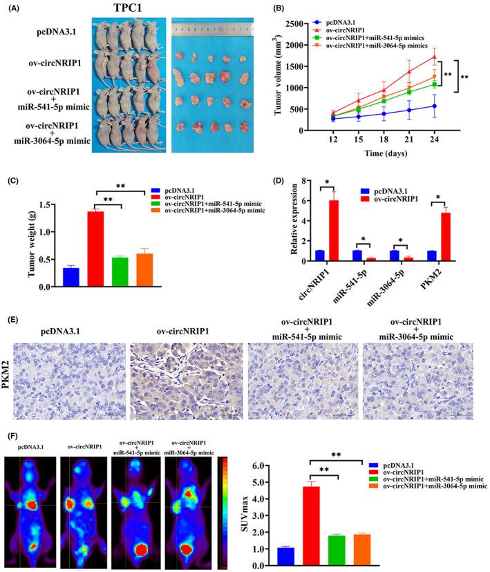
Although circular RNAs (circRNAs) are involved in cell proliferation, differentiation, apoptosis, and invasion, the underlying regulatory mechanisms of circRNAs in thyroid cancer have not been fully elucidated. This article aimed to study the role of circRNA regulated by N6-methyladenosine modification in papillary thyroid cancer (PTC). Quantitative real-time PCR, western blotting, and immunohistochemistry were used to investigate the expressions of circRNA nuclear receptor-interacting protein 1 (circNRIP1) in PTC tissues and adjacent noncancerous thyroid tissues. In vitro and in vivo assays were carried out to assess the effects of circNRIP1 on PTC glycolysis and growth. The N6-methyladenosine mechanisms of circNRIP1 were evaluated by methylated RNA immunoprecipitation sequencing, luciferase reporter gene, and RNA stability assays. Results showed that circNRIP1 levels were significantly upregulated in PTC tissues. Furthermore, elevated circNRIP1 levels in PTC patients were correlated with high tumor lymph node metastasis stage and larger tumor sizes. Functionally, circNRIP1 significantly promoted glycolysis, PTC cell proliferation in vitro, and tumorigenesis in vivo. Mechanistically, circNRIP1 acted as a sponge for microRNA (miR)-541-5p and miR-3064-5p and jointly upregulated pyruvate kinase M2 (PKM2) expression. Knockdown of m A demethylase α-ketoglutarate-dependent dioxygenase alkB homolog 5 (ALKBH5) significantly enhanced circNRIP1 m A modification and upregulated its expression. These results show that ALKBH5 knockdown upregulates circNRIP1, thus promoting glycolysis in PTC cells. Therefore, circNRIP1 can be a prognostic biomarker and therapeutic target for PTC by acting as a sponge for oncogenic miR-541-5p and miR-3064-5p to upregulate PKM2 expression.

摘要

虽然环状 RNA(circRNA)参与细胞增殖、分化、凋亡和侵袭,但 circRNA 在甲状腺癌中的调控机制尚未完全阐明。本文旨在研究受 N6-甲基腺苷修饰调控的环状 RNA 在甲状腺乳头状癌(PTC)中的作用。采用定量实时 PCR、western blot 和免疫组织化学法检测 PTC 组织和相邻非癌性甲状腺组织中环状 RNA 核受体相互作用蛋白 1(circNRIP1)的表达。通过体外和体内实验评估 circNRIP1 对 PTC 糖酵解和生长的影响。通过甲基化 RNA 免疫沉淀测序、荧光素酶报告基因和 RNA 稳定性测定评估 circNRIP1 的 N6-甲基腺苷机制。结果表明,circNRIP1 在 PTC 组织中表达显著上调。此外,PTC 患者中 circNRIP1 水平升高与肿瘤淋巴结转移高分期和肿瘤体积增大相关。功能上,circNRIP1 显著促进了体外 PTC 细胞的糖酵解、增殖和体内肿瘤生成。机制上,circNRIP1 作为 microRNA(miR)-541-5p 和 miR-3064-5p 的海绵,共同上调丙酮酸激酶 M2(PKM2)的表达。m A 去甲基酶 α-酮戊二酸依赖性双加氧酶 alkB 同源物 5(ALKBH5)的敲低显著增强了 circNRIP1 的 m A 修饰并上调了其表达。这些结果表明,ALKBH5 的敲低上调了 circNRIP1,从而促进了 PTC 细胞的糖酵解。因此,circNRIP1 可作为 PTC 的预后生物标志物和治疗靶点,通过作为致癌 miR-541-5p 和 miR-3064-5p 的海绵,上调 PKM2 的表达。

https://cdn.ncbi.nlm.nih.gov/pmc/blobs/eccd/10236620/8f05a2e74875/CAS-114-2318-g002.jpg

文献AI研究员

20分钟写一篇综述,助力文献阅读效率提升50倍。

立即体验

用中文搜PubMed

大模型驱动的PubMed中文搜索引擎

马上搜索

文档翻译

学术文献翻译模型,支持多种主流文档格式。

立即体验