Suppr超能文献

新型突变型KRAS成瘾特征预测肺癌和胰腺癌对ERBB与MEK抑制剂联合治疗的反应。

Novel mutant KRAS addiction signature predicts response to the combination of ERBB and MEK inhibitors in lung and pancreatic cancers.

作者信息

Tyc Katarzyna M, Kazi Aslamuzzaman, Ranjan Alok, Wang Rui, Sebti Said M

机构信息

Department of Pharmacology and Toxicology, and Massey Cancer Center, Virginia Commonwealth University, Richmond, VA 23298, USA.

出版信息

iScience. 2023 Jan 31;26(3):106082. doi: 10.1016/j.isci.2023.106082. eCollection 2023 Mar 17.

Abstract

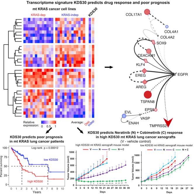
KRAS mutations are prevalent in pancreatic and lung cancers, but not all mutant (mt) KRAS tumors are addicted to mt KRAS. Here, we discovered a 30-gene transcriptome signature "KDS30" that encodes a novel EGFR/ERBB2-driven signaling network and predicts mt KRAS, but not NRAS or HRAS, oncogene addiction. High KDS30 tumors from mt KRAS lung and pancreatic cancer patients are enriched in genes upregulated by EGFR, ERBB2, mt KRAS or MEK. EGFR/ERBB2 (neratinib) and MEK (cobimetinib) inhibitor combination inhibits tumor growth and prolongs mouse survival in high, but not low, KDS30 mt KRAS lung and pancreatic xenografts, and is synergistic only in high KDS30 mt KRAS patient-derived organoids. Furthermore, mt KRAS high KDS30 lung and pancreatic cancer patients live significantly shorter lives than those with low KDS30. Thus, KDS30 can identify lung and pancreatic cancer patients whose tumors are addicted to mt KRAS, and predicts EGFR/ERBB2 and MEK inhibitor combination response.

摘要

KRAS突变在胰腺癌和肺癌中普遍存在,但并非所有携带KRAS突变(mt)的肿瘤都依赖于mt KRAS。在此,我们发现了一个由30个基因组成的转录组特征“KDS30”,它编码一种新型的由表皮生长因子受体(EGFR)/人表皮生长因子受体2(ERBB2)驱动的信号网络,并能预测mt KRAS而非NRAS或HRAS致癌基因成瘾。来自mt KRAS肺癌和胰腺癌患者的高KDS30肿瘤中,由EGFR、ERBB2、mt KRAS或丝裂原活化蛋白激酶激酶(MEK)上调的基因富集。EGFR/ERBB2(来那替尼)和MEK(考比替尼)抑制剂联合使用可抑制高KDS30(而非低KDS30)的mt KRAS肺癌和胰腺癌异种移植瘤的生长并延长小鼠生存期,且仅在高KDS30的mt KRAS患者来源的类器官中具有协同作用。此外,mt KRAS高KDS30的肺癌和胰腺癌患者的生存期明显短于低KDS30的患者。因此,KDS30可以识别其肿瘤依赖于mt KRAS的肺癌和胰腺癌患者,并预测EGFR/ERBB2和MEK抑制剂联合治疗的反应。

https://cdn.ncbi.nlm.nih.gov/pmc/blobs/7c3d/9958355/6205af692151/fx1.jpg

文献AI研究员

20分钟写一篇综述,助力文献阅读效率提升50倍。

立即体验

用中文搜PubMed

大模型驱动的PubMed中文搜索引擎

马上搜索

文档翻译

学术文献翻译模型,支持多种主流文档格式。

立即体验