Suppr超能文献

沙眼衣原体和鼠衣原体包涵体膜蛋白 IncS 的同源物可互换用于早期发育,但不能用于晚期发育周期中的包涵体稳定性。

Homologues of the Chlamydia trachomatis and Chlamydia muridarum Inclusion Membrane Protein IncS Are Interchangeable for Early Development but Not for Inclusion Stability in the Late Developmental Cycle.

机构信息

Department of Microbiology, Immunology, and Cancer Biology, University of Virginia School of Medicine, Charlottesville, Virginia, USA.

出版信息

mSphere. 2023 Apr 20;8(2):e0000323. doi: 10.1128/msphere.00003-23. Epub 2023 Feb 28.

Abstract

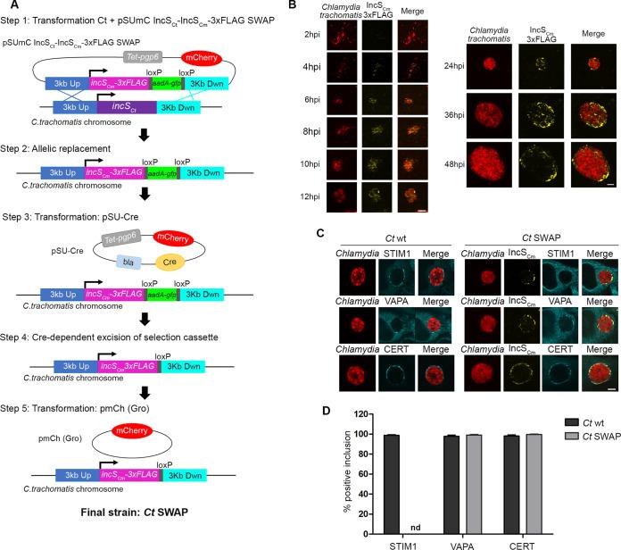
Chlamydia trachomatis is an obligate intracellular bacterium, which undergoes a biphasic developmental cycle inside a vacuole termed the inclusion. Chlamydia-specific effector proteins embedded into the inclusion membrane, the Inc proteins, facilitate inclusion interaction with cellular organelles. A subset of Inc proteins engages with specific host factors at the endoplasmic reticulum (ER)-inclusion membrane contact site (MCS), which is a discrete point of contact between the inclusion membrane and the endoplasmic reticulum (ER). Here, we report that the C. trachomatis Inc protein CTL0402/IncS is a novel component of the ER-inclusion MCS that specifically interacts with and recruits STIM1, a previously identified host component of the ER-inclusion MCS with an unassigned interacting partner at the inclusion membrane. In comparison, the Chlamydia muridarum IncS homologue (TC0424/IncS) does not interact with or recruit STIM1 to the inclusion, indicating species specificity. To further investigate IncS function and overcome the recently reported early developmental defect of the mutant, we achieved temporal complementation by expressing IncS exclusively during the early stages of the developmental cycle. Additionally, we used allelic exchange to replace the open reading frame with in the C. trachomatis chromosome. Inclusions harboring either of these strains progressed through the developmental cycle but were STIM1 negative and displayed increased inclusion lysis 48 h postinfection. Expression of in complemented these phenotypes. Altogether, our results indicate that IncS is necessary and sufficient to recruit STIM1 to C. trachomatis inclusion and that IncS plays an early developmental role conserved in C. trachomatis and C. muridarum and a late role in inclusion stability specific to C. trachomatis. Obligate intracellular pathogens strictly rely on the host for replication. Specialized pathogen-encoded effector proteins play a central role in sophisticated mechanisms of host cell manipulation. In Chlamydia, a subset of these effector proteins, the inclusion membrane proteins, are embedded in the membrane of the vacuole in which the bacteria replicate. Chlamydia encodes 50 to 100 putative Inc proteins. Many are conserved among species, including the human and mouse pathogens Chlamydia trachomatis and Chlamydia muridarum, respectively. However, whether the function(s) of Inc proteins is indeed conserved among species is poorly understood. Here, we characterized the function of the Inc protein IncS conserved in C. trachomatis and C. muridarum. Our work reveals that a single effector protein can play multiple functions at various stages of the developmental cycle. However, these functions are not necessarily conserved across species, suggesting a complex evolutionary path among Chlamydia species.

摘要

沙眼衣原体是一种专性细胞内细菌,在称为包含体的空泡中经历两相发育周期。嵌入包含体膜的衣原体特异性效应蛋白,即 Inc 蛋白,促进包含体与细胞细胞器的相互作用。一组 Inc 蛋白与内质网 (ER)-包含体膜接触位点 (MCS) 上的特定宿主因子结合,MCS 是包含体膜和内质网 (ER) 之间的离散接触点。在这里,我们报告沙眼衣原体 Inc 蛋白 CTL0402/IncS 是 ER-包含体 MCS 的新型组成部分,它特异性地与 STIM1 相互作用并募集 STIM1,STIM1 是 ER-包含体 MCS 的先前鉴定的宿主成分,在包含体膜上没有指定的相互作用伙伴。相比之下,鼠衣原体 IncS 同源物 (TC0424/IncS) 不会与 STIM1 相互作用或募集到包含体中,表明存在物种特异性。为了进一步研究 IncS 的功能并克服 突变体最近报道的早期发育缺陷,我们通过在发育周期的早期阶段专门表达 IncS 来实现时间互补。此外,我们使用等位基因交换用 在沙眼衣原体染色体上替换 开放阅读框。携带这些菌株中的任何一种的包含体都能通过发育周期,但 STIM1 为阴性,并在感染后 48 小时显示出增加的包含体裂解。在 中表达 可弥补这些表型。总之,我们的结果表明 IncS 是将 STIM1 募集到沙眼衣原体包含体所必需和充分的,并且 IncS 在沙眼衣原体和鼠衣原体中发挥早期发育作用,在沙眼衣原体中发挥晚期稳定包含体的作用,而在鼠衣原体中则没有作用。专性细胞内病原体严格依赖宿主进行复制。专门的病原体编码效应蛋白在宿主细胞操纵的复杂机制中发挥核心作用。在衣原体中,这些效应蛋白的一部分,即包含体膜蛋白,嵌入细菌复制的空泡的膜中。衣原体编码 50 到 100 个推定的 Inc 蛋白。许多在物种中是保守的,包括人类和鼠类病原体沙眼衣原体和鼠衣原体,分别。然而,Inc 蛋白的功能是否在物种中确实保守尚不清楚。在这里,我们对在沙眼衣原体和鼠衣原体中保守的 Inc 蛋白 IncS 的功能进行了表征。我们的工作揭示了单个效应蛋白可以在发育周期的各个阶段发挥多种功能。然而,这些功能在物种之间并非必然保守,这表明衣原体物种之间存在复杂的进化途径。

https://cdn.ncbi.nlm.nih.gov/pmc/blobs/0d3f/10117133/9008036de33a/msphere.00003-23-f001.jpg

文献AI研究员

20分钟写一篇综述,助力文献阅读效率提升50倍。

立即体验

用中文搜PubMed

大模型驱动的PubMed中文搜索引擎

马上搜索

文档翻译

学术文献翻译模型,支持多种主流文档格式。

立即体验