Suppr超能文献

利用肝脏靶向免疫耐受 mRNA 脂质纳米颗粒平台通过单一和多个表位核苷酸序列传递治疗花生诱导的过敏反应。

Use of a Liver-Targeting Immune-Tolerogenic mRNA Lipid Nanoparticle Platform to Treat Peanut-Induced Anaphylaxis by Single- and Multiple-Epitope Nucleotide Sequence Delivery.

机构信息

Division of NanoMedicine, Department of Medicine, University of California, Los Angeles, California 90095, United States.

Center of Environmental Implications of Nanotechnology (UC CEIN), University of California, Los Angeles, California 90095, United States.

出版信息

ACS Nano. 2023 Mar 14;17(5):4942-4957. doi: 10.1021/acsnano.2c12420. Epub 2023 Feb 28.

Abstract

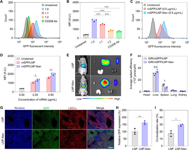
While oral desensitization is capable of alleviating peanut allergen anaphylaxis, long-term immune tolerance is the sought-after goal. We developed a liver-targeting lipid nanoparticle (LNP) platform to deliver mRNA-encoded peanut allergen epitopes to liver sinusoidal endothelial cells (LSECs), which function as robust tolerogenic antigen-presenting cells that induce FoxP3 regulatory T-cells (Tregs). The mRNA strand was constructed by including nucleotide sequences encoding for nonallergenic MHC-II binding T-cell epitopes, identified in the dominant peanut allergen, Ara h2. These epitopes were inserted in the mRNA strand downstream of an MHC-II targeting sequence, further endowed with 5' and 3' capping sequences, a PolyA tail, and uridine substitution. Codon-optimized mRNA was used for microfluidics synthesis of LNPs with an ionizable cationic lipid, also decorated with a lipid-anchored mannose ligand for LSEC targeting. Biodistribution to the liver was confirmed by imaging, while ELISpot assays demonstrated an increase in IL-10-producing Tregs in the spleen. Prophylactic administration of tandem-repeat or a combination of encapsulated Ara h2 epitopes induced robust tolerogenic effects in C3H/HeJ mice, sensitized to and subsequently challenged with crude peanut allergen extract. In addition to alleviating physical manifestations of anaphylaxis, there was suppression of Th2-mediated cytokine production, IgE synthesis, and mast cell release, accompanied by increased IL-10 and TGF-β production in the peritoneum. Similar efficacy was demonstrated during LNP administration postsensitization. While nondecorated particles had lesser but significant effects, PolyA/LNP-Man lacked protective effects. These results demonstrate an exciting application of mRNA/LNP for treatment of food allergen anaphylaxis, with the promise to be widely applicable to the allergy field.

摘要

虽然口服脱敏能够缓解花生过敏原过敏反应,但长期的免疫耐受才是人们所追求的目标。我们开发了一种肝脏靶向脂质纳米颗粒(LNP)平台,将编码花生过敏原表位的 mRNA 递送至肝窦内皮细胞(LSEC),LSEC 作为强大的耐受原性抗原呈递细胞,可诱导 FoxP3 调节性 T 细胞(Treg)。该 mRNA 链的构建包括编码非过敏原性 MHC-II 结合 T 细胞表位的核苷酸序列,这些表位是在主要的花生过敏原 Ara h2 中鉴定出来的。这些表位插入到 mRNA 链的 MHC-II 靶向序列下游,进一步赋予 5' 和 3' 加帽序列、聚 A 尾和尿嘧啶取代。使用密码子优化的 mRNA 通过微流控合成 LNP,其中包含带正电荷的可离子化脂质,并进一步用脂质锚定甘露糖配体进行 LSEC 靶向修饰。通过成像证实了向肝脏的分布,而 ELISpot 测定表明脾脏中 IL-10 产生的 Treg 增加。在 C3H/HeJ 小鼠中预防性给予串联重复或包裹的 Ara h2 表位组合可诱导对粗制花生过敏原提取物致敏并随后进行挑战的小鼠产生强大的耐受原性效应。除了缓解过敏反应的临床表现外,还抑制了 Th2 介导的细胞因子产生、IgE 合成和肥大细胞释放,并伴随着腹腔中 IL-10 和 TGF-β 的产生增加。在致敏后给予 LNP 时也显示出类似的疗效。虽然未修饰的颗粒效果较小但有显著作用,但 PolyA/LNP-Man 缺乏保护作用。这些结果证明了 mRNA/LNP 在治疗食物过敏原过敏反应方面的令人兴奋的应用,有望广泛应用于过敏领域。

https://cdn.ncbi.nlm.nih.gov/pmc/blobs/ef4a/10019335/fa84d686b97e/nn2c12420_0001.jpg

文献AI研究员

20分钟写一篇综述,助力文献阅读效率提升50倍。

立即体验

用中文搜PubMed

大模型驱动的PubMed中文搜索引擎

马上搜索

文档翻译

学术文献翻译模型,支持多种主流文档格式。

立即体验