Suppr超能文献

比较骨髓间充质干细胞和脑内皮细胞来源的细胞外囊泡通过调节 CAV1 依赖性 ZO-1 和 Claudin-5 内化减轻急性缺血性脑卒中血脑屏障通透性的作用。

Comparative study of extracellular vesicles derived from mesenchymal stem cells and brain endothelial cells attenuating blood-brain barrier permeability via regulating Caveolin-1-dependent ZO-1 and Claudin-5 endocytosis in acute ischemic stroke.

机构信息

Institute of Chinese Medical Sciences, State Key Laboratory of Quality Research in Chinese Medicine, University of Macau, Taipa, Macau SAR, China.

Key Laboratory of Neuropharmacology and Translational Medicine of Zhejiang Province, School of Pharmaceutical Sciences, Zhejiang Chinese Medical University, Hangzhou, China.

出版信息

J Nanobiotechnology. 2023 Feb 28;21(1):70. doi: 10.1186/s12951-023-01828-z.

Abstract

BACKGROUND

Blood-brain barrier (BBB) disruption is a major adverse event after ischemic stroke (IS). Caveolin-1 (Cav-1), a scaffolding protein, played multiple roles in BBB permeability after IS, while the pros and cons of Cav-1 on BBB permeability remain controversial. Numerous studies revealed that extracellular vesicles (EVs), especially stem cells derived EVs, exerted therapeutic efficacy on IS; however, the mechanisms of BBB permeability needed to be clearly illustrated. Herein, we compared the protective efficacy on BBB integrity between bone marrow mesenchymal stem cells derived extracellular vesicles (BMSC-EVs) and EVs from brain endothelial cells (BEC-EVs) after acute IS and investigated whether the mechanism was associated with EVs antagonizing Cav-1-dependent tight junction proteins endocytosis.

METHODS

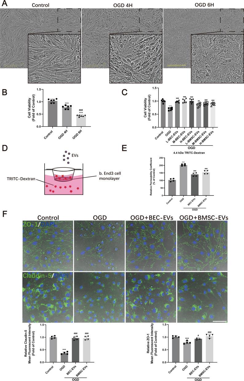
BMSC-EVs and BEC-EVs were isolated and characterized by nanoparticle tracking analysis, western blotting, and transmission electron microscope. Oxygen and glucose deprivation (OGD) treated b. End3 cells were utilized to evaluate brain endothelial cell leakage. CCK-8 and TRITC-dextran leakage assays were used to measure cell viability and transwell monolayer permeability. Permanent middle cerebral artery occlusion (pMCAo) model was established, and EVs were intravenously administered in rats. Animal neurological function tests were applied, and microvessels were isolated from the ischemic cortex. BBB leakage and tight junction proteins were analyzed by Evans Blue (EB) staining and western blotting, respectively. Co-IP assay and Cav-1 siRNA/pcDNA 3.1 vector transfection were employed to verify the endocytosis efficacy of Cav-1 on tight junction proteins.

RESULTS

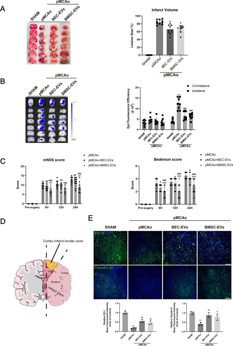
Both kinds of EVs exerted similar efficacies in reducing the cerebral infarction volume and BBB leakage and enhancing the expressions of ZO-1 and Claudin-5 after 24 h pMCAo in rats. At the same time, BMSC-EVs were outstanding in ameliorating neurological function. Simultaneously, both EVs treatments suppressed the highly expressed Cav-1 in OGD-exposed b. End3 cells and ischemic cerebral microvessels, and this efficacy was more prominent after BMSC-EVs administration. Cav-1 knockdown reduced OGD-treated b. End3 cells monolayer permeability and recovered ZO-1 and Claudin-5 expressions, whereas Cav-1 overexpression aggravated permeability and enhanced the colocalization of Cav-1 with ZO-1 and Claudin-5. Furthermore, Cav-1 overexpression partly reversed the lower cell leakage by BMSC-EVs and BEC-EVs administrations in OGD-treated b. End3 cells.

CONCLUSIONS

Our results demonstrated that Cav-1 aggravated BBB permeability in acute ischemic stroke, and BMSC-EVs exerted similar antagonistic efficacy to BEC-EVs on Cav-1-dependent ZO-1 and Claudin-5 endocytosis. BMSC-EVs treatment was superior in Cav-1 suppression and neurological function amelioration.

摘要

背景

血脑屏障(BBB)破坏是缺血性中风(IS)后的主要不良事件。小窝蛋白-1(Cav-1)是一种支架蛋白,在 IS 后 BBB 通透性中发挥多种作用,而 Cav-1 对 BBB 通透性的利弊仍存在争议。许多研究表明,细胞外囊泡(EVs),尤其是干细胞衍生的 EVs,对 IS 具有治疗作用;然而,仍需要明确阐明 BBB 通透性的机制。在此,我们比较了骨髓间充质干细胞衍生的细胞外囊泡(BMSC-EVs)和脑内皮细胞(BEC-EVs)在急性 IS 后对 BBB 完整性的保护作用,并研究了该机制是否与 EVs 拮抗 Cav-1 依赖性紧密连接蛋白内吞作用有关。

方法

通过纳米颗粒跟踪分析、western blot 和透射电镜对 BMSC-EVs 和 BEC-EVs 进行分离和鉴定。用氧葡萄糖剥夺(OGD)处理 b.End3 细胞评估脑内皮细胞通透性。CCK-8 和 TRITC-右旋糖苷渗漏试验用于测量细胞活力和 Transwell 单层通透性。建立永久性大脑中动脉闭塞(pMCAo)模型,将 EVs 静脉注射到大鼠体内。应用动物神经功能测试,从缺血皮质分离微血管。通过 Evans Blue(EB)染色和 western blot 分别分析 BBB 渗漏和紧密连接蛋白。采用 Co-IP 测定和 Cav-1 siRNA/pcDNA 3.1 载体转染验证 Cav-1 对紧密连接蛋白的内吞作用。

结果

两种 EVs 在 pMCAo 24 小时后均能降低脑梗死体积和 BBB 渗漏,增强 ZO-1 和 Claudin-5 的表达,改善大鼠的神经功能。同时,BMSC-EVs 在改善神经功能方面表现出色。同时,两种 EVs 处理均能抑制 OGD 暴露的 b.End3 细胞和缺血性脑微血管中高表达的 Cav-1,而 BMSC-EVs 处理后的效果更为显著。Cav-1 敲低可降低 OGD 处理的 b.End3 细胞单层通透性,并恢复 ZO-1 和 Claudin-5 的表达,而 Cav-1 过表达则加重通透性,并增强 Cav-1 与 ZO-1 和 Claudin-5 的共定位。此外,Cav-1 过表达部分逆转了 OGD 处理的 b.End3 细胞中 BMSC-EVs 和 BEC-EVs 给药后的细胞渗漏。

结论

我们的研究结果表明,Cav-1 加重了急性缺血性中风的 BBB 通透性,BMSC-EVs 对 Cav-1 依赖性 ZO-1 和 Claudin-5 内吞作用具有与 BEC-EVs 相似的拮抗作用。BMSC-EVs 治疗在 Cav-1 抑制和神经功能改善方面具有优势。

https://cdn.ncbi.nlm.nih.gov/pmc/blobs/9416/9976550/0cdafb18bfd0/12951_2023_1828_Fig1_HTML.jpg

文献AI研究员

20分钟写一篇综述,助力文献阅读效率提升50倍。

立即体验

用中文搜PubMed

大模型驱动的PubMed中文搜索引擎

马上搜索

文档翻译

学术文献翻译模型,支持多种主流文档格式。

立即体验