Suppr超能文献

靶向HLA-G的嵌合抗原受体T细胞作为表皮生长因子受体突变和过表达口腔癌的有效治疗策略。

CAR-T cells targeting HLA-G as potent therapeutic strategy for EGFR-mutated and overexpressed oral cancer.

作者信息

Lin Yu-Chuan, Hua Chun-Hung, Lu Hsin-Man, Huang Shi-Wei, Chen Yeh, Tsai Ming-Hsui, Lin Fang-Yu, Canoll Peter, Chiu Shao-Chih, Huang Wei-Hua, Cho Der-Yang, Jan Chia-Ing

机构信息

Drug Development Center, China Medical University, Taichung 404, Taiwan.

Translational Cell Therapy Center, China Medical University Hospital, No. 2, Yude Road, North District, Taichung 404, Taiwan.

出版信息

iScience. 2023 Jan 31;26(3):106089. doi: 10.1016/j.isci.2023.106089. eCollection 2023 Mar 17.

Abstract

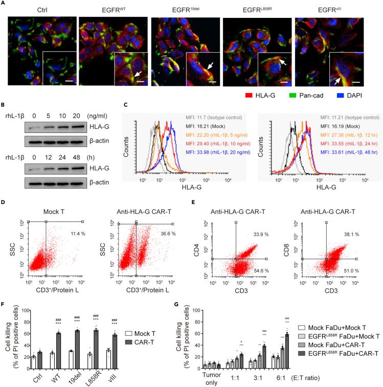
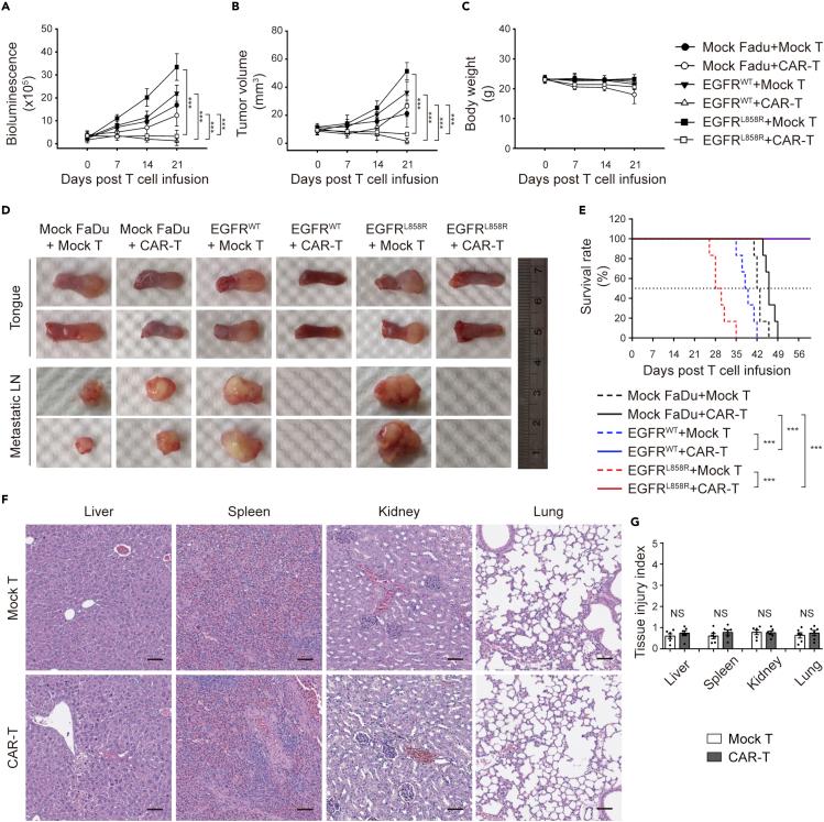
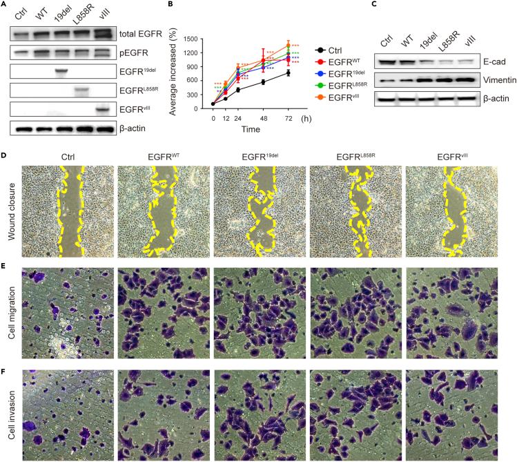
Oral squamous cell carcinoma (OSCC) is a common malignancy in the world. Recently, scientists have focused on therapeutic strategies to determine the regulation of tumors and design molecules for specific targets. Some studies have demonstrated the clinical significance of human leukocyte antigen G (HLA-G) in malignancy and NLR family pyrin domain-containing 3 (NLRP3) inflammasome in promoting tumorigenesis in OSCC. This is the first study to investigate whether aberrant epidermal growth factor receptor (EGFR) induces HLA-G expression through NLRP3 inflammasome-mediated IL-1β secretion in OSCC. Our results showed that the upregulation of NLRP3 inflammasome leads to abundant HLA-G in the cytoplasm and cell membrane of FaDu cells. In addition, we also generated anti-HLA-G chimeric antigen receptor (CAR)-T cells and provided evidence for their effects in EGFR-mutated and overexpressed oral cancer. Our results may be integrated with OSCC patient data to translate basic research into clinical significance and may lead to novel EGFR-aberrant OSCC treatment.

摘要

口腔鳞状细胞癌(OSCC)是一种常见的恶性肿瘤。最近,科学家们专注于治疗策略,以确定肿瘤的调控机制并设计针对特定靶点的分子。一些研究已经证明了人类白细胞抗原G(HLA-G)在恶性肿瘤中的临床意义,以及含NLR家族pyrin结构域3(NLRP3)炎性小体在促进OSCC肿瘤发生中的作用。这是第一项研究,旨在探讨异常的表皮生长因子受体(EGFR)是否通过NLRP3炎性小体介导的IL-1β分泌在OSCC中诱导HLA-G表达。我们的结果表明,NLRP3炎性小体的上调导致FaDu细胞的细胞质和细胞膜中出现大量HLA-G。此外,我们还生成了抗HLA-G嵌合抗原受体(CAR)-T细胞,并提供了它们在EGFR突变和过表达的口腔癌中作用的证据。我们的结果可能与OSCC患者数据相结合,将基础研究转化为临床意义,并可能导致新型EGFR异常的OSCC治疗方法。

https://cdn.ncbi.nlm.nih.gov/pmc/blobs/ae79/9978640/f6bbb5310c09/fx1.jpg

文献AI研究员

20分钟写一篇综述,助力文献阅读效率提升50倍。

立即体验

用中文搜PubMed

大模型驱动的PubMed中文搜索引擎

马上搜索

文档翻译

学术文献翻译模型,支持多种主流文档格式。

立即体验