Suppr超能文献

增强的胰岛素调节吞噬活性支持多种群体的极端健康跨度和长寿。

Enhanced insulin-regulated phagocytic activities support extreme health span and longevity in multiple populations.

机构信息

School of Life Sciences, Faculty of Science, The Chinese University of Hong Kong, Hong Kong.

Key Laboratory of Tropical Translational Medicine of Ministry of Education, College of Biomedical Information and Engineering, Hainan Medical University, Haikou, China.

出版信息

Aging Cell. 2023 May;22(5):e13810. doi: 10.1111/acel.13810. Epub 2023 Mar 8.

Abstract

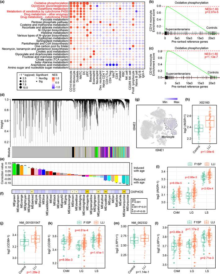
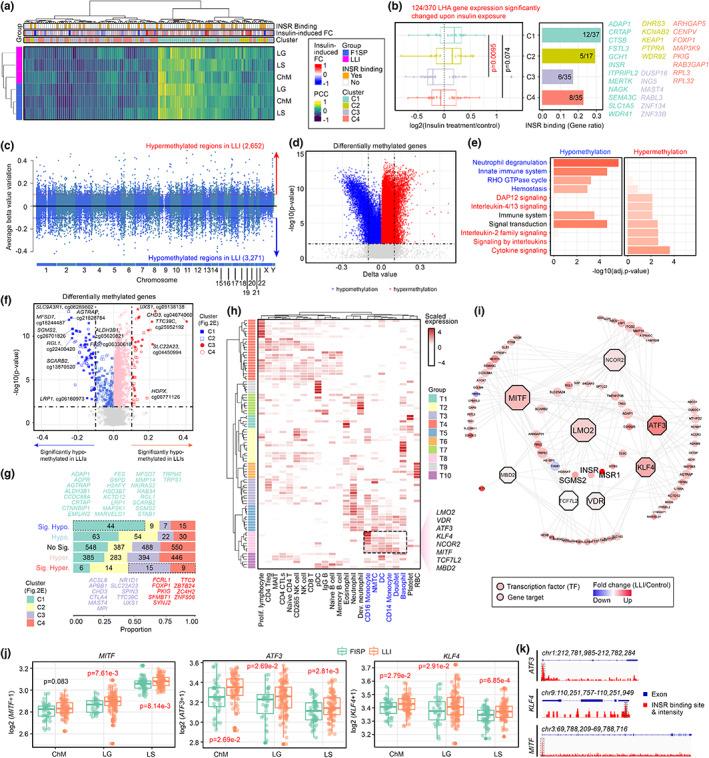
The immune system plays a central role in many processes of age-related disorders and it remains unclear if the innate immune system may play roles in shaping extreme longevity. By an integrated analysis with multiple bulk and single cell transcriptomic, so as DNA methylomic datasets of white blood cells, a previously unappreciated yet commonly activated status of the innate monocyte phagocytic activities is identified. Detailed analyses revealed that the life cycle of these monocytes is enhanced and primed to a M2-like macrophage phenotype. Functional characterization unexpectedly revealed an insulin-driven immunometabolic network which supports multiple aspects of phagocytosis. Such reprogramming is associated to a skewed trend of DNA demethylation at the promoter regions of multiple phagocytic genes, so as a direct transcriptional effect induced by nuclear-localized insulin receptor. Together, these highlighted that preservation of insulin sensitivity is a key to healthy lifespan and extended longevity, via boosting the function of innate immune system in advanced ages.

摘要

免疫系统在许多与年龄相关的疾病过程中起着核心作用,但尚不清楚先天免疫系统是否可能在塑造极端长寿方面发挥作用。通过对白细胞的多个批量和单细胞转录组学以及 DNA 甲基组学数据集进行综合分析,确定了先天单核细胞吞噬活性的一种以前未被重视但普遍被激活的状态。详细分析表明,这些单核细胞的生命周期得到增强,并被预先设定为 M2 样巨噬细胞表型。功能特征分析出人意料地揭示了一个胰岛素驱动的免疫代谢网络,该网络支持吞噬作用的多个方面。这种重编程与多个吞噬基因启动子区域的 DNA 去甲基化趋势相关,这是由核定位胰岛素受体直接诱导的转录效应。总的来说,这些发现强调了保持胰岛素敏感性是健康寿命和延长寿命的关键,通过在老年时增强先天免疫系统的功能来实现。

https://cdn.ncbi.nlm.nih.gov/pmc/blobs/e433/10186610/e8c5fe4a6e02/ACEL-22-e13810-g004.jpg

文献AI研究员

20分钟写一篇综述,助力文献阅读效率提升50倍。

立即体验

用中文搜PubMed

大模型驱动的PubMed中文搜索引擎

马上搜索

文档翻译

学术文献翻译模型,支持多种主流文档格式。

立即体验