Suppr超能文献

6-姜酚对脑缺血的改善作用是通过激活抗氧化和抗炎途径来介导的。

Ameliorative effects of 6‑gingerol in cerebral ischemia are mediated via the activation of antioxidant and anti‑inflammatory pathways.

作者信息

Kongsui Ratchaniporn, Jittiwat Jinatta

机构信息

Division of Physiology, School of Medical Sciences, University of Phayao, Phayao 56000, Thailand.

The Unit of Excellence in Translational Neurosciences Initiative, University of Phayao, Phayao 56000, Thailand.

出版信息

Biomed Rep. 2023 Feb 15;18(4):26. doi: 10.3892/br.2023.1608. eCollection 2023 Apr.

Abstract

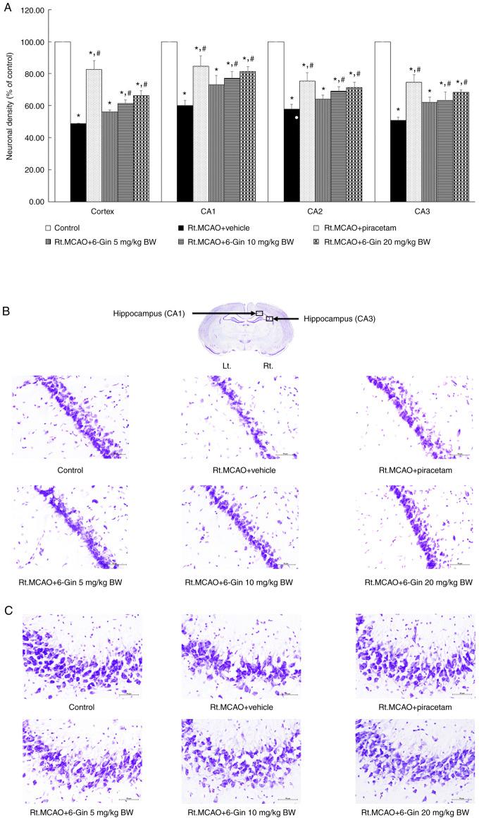
Focal ischemia occurs when an embolus or thrombus occludes an artery, causing the rapid obstruction of cerebral blood flow. Although stroke represents a main cause of disability and mortality in developing countries, therapeutic approaches available for this condition remain very limited. The aim of the present study was to examine the effects of the phytochemical, 6-gingerol, on the brain infarct volume, neuronal loss and on the oxidative stress parameters, cyclooxygenase-2 (COX-2) and interleukin (IL)-6, in an animal model of focal ischemic stroke. Male Wistar rats, weighing 250-300 g, were divided into the following six groups: i) The control; ii) right middle cerebral artery occlusion (Rt.MCAO) + vehicle; iii) Rt.MCAO + piracetam; iv) Rt.MCAO + 6-gingerol (6-Gin) at 5 mg/kg body weight (BW); v) Rt.MCAO + 6-Gin at 10 mg/kg BW; and vi) the Rt.MCAO + 6-Gin at 20 mg/kg BW group. The rats in each group received the vehicle or piracetam or 6-gingerol intraperitoneally for 7 days following Rt.MCAO. The brain infarct volume, neuronal loss and alterations in antioxidant and anti-inflammatory levels were assessed in the cortex and hippocampus. The results revealed that the brain infarct volume, malondialdehyde level and the density ratio of COX-2 and IL-6 to β-actin were significantly decreased following treatment with 6-gingerol. In addition, neuronal density and superoxide dismutase activity in the cortex and hippocampus were increased. On the whole, the findings of the present study suggest that 6-gingerol exerts antioxidant and anti-inflammatory effects , which effectively ameliorate the brain damage induced by focal cerebral ischemic strok.

摘要

当栓子或血栓阻塞动脉,导致脑血流迅速受阻时,就会发生局灶性缺血。尽管中风是发展中国家致残和致死的主要原因之一,但针对这种病症的治疗方法仍然非常有限。本研究的目的是在局灶性缺血性中风动物模型中,研究植物化学物质6-姜酚对脑梗死体积、神经元丢失以及氧化应激参数、环氧合酶-2(COX-2)和白细胞介素(IL)-6的影响。体重250-300克的雄性Wistar大鼠被分为以下六组:i)对照组;ii)右侧大脑中动脉闭塞(Rt.MCAO)+赋形剂组;iii)Rt.MCAO+吡拉西坦组;iv)Rt.MCAO+5毫克/千克体重(BW)的6-姜酚(6-Gin)组;v)Rt.MCAO+10毫克/千克BW的6-Gin组;以及vi)Rt.MCAO+20毫克/千克BW的6-Gin组。每组大鼠在Rt.MCAO后腹腔注射赋形剂、吡拉西坦或6-姜酚,持续7天。评估皮质和海马体中的脑梗死体积、神经元丢失以及抗氧化和抗炎水平的变化。结果显示,用6-姜酚治疗后,脑梗死体积、丙二醛水平以及COX-2和IL-6与β-肌动蛋白的密度比显著降低。此外,皮质和海马体中的神经元密度和超氧化物歧化酶活性增加。总体而言,本研究结果表明,6-姜酚具有抗氧化和抗炎作用,可有效改善局灶性脑缺血性中风所致的脑损伤。

https://cdn.ncbi.nlm.nih.gov/pmc/blobs/dd94/9996095/36cfd3193956/br-18-04-01608-g00.jpg

文献AI研究员

20分钟写一篇综述,助力文献阅读效率提升50倍。

立即体验

用中文搜PubMed

大模型驱动的PubMed中文搜索引擎

马上搜索

文档翻译

学术文献翻译模型,支持多种主流文档格式。

立即体验