Suppr超能文献

一个与结肠腺癌预后、免疫浸润和治疗反应相关的上皮-间充质转化相关 mRNA 特征。

An epithelial-mesenchymal transition-related mRNA signature associated with the prognosis, immune infiltration and therapeutic response of colon adenocarcinoma.

机构信息

Department of Gastroenterology, The First People's Hospital of Yunnan Province, Affiliated Hospital of Kunming University of Science and Technology, Kunming, China.

Yunnan Digestive Endoscopy Clinical Medical Center, Kunming, China.

出版信息

Pathol Oncol Res. 2023 Feb 24;29:1611016. doi: 10.3389/pore.2023.1611016. eCollection 2023.

Abstract

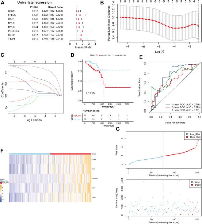
Epithelial-mesenchymal transition (EMT) is closely associated with cancer cell metastasis. Colon adenocarcinoma (COAD) is one of the most common malignancies in the world, and its metastasis leading to poor prognosis remains a challenge for clinicians. The purpose of this study was to explore the prognostic value of EMT-related genes (EMTRGs) by bioinformatics analysis and to develop a new EMTRGs prognostic signature for COAD. The TCGA-COAD dataset was downloaded from the TCGA portal as the training cohort, and the GSE17538 and GSE29621 datasets were obtained from the GEO database as the validation cohort. The best EMTRGs prognostic signature was constructed by differential expression analysis, Cox, and LASSO regression analysis. Gene set enrichment analysis (GSEA) is used to reveal pathways that are enriched in high-risk and low-risk groups. Differences in tumor immune cell levels were analyzed using microenvironmental cell population counter and single sample gene set enrichment analysis. Subclass mapping analysis and Genomics of Drug Sensitivity in Cancer were applied for prediction of immunotherapy response and chemotherapy response, respectively. A total of 77 differentially expressed EMTRGs were identified in the TCGA-COAD cohort, and they were significantly associated with functions and pathways related to cancer cell metastasis, proliferation, and apoptosis. We constructed EMTRGs prognostic signature with COMP, MYL9, PCOLCE2, SCG2, and TIMP1 as new COAD prognostic biomarkers. The high-risk group had a poorer prognosis with enhanced immune cell infiltration. The GSEA demonstrated that the high-risk group was involved in "ECM Receptor Interaction," "WNT Signaling Pathway" and "Colorectal Cancer." Furthermore, patients with high risk scores may respond to anti-CTLA4 therapy and may be more resistant to targeted therapy agents BI 2536 and ABT-888. Together, we developed a new EMTRGs prognostic signature that can be an independent prognostic factor for COAD. This study has guiding implications for individualized counseling and treatment of COAD patients.

摘要

上皮-间充质转化 (EMT) 与癌细胞转移密切相关。结肠腺癌 (COAD) 是世界上最常见的恶性肿瘤之一,其转移导致预后不良仍然是临床医生面临的挑战。本研究旨在通过生物信息学分析探讨 EMT 相关基因 (EMTRGs) 的预后价值,并为 COAD 开发新的 EMTRGs 预后特征。从 TCGA 数据库下载 TCGA-COAD 数据集作为训练队列,从 GEO 数据库获取 GSE17538 和 GSE29621 数据集作为验证队列。通过差异表达分析、Cox 和 LASSO 回归分析构建最佳 EMTRGs 预后特征。采用基因集富集分析 (GSEA) 揭示高风险和低风险组中富集的途径。使用微环境细胞群体计数器和单样本基因集富集分析分析肿瘤免疫细胞水平的差异。分别应用亚类映射分析和癌症药物基因组学预测免疫治疗反应和化疗反应。在 TCGA-COAD 队列中鉴定出 77 个差异表达的 EMTRGs,它们与与癌细胞转移、增殖和凋亡相关的功能和途径显著相关。我们构建了 EMTRGs 预后特征,以 COMP、MYL9、PCOLCE2、SCG2 和 TIMP1 作为新的 COAD 预后生物标志物。高风险组预后较差,免疫细胞浸润增强。GSEA 表明,高风险组参与“ECM 受体相互作用”、“WNT 信号通路”和“结直肠癌”。此外,高风险评分的患者可能对抗 CTLA4 治疗有反应,并且可能对靶向治疗药物 BI 2536 和 ABT-888 更耐药。总之,我们开发了一种新的 EMTRGs 预后特征,可以作为 COAD 的独立预后因素。本研究对 COAD 患者的个体化咨询和治疗具有指导意义。

https://cdn.ncbi.nlm.nih.gov/pmc/blobs/55b2/9998511/695780a02607/pore-29-1611016-g001.jpg

文献AI研究员

20分钟写一篇综述,助力文献阅读效率提升50倍。

立即体验

用中文搜PubMed

大模型驱动的PubMed中文搜索引擎

马上搜索

文档翻译

学术文献翻译模型,支持多种主流文档格式。

立即体验