Suppr超能文献

一种预测膀胱尿路上皮癌肿瘤突变负荷和肿瘤浸润免疫细胞的预后模型。

A Prognostic Model for Predicting Tumor Mutation Burden and Tumor-Infiltrating Immune Cells in Bladder Urothelial Carcinoma.

作者信息

Wang Chengbang, Chen Shaohua, Li Songheng, Mi Hua

机构信息

Department of Urology, The First Affiliated Hospital of Guangxi Medical University, Nanning, China.

Institute of Urology and Nephrology, The First Affiliated Hospital of Guangxi Medical University, Nanning, China.

出版信息

Front Genet. 2022 Feb 18;13:708003. doi: 10.3389/fgene.2022.708003. eCollection 2022.

Abstract

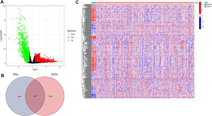
Tremendous progress has been made in development of immunotherapeutic approaches for treatment of bladder urothelial carcinoma (BLCA). However, efficacy and safety of these approaches remain unsatisfactory, necessitating further investigations for identification of indicators for predicting prognosis and efficacy. In this study, we downloaded transcriptomic and clinical data of BLCA patients from The Cancer Genome Atlas (TCGA) database, and identified differentially expressed genes (DEGs) between tumor and normal tissues. We incorporated these DEGs in an intersection analysis with immune-related genes (IRGs) obtained from the Immunology Database and Analysis Portal (ImmPort) database, and identified immune-related DEGs. These genes were subjected to Cox and least absolute shrinkage and selection operator (LASSO) regression analyses, then a prognostic model containing AHNAK, OAS1, NGF, PPY and SCG2 genes was constructed, for prediction of prognosis of BLCA and efficacy of immunotherapy. Finally, we explored the relationship between the prognostic model and tumor mutational burden (TMB), abundance of tumor-infiltrating immune cells (TICs) and immunotherapeutic targets, and found that patients with higher risk score (RS) had poorer prognosis and significantly lower levels of TMB. Patients in the low-RS group exhibited higher numbers of lymphoid cells, whereas those in the high-RS group exhibited higher proportions of myeloid cells. However, patients with high-RS tended to respond better to immunotherapy relative to those in the low-RS group. The constructed prognostic model provides a new tool for predicting prognosis of BLCA patients and efficacy of immunotherapy, offering a feasible option for management of the disease.

摘要

在膀胱癌(BLCA)免疫治疗方法的开发方面已经取得了巨大进展。然而,这些方法的疗效和安全性仍不尽人意,因此需要进一步研究以确定预测预后和疗效的指标。在本研究中,我们从癌症基因组图谱(TCGA)数据库下载了BLCA患者的转录组和临床数据,并鉴定了肿瘤组织与正常组织之间的差异表达基因(DEG)。我们将这些DEG与从免疫数据库和分析门户(ImmPort)数据库获得的免疫相关基因(IRG)进行交集分析,鉴定出免疫相关DEG。对这些基因进行Cox和最小绝对收缩和选择算子(LASSO)回归分析,然后构建包含AHNAK、OAS1、NGF、PPY和SCG2基因的预后模型,用于预测BLCA的预后和免疫治疗的疗效。最后,我们探讨了预后模型与肿瘤突变负荷(TMB)、肿瘤浸润免疫细胞(TIC)丰度和免疫治疗靶点之间的关系,发现风险评分(RS)较高的患者预后较差,TMB水平显著较低。低RS组患者的淋巴细胞数量较多,而高RS组患者的髓样细胞比例较高。然而,相对于低RS组患者,高RS组患者对免疫治疗的反应往往更好。构建的预后模型为预测BLCA患者的预后和免疫治疗的疗效提供了一种新工具,为该疾病的管理提供了一个可行的选择。

https://cdn.ncbi.nlm.nih.gov/pmc/blobs/0f4c/8896886/d381ac076f03/fgene-13-708003-g001.jpg

文献AI研究员

20分钟写一篇综述,助力文献阅读效率提升50倍。

立即体验

用中文搜PubMed

大模型驱动的PubMed中文搜索引擎

马上搜索

文档翻译

学术文献翻译模型,支持多种主流文档格式。

立即体验