Suppr超能文献

聚(ADP-核糖)聚合酶抑制剂治疗ARID1A突变型卵巢透明细胞癌:PI3K/Akt1依赖性合成致死机制

PARP inhibitors in the treatment of ARID1A mutant ovarian clear cell cancer: PI3K/Akt1-dependent mechanism of synthetic lethality.

作者信息

Yakovlev Vasily A, Sullivan Stephanie A, Fields Emma C, Temkin Sarah M

机构信息

Department of Radiation Oncology, Massey Cancer Center, Virginia Commonwealth University, Richmond, VA, United States.

Gynecologic Oncology Division, Massey Cancer Center, Virginia Commonwealth University, Richmond, VA, United States.

出版信息

Front Oncol. 2023 Feb 22;13:1124147. doi: 10.3389/fonc.2023.1124147. eCollection 2023.

Abstract

INTRODUCTION

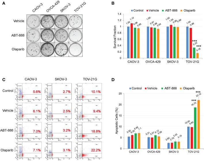
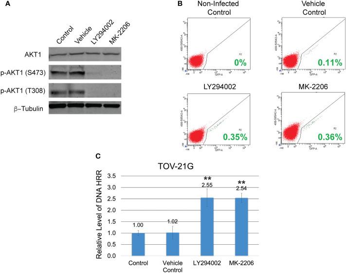
Poly(ADP-ribose) polymerase (PARP) is a nuclear enzyme involved in the repair of DNA single-strand breaks (SSB). The recent development of poly(ADP-ribose) polymerase inhibitors (PARPi) results from over 45 years of studies. When the activity of PARP1 or PARP2 is compromised, DNA SSB lesions are unresolved and can be converted to DNA double-strand breaks (DSBs) by the cellular transcription mechanisms. ARID1A (also called BAF250a) is an important component of the mammalian Switch/Sucrose Non-Fermentable (SWI/SNF) chromatin-remodeling complex. ARID1A gene demonstrates >50% of mutation rate in ovarian clear-cell carcinomas (OCCC). Mutated or downregulated ARID1A significantly compromises the Homologous Recombination Repair (HRR) of DNA DSB.

RESULTS

The present study demonstrated that downregulated or mutated ARID1A attenuates DNA HRR through stimulation of the PI3K/Akt1 pathway and makes tumor cells highly sensitive to PARPi and PARPi/ionizing radiation (IR) combination. We showed that PI3K/Akt1 pathway plays an important role in the sensitization of cancer cell lines with compromised function of ARID1A to PARPi treatment.

DISCUSSION

We believe that using of PARPi monotherapy or in combination with radiation therapy is an appealing strategy for treating ARID1A-mutated cancers, as well as many other types of PI3K/Akt1-driven cancers.

摘要

引言

聚(ADP - 核糖)聚合酶(PARP)是一种参与DNA单链断裂(SSB)修复的核酶。聚(ADP - 核糖)聚合酶抑制剂(PARPi)的最新进展源于超过45年的研究。当PARP1或PARP2的活性受到损害时,DNA单链断裂损伤无法得到解决,并可通过细胞转录机制转化为DNA双链断裂(DSB)。ARID1A(也称为BAF250a)是哺乳动物开关/蔗糖非发酵(SWI/SNF)染色质重塑复合体的重要组成部分。ARID1A基因在卵巢透明细胞癌(OCCC)中的突变率超过50%。ARID1A的突变或下调会显著损害DNA双链断裂的同源重组修复(HRR)。

结果

本研究表明,ARID1A的下调或突变通过刺激PI3K/Akt1途径减弱DNA同源重组修复,并使肿瘤细胞对PARPi和PARPi/电离辐射(IR)联合治疗高度敏感。我们发现PI3K/Akt1途径在功能受损的ARID1A癌细胞系对PARPi治疗的致敏中起重要作用。

讨论

我们认为,使用PARPi单药治疗或与放射治疗联合是治疗ARID1A突变癌症以及许多其他类型PI3K/Akt1驱动癌症的一种有吸引力的策略。

https://cdn.ncbi.nlm.nih.gov/pmc/blobs/5995/9992988/648615fa7437/fonc-13-1124147-g001.jpg

文献AI研究员

20分钟写一篇综述,助力文献阅读效率提升50倍。

立即体验

用中文搜PubMed

大模型驱动的PubMed中文搜索引擎

马上搜索

文档翻译

学术文献翻译模型,支持多种主流文档格式。

立即体验