Suppr超能文献

单细胞测序分析构建了葡萄膜黑色素瘤中 N7-甲基鸟苷(m7G)相关的预后特征。

Single cell sequencing analysis constructed the N7-methylguanosine (m7G)-related prognostic signature in uveal melanoma.

机构信息

Department of Burn and Plastic Surgery, The First Affiliated Hospital of Nanjing Medical University, Nanjing 210029, Jiangsu, China.

Department of Hepatobiliary Surgery, Jiaxing First Hospital, Jiaxing 314001, Zhejiang, China.

出版信息

Aging (Albany NY). 2023 Mar 14;15(6):2082-2096. doi: 10.18632/aging.204592.

Abstract

BACKGROUND

Uveal melanoma is a highly malignant tumor in the eye. Its recurrence and metastasis are common, and the prognosis is poor.

METHODS

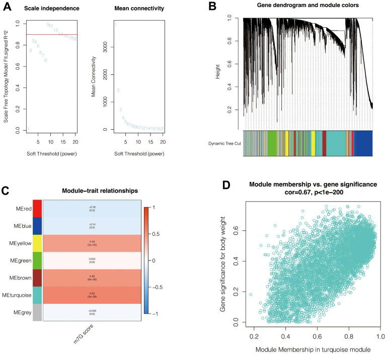
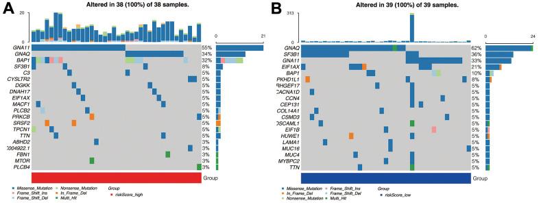
The transcriptome data of UVM were downloaded from TCGA database, and the single cell sequencing dataset GSE139829 was downloaded from GEO database. Weighted co-expression network analysis was used to explore the modules associated with m7G. Lasso regression was used to construct MG-related prognostic signature. Immune infiltration analysis was used to explore the significance of the model in the tumor immune microenvironment. Finally, cell assays were used to explore the function of key genes in the MUM-2B and OCM-1 cell lines of UVM.

RESULTS

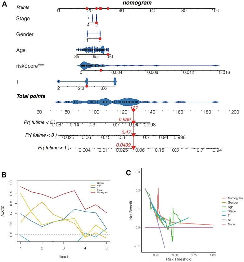
The prognostic signature was constructed by Cox regression and Lasso regression. Patients could be divided into high-risk group and low-risk group by this signature, and the high-risk group had worse prognosis (P<0.05). Cell experiments showed that the proliferation, invasion and migration ability of UVM cell lines were significantly decreased after the knockdown of , a key gene in signature, which proved that might be a potential target of UVM.

CONCLUSIONS

Our study explored the significance of mG in UVM, provided biomarkers for its diagnosis and treatment.

摘要

背景

葡萄膜黑色素瘤是眼部一种高度恶性的肿瘤。其复发和转移较为常见,预后较差。

方法

从 TCGA 数据库下载 UVM 的转录组数据,从 GEO 数据库下载单细胞测序数据集 GSE139829。采用加权共表达网络分析方法探讨与 m7G 相关的模块。采用 Lasso 回归构建 MG 相关的预后特征。免疫浸润分析用于探讨模型在肿瘤免疫微环境中的意义。最后,通过细胞实验探索关键基因在 UVM 的 MUM-2B 和 OCM-1 细胞系中的功能。

结果

通过 Cox 回归和 Lasso 回归构建了预后特征。可以根据该特征将患者分为高风险组和低风险组,高风险组的预后较差(P<0.05)。细胞实验表明,关键基因 下调后,UVM 细胞系的增殖、侵袭和迁移能力显著降低,这证明 可能是 UVM 的一个潜在靶点。

结论

本研究探讨了 mG 在 UVM 中的意义,为其诊断和治疗提供了生物标志物。

https://cdn.ncbi.nlm.nih.gov/pmc/blobs/44b2/10085590/cc4ab512c8d3/aging-15-204592-g001.jpg

文献AI研究员

20分钟写一篇综述,助力文献阅读效率提升50倍。

立即体验

用中文搜PubMed

大模型驱动的PubMed中文搜索引擎

马上搜索

文档翻译

学术文献翻译模型,支持多种主流文档格式。

立即体验