Suppr超能文献

STAT4 增加肠道组织驻留记忆 T 细胞的表型和功能异质性。

STAT4 increases the phenotypic and functional heterogeneity of intestinal tissue-resident memory T cells.

机构信息

Center for Immunity and Inflammation, Department of Pathology, Laboratory Medicine & Immunology, New Jersey Medical School, Rutgers, The State University of New Jersey, Newark, USA.

Center for Immunity and Inflammation, Department of Pathology, Laboratory Medicine & Immunology, New Jersey Medical School, Rutgers, The State University of New Jersey, Newark, USA.

出版信息

Mucosal Immunol. 2023 Jun;16(3):250-263. doi: 10.1016/j.mucimm.2023.03.002. Epub 2023 Mar 15.

Abstract

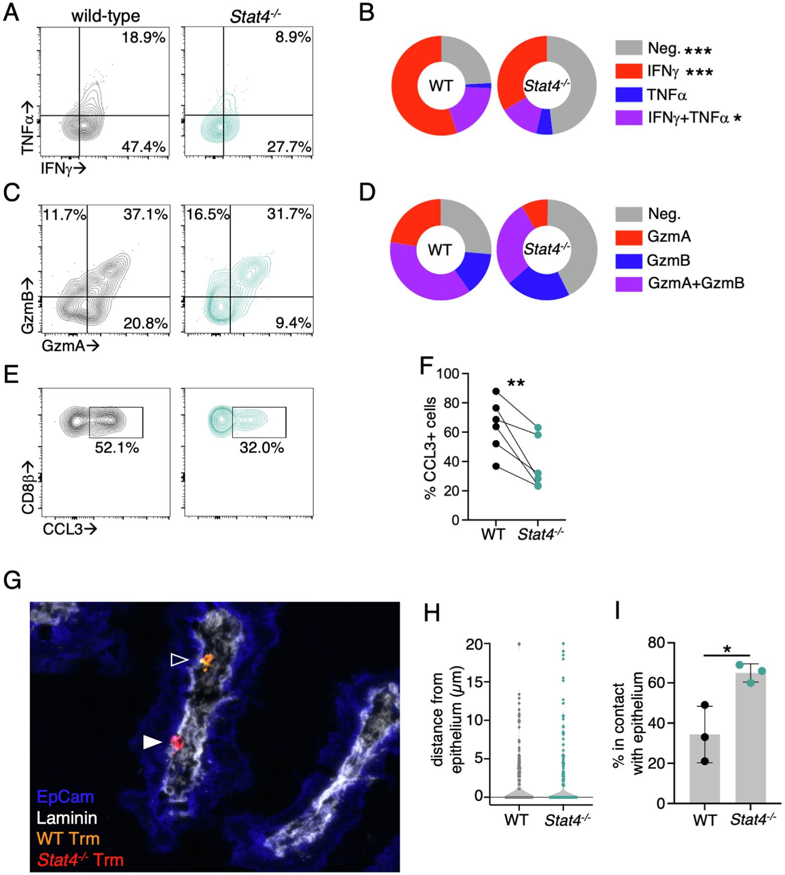
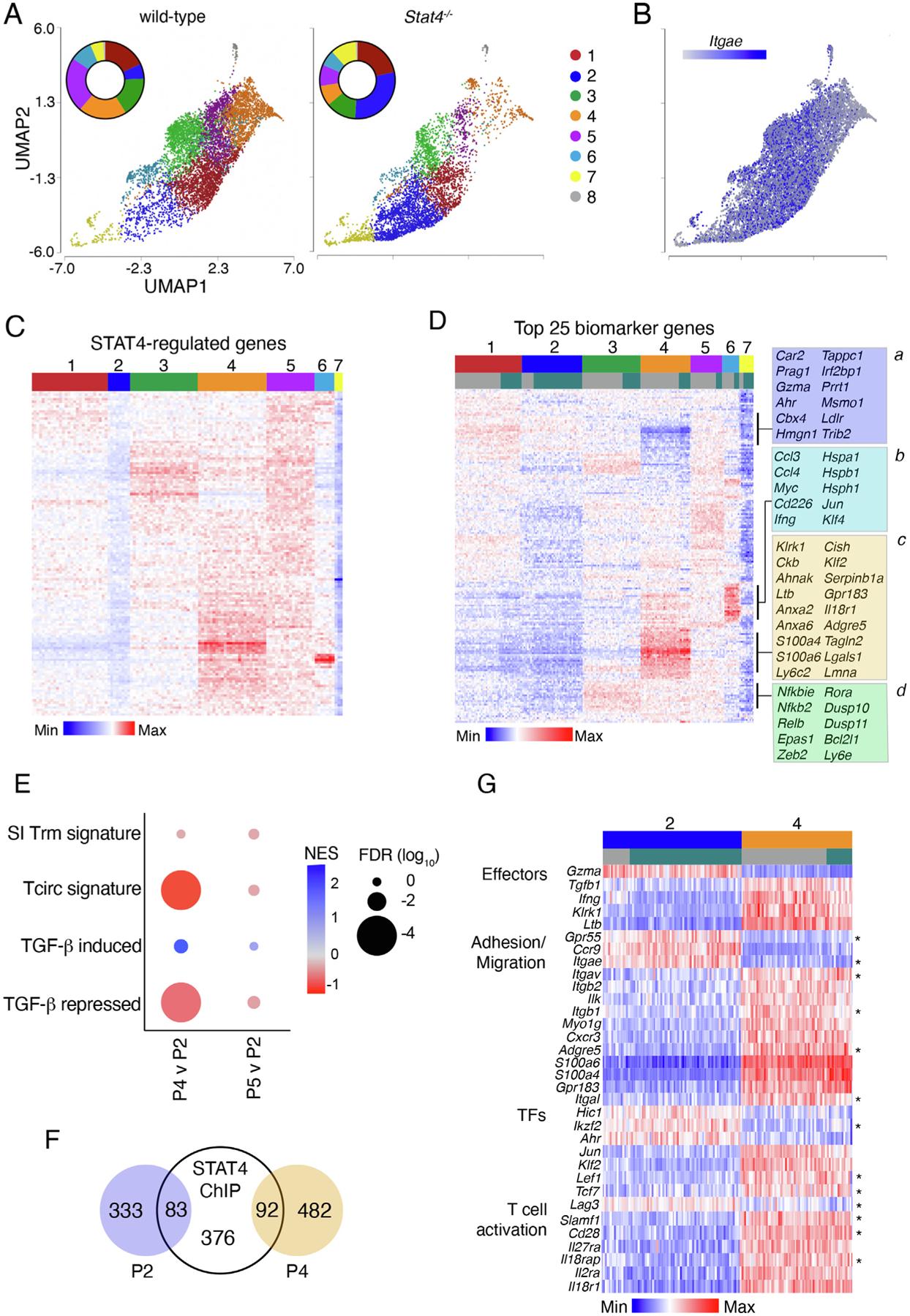
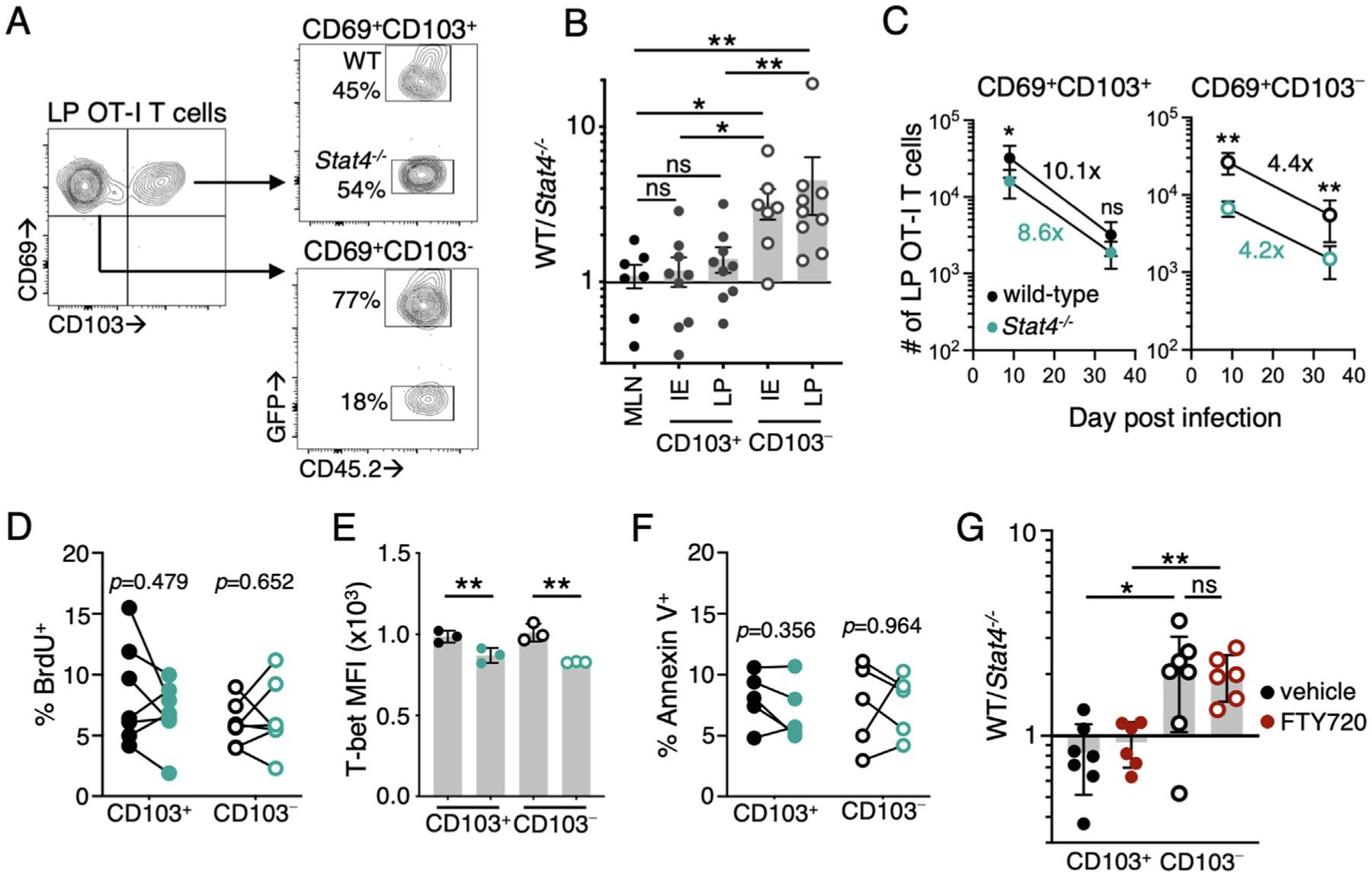
Tissue-resident memory T cells (Trms) are an important subset of lymphocytes that are lodged within non-lymphoid tissues and carry out diverse functions to control local pathogen replication. CD103 has been used to broadly define subsets of Trms within the intestine, with CD103 and CD103 subsets having unique transcriptional profiles and effector functions. Here we identify signal transducer and activator of transcription 4 (STAT4) as an important regulator of CD103 Trm differentiation. STAT4-deficient cells trafficked to the intestine and localized to areas of infection but displayed impaired Trm differentiation with fewer CD103 Trms. Single-cell RNA-sequencing demonstrated that STAT4-deficiency led to a reduction in CD103 Trm subsets and expansion of a single population of CD103 cells. Alterations in Trm populations were due, in part, to STAT4-mediated inhibition of transforming growth factor (TGF)-β-driven expression of Trm signature genes. STAT4-dependent Trm populations expressed genes associated with cytokine production and cell migration, and STAT4-deficient Trm cells had altered localization within the tissue and reduced effector function after reactivation in vivo. Overall, our data indicate that STAT4 leads to increased differentiation of CD103 Trms, in part by modulating the expression of TGF-β-regulated genes, and results in increased Trm heterogeneity and function within the intestinal tissue.

摘要

组织驻留记忆 T 细胞(Trms)是淋巴细胞的一个重要亚群,它们位于非淋巴组织中,执行多种功能以控制局部病原体复制。CD103 已被用于广泛定义肠道中的 Trms 亚群,CD103 和 CD103 亚群具有独特的转录谱和效应功能。在这里,我们确定信号转导和转录激活因子 4(STAT4)是 CD103 Trm 分化的重要调节剂。STAT4 缺陷细胞迁移到肠道并定位于感染部位,但显示出 Trm 分化受损,CD103 Trm 较少。单细胞 RNA 测序表明,STAT4 缺陷导致 CD103 Trm 亚群减少和单个 CD103 细胞群的扩张。Trm 群体的改变部分归因于 STAT4 介导的转化生长因子 (TGF)-β 驱动的 Trm 特征基因表达的抑制。依赖 STAT4 的 Trm 群体表达与细胞因子产生和细胞迁移相关的基因,而 STAT4 缺陷的 Trm 细胞在体内重新激活后在组织内的定位改变和效应功能降低。总体而言,我们的数据表明 STAT4 导致 CD103 Trms 的分化增加,部分原因是通过调节 TGF-β 调节基因的表达,导致肠道组织中 Trm 异质性和功能增加。

https://cdn.ncbi.nlm.nih.gov/pmc/blobs/0e47/10327535/ccdd7e1b72d8/nihms-1910795-f0001.jpg

文献AI研究员

20分钟写一篇综述,助力文献阅读效率提升50倍。

立即体验

用中文搜PubMed

大模型驱动的PubMed中文搜索引擎

马上搜索

文档翻译

学术文献翻译模型,支持多种主流文档格式。

立即体验