Suppr超能文献

结膜杯状细胞黏蛋白唾液酸化的保护作用。

The protective role of conjunctival goblet cell mucin sialylation.

机构信息

Atopy (Allergy) Research Center, Juntendo University Graduate School of Medicine, Tokyo, 113-8421, Japan.

Department of Ophthalmology, Juntendo University Urayasu Hospital, Urayasu, Chiba, 279-0021, Japan.

出版信息

Nat Commun. 2023 Mar 17;14(1):1417. doi: 10.1038/s41467-023-37101-y.

Abstract

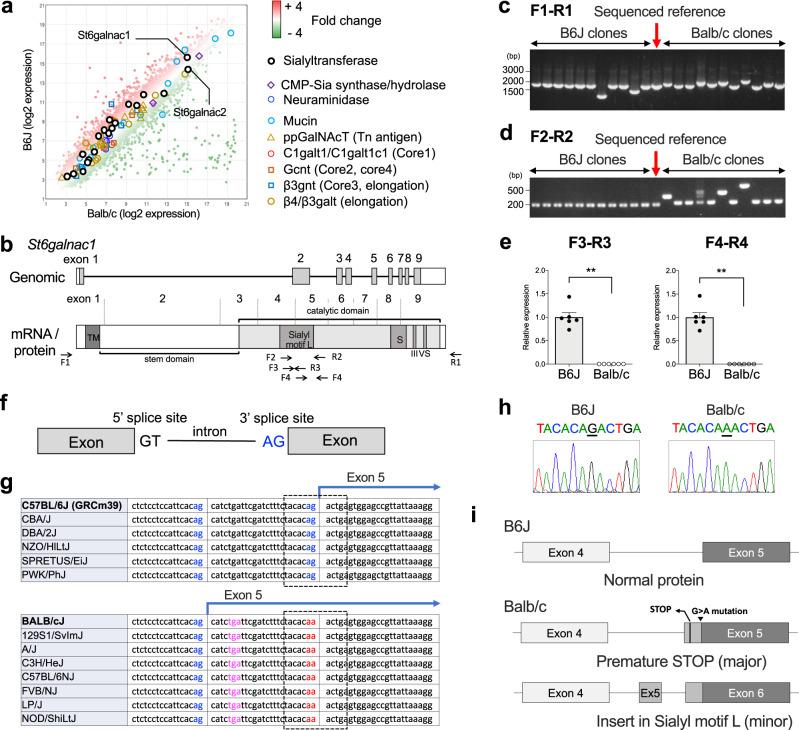
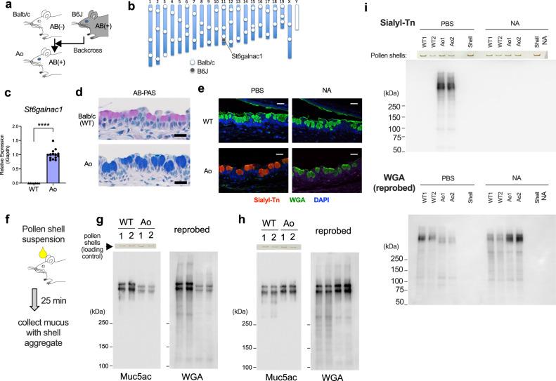
Gel-forming mucins secreted by conjunctival goblet cells have been implicated in the clearance of allergens, pathogens, and debris. However, their roles remain incompletely understood. Here we show that human and mouse conjunctival goblet cell mucins have Alcian blue-detectable sialic acids, but not sulfates in the steady state. Interestingly, Balb/c mouse strain lacks this sialylation due to a point mutation in a sialyltransferase gene, St6galnac1, which is responsible for sialyl-Tn synthesis. Introduction of intact St6galnac1 to Balb/c restores the sialylation of conjunctival goblet cell mucus. Sialylated mucus efficiently captures and encapsulates the allergen particles in an impenetrable layer, leading to the protection of mice from the development of allergic conjunctivitis. Expression of ST6GALNAC1 and sialyl-Tn is upregulated in humans under conditions with chronic stimuli. These results indicate that the sialylated glycans on the ocular mucins play an essential role in maintaining the conjunctival mucosa by protecting from the incoming foreign bodies such as allergen particles.

摘要

结膜杯状细胞分泌的形成凝胶的粘蛋白已被认为在清除过敏原、病原体和碎片方面发挥作用。然而,它们的作用仍不完全清楚。在这里,我们表明人类和小鼠结膜杯状细胞粘蛋白在稳态下具有可被阿尔辛蓝检测到的唾液酸,但没有硫酸盐。有趣的是,由于唾液酸转移酶基因 St6galnac1 的点突变,Balb/c 小鼠品系缺乏这种唾液酸化,该基因负责合成唾液酰-Tn。将完整的 St6galnac1 引入 Balb/c 可恢复结膜杯状细胞粘液的唾液酸化。唾液酸化的粘液有效地捕获并包裹过敏原颗粒,形成一层不可穿透的层,从而保护小鼠免受过敏性结膜炎的发展。在存在慢性刺激的情况下,人类 ST6GALNAC1 和唾液酰-Tn 的表达上调。这些结果表明,眼粘液中的唾液酸化聚糖通过保护结膜免受过敏原颗粒等外来异物的侵害,在维持结膜粘膜方面发挥着重要作用。

https://cdn.ncbi.nlm.nih.gov/pmc/blobs/2c02/10023771/484e82e56f48/41467_2023_37101_Fig2_HTML.jpg

文献AI研究员

20分钟写一篇综述,助力文献阅读效率提升50倍。

立即体验

用中文搜PubMed

大模型驱动的PubMed中文搜索引擎

马上搜索

文档翻译

学术文献翻译模型,支持多种主流文档格式。

立即体验