Suppr超能文献

醛脱氢酶2作为肺腺癌中一种潜在的干细胞相关生物标志物:综合多组学分析

ALDH2 as a potential stem cell-related biomarker in lung adenocarcinoma: Comprehensive multi-omics analysis.

作者信息

Tran Thi-Oanh, Vo Thanh Hoa, Lam Luu Ho Thanh, Le Nguyen Quoc Khanh

机构信息

International Ph.D. Program for Cell Therapy and Regeneration Medicine, College of Medicine, Taipei Medical University, Taipei 110, Taiwan.

Hematology and Blood Transfusion Center, Bach Mai Hospital, No.78, Giai Phong street, Hanoi, Viet Nam.

出版信息

Comput Struct Biotechnol J. 2023 Feb 24;21:1921-1929. doi: 10.1016/j.csbj.2023.02.045. eCollection 2023.

Abstract

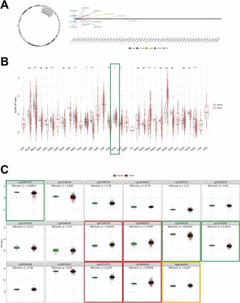
Lung adenocarcinoma (LUAD) is the most prevalent lung cancer and one of the leading causes of death. Previous research found a link between LUAD and Aldehyde Dehydrogenase 2 (ALDH2), a member of aldehyde dehydrogenase gene (ALDH) superfamily. In this study, we identified additional useful prognostic markers for early LUAD identification and targeting LUAD therapy by analyzing the expression level, epigenetic mechanism, and signaling activities of ALDH2 in LUAD patients. The obtained results demonstrated that ALDH2 gene and protein expression significantly downregulated in LUAD patient samples. Furthermore, The American Joint Committee on Cancer (AJCC) reported that diminished ALDH2 expression was closely linked to worse overall survival (OS) in different stages of LUAD. Considerably, ALDH2 showed aberrant DNA methylation status in LUAD cancer. ALDH2 was found to be downregulated in the proteomic expression profile of several cell biology signaling pathways, particularly stem cell-related pathways. Finally, the relationship of ALDH2 activity with stem cell-related factors and immune system were reported. In conclusion, the downregulation of ALDH2, abnormal DNA methylation, and the consequent deficit of stemness signaling pathways are relevant prognostic and therapeutic markers in LUAD.

摘要

肺腺癌(LUAD)是最常见的肺癌类型,也是主要的死亡原因之一。先前的研究发现肺腺癌与醛脱氢酶2(ALDH2)之间存在联系,醛脱氢酶2是醛脱氢酶基因(ALDH)超家族的成员之一。在本研究中,我们通过分析LUAD患者中ALDH2的表达水平、表观遗传机制和信号活性,确定了用于早期LUAD识别和靶向LUAD治疗的其他有用的预后标志物。获得的结果表明,LUAD患者样本中ALDH2基因和蛋白表达显著下调。此外,美国癌症联合委员会(AJCC)报告称,ALDH2表达降低与LUAD不同阶段较差的总生存期(OS)密切相关。值得注意的是,ALDH2在LUAD癌症中表现出异常的DNA甲基化状态。在几种细胞生物学信号通路,特别是干细胞相关通路的蛋白质组表达谱中,发现ALDH2表达下调。最后,报告了ALDH2活性与干细胞相关因子和免疫系统之间的关系。总之,ALDH2的下调、异常的DNA甲基化以及随之而来的干性信号通路缺陷是LUAD相关的预后和治疗标志物。

https://cdn.ncbi.nlm.nih.gov/pmc/blobs/d7c4/10018390/0bc31145d16b/ga1.jpg

文献AI研究员

20分钟写一篇综述,助力文献阅读效率提升50倍。

立即体验

用中文搜PubMed

大模型驱动的PubMed中文搜索引擎

马上搜索

文档翻译

学术文献翻译模型,支持多种主流文档格式。

立即体验