Suppr超能文献

针对 DLL3 的分泌 IL-18 的 CAR T 细胞在小细胞肺癌模型中具有高度疗效。

IL-18-secreting CAR T cells targeting DLL3 are highly effective in small cell lung cancer models.

机构信息

Department of Medicine, Memorial Sloan Kettering Cancer Center, New York, New York, USA.

Weill Cornell School of Medicine, New York, New York, USA.

出版信息

J Clin Invest. 2023 May 1;133(9):e166028. doi: 10.1172/JCI166028.

Abstract

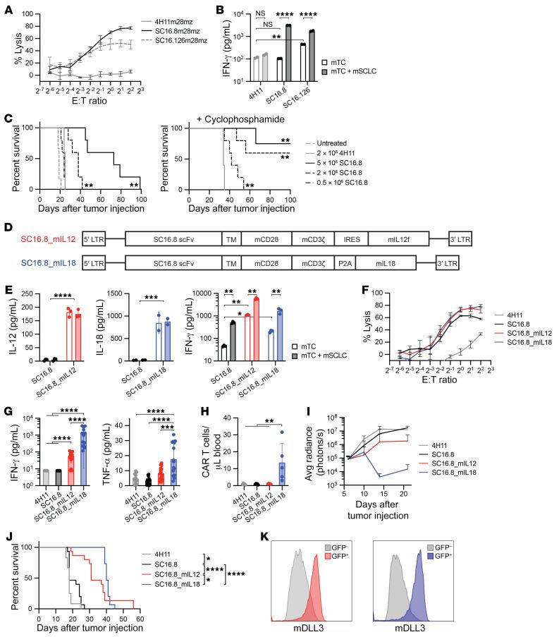
Patients with small cell lung cancer (SCLC) generally have a poor prognosis and a median overall survival of only about 13 months, indicating the urgent need for novel therapies. Delta-like protein 3 (DLL3) has been identified as a tumor-specific cell surface marker on neuroendocrine cancers, including SCLC. In this study, we developed a chimeric antigen receptor (CAR) against DLL3 that displays antitumor efficacy in xenograft and murine SCLC models. CAR T cell expression of the proinflammatory cytokine IL-18 greatly enhanced the potency of DLL3-targeting CAR T cell therapy. In a murine metastatic SCLC model, IL-18 production increased the activation of both CAR T cells and endogenous tumor-infiltrating lymphocytes. We also observed an increased infiltration, repolarization, and activation of antigen-presenting cells. Additionally, human IL-18-secreting anti-DLL3 CAR T cells showed an increased memory phenotype, less exhaustion, and induced durable responses in multiple SCLC models, an effect that could be further enhanced with anti-PD-1 blockade. All together, these results define DLL3-targeting CAR T cells that produce IL-18 as a potentially promising novel strategy against DLL3-expressing solid tumors.

摘要

患有小细胞肺癌 (SCLC) 的患者通常预后较差,中位总生存期仅约 13 个月,表明迫切需要新的治疗方法。Delta-like 蛋白 3 (DLL3) 已被确定为神经内分泌癌(包括 SCLC)的肿瘤特异性细胞表面标志物。在这项研究中,我们开发了一种针对 DLL3 的嵌合抗原受体 (CAR),在异种移植和小鼠 SCLC 模型中显示出抗肿瘤疗效。CAR T 细胞表达促炎细胞因子 IL-18 极大地增强了 DLL3 靶向 CAR T 细胞治疗的效力。在小鼠转移性 SCLC 模型中,IL-18 的产生增加了 CAR T 细胞和内源性肿瘤浸润淋巴细胞的激活。我们还观察到抗原呈递细胞的浸润、重极化和激活增加。此外,分泌人 IL-18 的抗-DLL3 CAR T 细胞表现出增加的记忆表型、更少的衰竭,并在多种 SCLC 模型中诱导持久反应,这种效果可以通过抗 PD-1 阻断进一步增强。总而言之,这些结果定义了产生 IL-18 的靶向 DLL3 的 CAR T 细胞作为一种针对表达 DLL3 的实体瘤的潜在有前途的新策略。

https://cdn.ncbi.nlm.nih.gov/pmc/blobs/97d0/10145930/ce7259093dc3/jci-133-166028-g125.jpg

文献AI研究员

20分钟写一篇综述,助力文献阅读效率提升50倍。

立即体验

用中文搜PubMed

大模型驱动的PubMed中文搜索引擎

马上搜索

文档翻译

学术文献翻译模型,支持多种主流文档格式。

立即体验