Suppr超能文献

一种用于在呼吸式肺芯片中模拟气溶胶递送的多重吸入平台。

A multiplex inhalation platform to model like aerosol delivery in a breathing lung-on-chip.

作者信息

Sengupta Arunima, Dorn Aurélien, Jamshidi Mohammad, Schwob Magali, Hassan Widad, De Maddalena Lea Lara, Hugi Andreas, Stucki Andreas O, Dorn Patrick, Marti Thomas M, Wisser Oliver, Stucki Janick D, Krebs Tobias, Hobi Nina, Guenat Olivier T

机构信息

Organs-on-Chip Technologies, ARTORG Center for Biomedical Engineering, University of Bern, Bern, Switzerland.

AlveoliX AG, Swiss Organs-on-Chip Innovation, Bern, Switzerland.

出版信息

Front Pharmacol. 2023 Mar 6;14:1114739. doi: 10.3389/fphar.2023.1114739. eCollection 2023.

Abstract

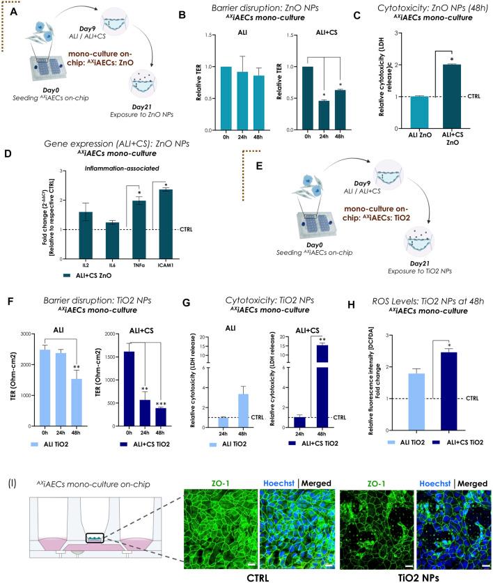
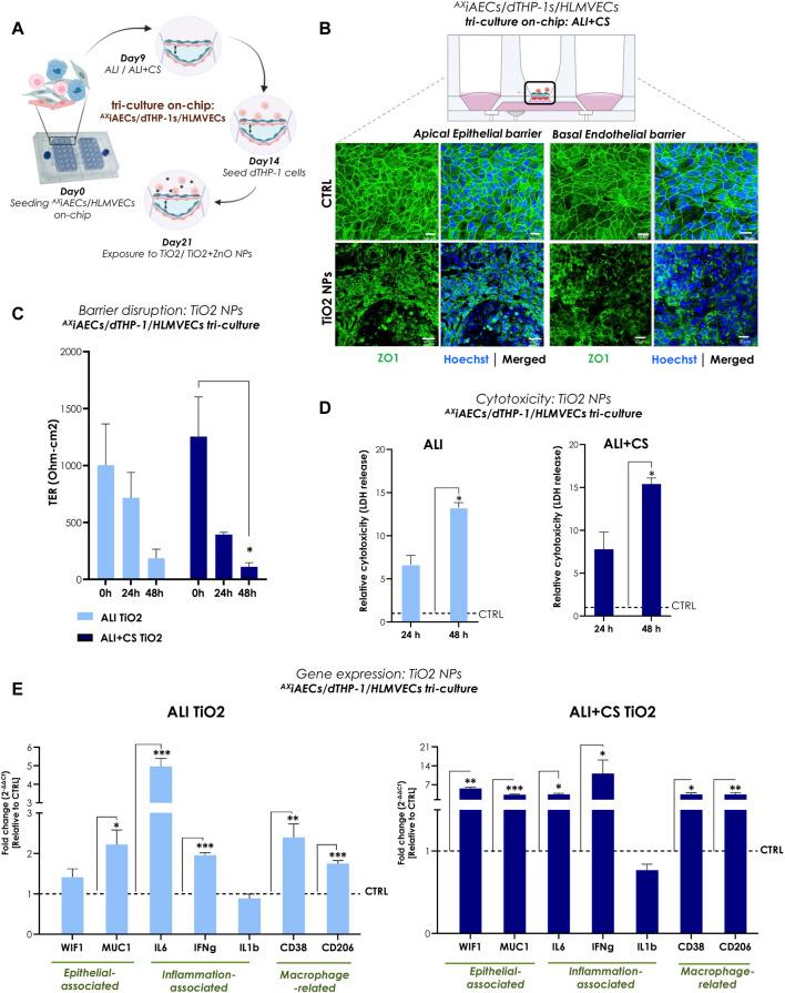
Prolonged exposure to environmental respirable toxicants can lead to the development and worsening of severe respiratory diseases such as asthma, chronic obstructive pulmonary disease (COPD) and fibrosis. The limited number of FDA-approved inhaled drugs for these serious lung conditions has led to a shift from towards the use of alternative human-relevant models to better predict the toxicity of inhaled particles in preclinical research. While there are several inhalation exposure models for the upper airways, the fragile and dynamic nature of the alveolar microenvironment has limited the development of reproducible exposure models for the distal lung. Here, we present a mechanistic approach using a new generation of exposure systems, the Cloud α AX12. This novel inhalation tool consists of a cloud-based exposure chamber (VITROCELL) that integrates the breathing Lung-on-chip system (AlveoliX). The ultrathin and porous membrane of the AX12 plate was used to create a complex multicellular model that enables key physiological culture conditions: the air-liquid interface (ALI) and the three-dimensional cyclic stretch (CS). Human-relevant cellular models were established for a) the distal alveolar-capillary interface using primary cell-derived immortalized alveolar epithelial cells (iAECs), macrophages (THP-1) and endothelial (HLMVEC) cells, and b) the upper-airways using Calu3 cells. Primary human alveolar epithelial cells (hAEpCs) were used to validate the toxicity results obtained from the immortalized cell lines. To mimic relevant aerosol exposures with the Cloud α AX12, three different models were established using: a) titanium dioxide (TiO2) and zinc oxide nanoparticles b) polyhexamethylene guanidine a toxic chemical and c) an anti-inflammatory inhaled corticosteroid, fluticasone propionate (FL). Our results suggest an important synergistic effect on the air-blood barrier sensitivity, cytotoxicity and inflammation, when air-liquid interface and cyclic stretch culture conditions are combined. To the best of our knowledge, this is the first time that an inhalation exposure system for the distal lung has been described with a breathing lung-on-chip technology. The Cloud α AX12 model thus represents a state-of-the-art pre-clinical tool to study inhalation toxicity risks, drug safety and efficacy.

摘要

长期暴露于环境中可吸入的有毒物质会导致严重呼吸系统疾病的发生和恶化,如哮喘、慢性阻塞性肺疾病(COPD)和肺纤维化。美国食品药品监督管理局(FDA)批准用于这些严重肺部疾病的吸入药物数量有限,这导致在临床前研究中,研究方向已从传统方法转向使用与人相关的替代模型,以更好地预测吸入颗粒的毒性。虽然有几种用于上呼吸道的吸入暴露模型,但肺泡微环境的脆弱性和动态性限制了远端肺可重复暴露模型的开发。在此,我们提出一种使用新一代暴露系统Cloud α AX12的机制方法。这种新型吸入工具由一个基于云的暴露室(VITROCELL)组成,该暴露室集成了呼吸肺芯片系统(AlveoliX)。AX12板的超薄多孔膜用于创建一个复杂的多细胞模型,该模型能够实现关键的生理培养条件:气液界面(ALI)和三维循环拉伸(CS)。建立了与人相关的细胞模型,用于:a)使用原代细胞衍生的永生化肺泡上皮细胞(iAECs)、巨噬细胞(THP-1)和内皮细胞(HLMVEC)构建远端肺泡 - 毛细血管界面模型,以及b)使用Calu3细胞构建上呼吸道模型。原代人肺泡上皮细胞(hAEpCs)用于验证从永生化细胞系获得的毒性结果。为了模拟使用Cloud α AX12进行的相关气溶胶暴露,使用以下三种物质建立了三种不同模型:a)二氧化钛(TiO2)和氧化锌纳米颗粒;b)聚六亚甲基胍,一种有毒化学物质;c)一种抗炎吸入性皮质类固醇丙酸氟替卡松(FL)。我们的结果表明,当气液界面和循环拉伸培养条件相结合时,对气血屏障敏感性、细胞毒性和炎症具有重要的协同作用。据我们所知,这是首次使用呼吸肺芯片技术描述远端肺的吸入暴露系统。因此,Cloud α AX12模型代表了一种用于研究吸入毒性风险、药物安全性和有效性的先进临床前工具。

https://cdn.ncbi.nlm.nih.gov/pmc/blobs/74d8/10029733/d604f06f8193/fphar-14-1114739-g001.jpg

文献AI研究员

20分钟写一篇综述,助力文献阅读效率提升50倍。

立即体验

用中文搜PubMed

大模型驱动的PubMed中文搜索引擎

马上搜索

文档翻译

学术文献翻译模型,支持多种主流文档格式。

立即体验