Suppr超能文献

一种与呼吸肺芯片集成的下一代烟雾吸入系统,用于模拟人类肺部对香烟暴露的反应。

A next-generation system for smoke inhalation integrated with a breathing lung-on-chip to model human lung responses to cigarette exposure.

作者信息

Sengupta Arunima, Schmid Saskia, Grangier Noémie, Dorn Aurélien, Hebestreit Marco, Hugi Andreas, Žajdlíková Kristína, Herbst Anja, Losada-Oliva Paula, Ortolf-Wahl Heidi, Krebs Philippe, Stucki Janick D, van der Velpen Vera, Perez-Gil Jesus, Krebs Tobias, Hobi Nina, Guenat Olivier T

机构信息

Organs-On-Chip Technologies, ARTORG Center for Biomedical Engineering, University of Bern, Bern, Switzerland.

Alexis Technologies AG, Bern, Switzerland.

出版信息

Sci Rep. 2025 May 25;15(1):18181. doi: 10.1038/s41598-025-00438-z.

Abstract

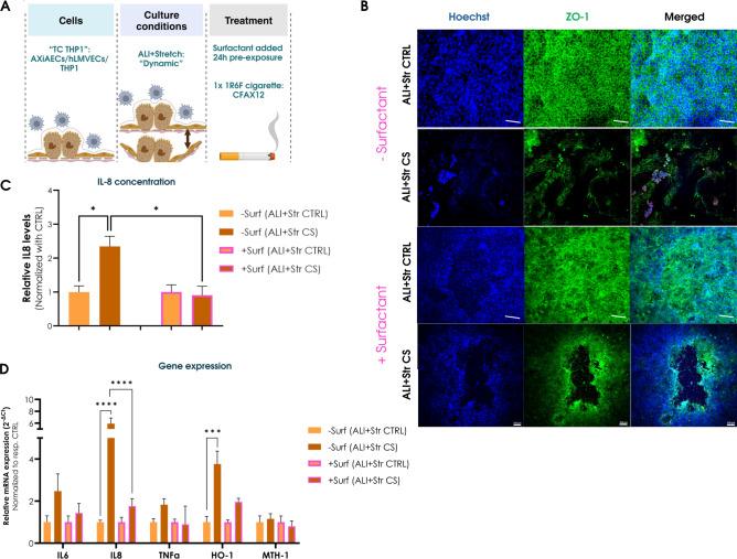
Continuous exposure to cigarette smoke (CS) significantly contributes to the development and progression of chronic obstructive pulmonary disease (COPD) and lung cancer. Animal models that inhale smoke nasally and have different lung physiology from humans may not accurately replicate cigarette smoke-induced health effects. Furthermore, traditional in vitro models fail to replicate the lung's dynamic mechanical forces and realistic inhalation exposure patterns, limiting their relevance in preclinical research. Here, we introduce an advanced smoke inhalation-based lung-on-chip system, the Continuous Flow AX12 (CFAX12), to investigate CS-induced cellular responses in a physiologically relevant manner. Unlike previous technologies, the CFAX12 integrates cyclic mechanical stretch with controlled whole-smoke exposure, allowing for a more accurate recreation of CS-induced alveolar microenvironment dynamics and barrier integrity responses. Using human alveolar epithelial cells, lung microvascular endothelial cells, and macrophages in mono- and co-culture models under air-liquid interface (ALI) conditions with breathing-like stretch (Str), we simulated key lung microenvironment features. Our results show that CS exposure using the CFAX12 induced a ~ 60% reduction in trans-barrier electrical resistance (TER), increased ROS generation depending on cellular model complexity, and a ~ 4.5-fold increase in IL-8 gene expression, all key hallmarks of early COPD pathogenesis. These findings underscore smoke-induced epithelial damage, inflammation, and oxidative stress, all of which contribute to alveolar barrier dysfunction and disease progression. Also, CFAX12 provides a more physiologically relevant alternative to submerged cigarette smoke extract (CSE) treatments, offering controlled whole-smoke exposure using the VC10 Smoking Robot, ensuring precisely regulated smoke delivery. Additionally, inclusion of pulmonary surfactant reduced IL8 gene levels by ~ 5 folds. Hence, by integrating mechanical and biological complexity, CFAX12 offers a robust platform for assessing inhaled smoke effects and identifying therapeutic targets. It's application in COPD drug screening can facilitate the discovery of compounds that preserve alveolar integrity, reduce inflammation, and mitigate oxidative damage, ultimately bridging the gap between regulatory and preclinical research applications.

摘要

持续接触香烟烟雾(CS)会显著促进慢性阻塞性肺疾病(COPD)和肺癌的发生与发展。通过鼻腔吸入烟雾且肺生理与人类不同的动物模型可能无法准确复制香烟烟雾引起的健康影响。此外,传统的体外模型无法复制肺的动态机械力和实际的吸入暴露模式,限制了它们在临床前研究中的相关性。在此,我们引入一种先进的基于烟雾吸入的肺芯片系统——连续流AX12(CFAX12),以生理相关的方式研究CS诱导的细胞反应。与先前技术不同,CFAX12将周期性机械拉伸与可控的全烟雾暴露相结合,能够更准确地再现CS诱导的肺泡微环境动态和屏障完整性反应。在气液界面(ALI)条件下,使用人肺泡上皮细胞、肺微血管内皮细胞和巨噬细胞,在单培养和共培养模型中模拟呼吸样拉伸(Str),我们模拟了关键的肺微环境特征。我们的结果表明,使用CFAX12进行CS暴露导致跨屏障电阻(TER)降低约60%,根据细胞模型的复杂性增加ROS生成,以及IL-8基因表达增加约4.5倍,这些都是早期COPD发病机制的所有关键特征。这些发现强调了烟雾诱导的上皮损伤、炎症和氧化应激,所有这些都导致肺泡屏障功能障碍和疾病进展。此外,CFAX12为浸没式香烟烟雾提取物(CSE)处理提供了一种更符合生理的替代方法,使用VC10吸烟机器人提供可控的全烟雾暴露,确保精确调节烟雾输送。此外,加入肺表面活性物质可使IL8基因水平降低约5倍。因此,通过整合机械和生物复杂性,CFAX12为评估吸入烟雾的影响和识别治疗靶点提供了一个强大的平台。它在COPD药物筛选中的应用可以促进发现能够维持肺泡完整性、减少炎症和减轻氧化损伤的化合物,最终弥合监管和临床前研究应用之间的差距。

https://cdn.ncbi.nlm.nih.gov/pmc/blobs/c76c/12104466/ba224c63ee4d/41598_2025_438_Fig1_HTML.jpg

文献AI研究员

20分钟写一篇综述,助力文献阅读效率提升50倍。

立即体验

用中文搜PubMed

大模型驱动的PubMed中文搜索引擎

马上搜索

文档翻译

学术文献翻译模型,支持多种主流文档格式。

立即体验