Suppr超能文献

肽基脯氨酰顺反异构酶 Pin1 与蛋白激酶 Cθ 结合,在 V3 调节域的关键磷酸化 Thr-Pro 基序中。

The Peptidyl-Prolyl isomerase, Pin1, associates with Protein Kinase C θ a critical Phospho-Thr-Pro motif in the V3 regulatory domain.

机构信息

The Shraga Segal Department of Microbiology, Immunology and Genetics, Faculty of Health Sciences, Ben-Gurion University of the Negev, Beer Sheva, Israel.

Department of Immunology and Theranostics, Arthur Riggs Diabetes and Metabolism Research Institute, Beckman Research Institute of the City of Hope, Duarte, CA, United States.

出版信息

Front Immunol. 2023 Mar 8;14:1126464. doi: 10.3389/fimmu.2023.1126464. eCollection 2023.

Abstract

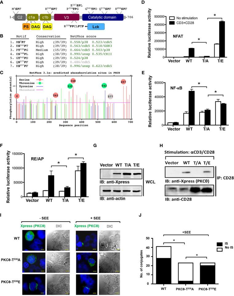
Protein kinase C-θ (PKCθ) is a member of the novel PKC subfamily known for its selective and predominant expression in T lymphocytes where it regulates essential functions required for T cell activation and proliferation. Our previous studies provided a mechanistic explanation for the recruitment of PKCθ to the center of the immunological synapse (IS) by demonstrating that a proline-rich (PR) motif within the V3 region in the regulatory domain of PKCθ is necessary and sufficient for PKCθ IS localization and function. Herein, we highlight the importance of Thr-Pro residue in the PR motif, the phosphorylation of which is key in the activation of PKCθ and its subsequent IS localization. We demonstrate that the phospho-Thr-Pro motif serves as a putative binding site for the peptidyl-prolyl isomerase (PPIase), Pin1, an enzyme that specifically recognizes peptide bonds at phospho-Ser/Thr-Pro motifs. Binding assays revealed that mutagenesis of PKCθ-Thr-to-Ala abolished the ability of PKCθ to interact with Pin1, while Thr replacement by a Glu phosphomimetic, restored PKCθ binding to Pin1, suggesting that Pin1-PKCθ association is contingent upon the phosphorylation of the PKCθ-Thr-Pro motif. Similarly, the Pin1 mutant, RA, failed to associate with PKCθ, suggesting that the integrity of the Pin1 N-terminal WW domain is a requisite for Pin1-PKCθ interaction. docking studies underpinned the role of critical residues in the Pin1-WW domain and the PKCθ phospho-Thr-Pro motif, to form a stable interaction between Pin1 and PKCθ. Furthermore, TCR crosslinking in human Jurkat T cells and C57BL/6J mouse-derived splenic T cells promoted a rapid and transient formation of Pin1-PKCθ complexes, which followed a T cell activation-dependent temporal kinetic, suggesting a role for Pin1 in PKCθ-dependent early activation events in TCR-triggered T cells. PPIases that belong to other subfamilies, i.e., cyclophilin A or FK506-binding protein, failed to associate with PKCθ, indicating the specificity of the Pin1-PKCθ association. Fluorescent cell staining and imaging analyses demonstrated that TCR/CD3 triggering promotes the colocalization of PKCθ and Pin1 at the cell membrane. Furthermore, interaction of influenza hemagglutinin peptide (HA)-specific T cells with antigen-fed antigen presenting cells (APCs) led to colocalization of PKCθ and Pin1 at the center of the IS. Together, we point to an uncovered function for the Thr-Pro motif within the PKCθ-V3 regulatory domain to serve as a priming site for its activation upon phosphorylation and highlight its tenability to serve as a regulatory site for the Pin1 isomerase.

摘要

蛋白激酶 C-θ(PKCθ)是新型 PKC 亚家族的成员,因其在 T 淋巴细胞中选择性和优势表达而闻名,在 T 细胞激活和增殖中调节必需的功能。我们之前的研究通过证明 PKCθ 调节域 V3 区中的富含脯氨酸(PR)基序对于 PKCθ 的免疫突触(IS)中心募集是必需且充分的,为 PKCθ 的募集提供了机制解释。在此,我们强调 PR 基序中 Thr-Pro 残基的重要性,该残基的磷酸化对于 PKCθ 的激活及其随后的 IS 定位至关重要。我们证明磷酸化 Thr-Pro 基序充当肽基脯氨酰顺反异构酶(Pin1)的假定结合位点,Pin1 是一种特异性识别磷酸化 Ser/Thr-Pro 基序的酶。结合测定显示,PKCθ-Thr 突变为 Ala 完全消除了 PKCθ 与 Pin1 相互作用的能力,而 Thr 被 Glu 磷酸模拟物取代则恢复了 PKCθ 与 Pin1 的结合,表明 Pin1-PKCθ 结合取决于 PKCθ-Thr-Pro 基序的磷酸化。同样,Pin1 突变体 RA 未能与 PKCθ 结合,表明 Pin1 N 端 WW 结构域的完整性是 Pin1-PKCθ 相互作用的必要条件。对接研究支持了 Pin1-WW 结构域和 PKCθ 磷酸化 Thr-Pro 基序中的关键残基的作用,形成了 Pin1 和 PKCθ 之间的稳定相互作用。此外,人 Jurkat T 细胞和 C57BL/6J 小鼠来源的脾 T 细胞中的 TCR 交联促进了 Pin1-PKCθ 复合物的快速和瞬时形成,这遵循 T 细胞激活依赖性的时间动力学,表明 Pin1 在 TCR 触发的 T 细胞中 PKCθ 依赖性的早期激活事件中发挥作用。属于其他亚家族的 PPIases,即亲环素 A 或 FK506 结合蛋白,未能与 PKCθ 结合,表明 Pin1-PKCθ 结合具有特异性。荧光细胞染色和成像分析表明,TCR/CD3 触发促进 PKCθ 和 Pin1 在细胞膜上的共定位。此外,流感血凝素肽(HA)特异性 T 细胞与抗原喂养的抗原呈递细胞(APC)的相互作用导致 PKCθ 和 Pin1 在 IS 中心的共定位。总之,我们指出 PKCθ 调节域 V3 中的 Thr-Pro 基序作为其磷酸化后激活的启动位点的未被发现的功能,并强调其作为 Pin1 异构酶的调节位点的可行性。

https://cdn.ncbi.nlm.nih.gov/pmc/blobs/6796/10031136/aedb9ab3bed2/fimmu-14-1126464-g001.jpg

文献AI研究员

20分钟写一篇综述,助力文献阅读效率提升50倍。

立即体验

用中文搜PubMed

大模型驱动的PubMed中文搜索引擎

马上搜索

文档翻译

学术文献翻译模型,支持多种主流文档格式。

立即体验