Suppr超能文献

一种新型与 DNA 甲基化相关的基因特征,用于预测卵巢癌患者的总生存期和免疫特征。

A novel DNA methylation-related gene signature for the prediction of overall survival and immune characteristics of ovarian cancer patients.

机构信息

Department of Obstetrics and Gynecology, The Second Xiangya Hospital of Central South University, Changsha, 410011, Hunan, China.

Department of General Surgery, The Second Xiangya Hospital of Central South University, Changsha, 410011, Hunan, China.

出版信息

J Ovarian Res. 2023 Mar 29;16(1):62. doi: 10.1186/s13048-023-01142-0.

Abstract

BACKGROUND

Ovarian cancer (OC) is one of the most life-threatening cancers affecting women worldwide. Recent studies have shown that the DNA methylation state can be used in the diagnosis, treatment and prognosis prediction of diseases. Meanwhile, it has been reported that the DNA methylation state can affect the function of immune cells. However, whether DNA methylation-related genes can be used for prognosis and immune response prediction in OC remains unclear.

METHODS

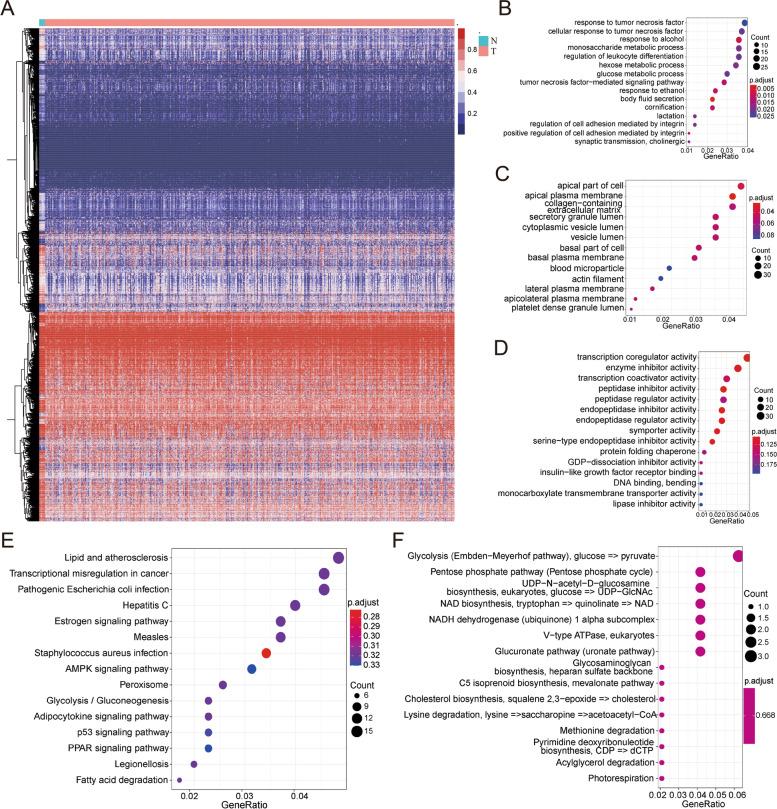
In this study, DNA methylation-related genes in OC were identified by an integrated analysis of DNA methylation and transcriptome data. Prognostic values of the DNA methylation-related genes were investigated through least absolute shrinkage and selection operator (LASSO) and Cox progression analyses. Immune characteristics were investigated by CIBERSORT, correlation analysis and weighted gene co-expression network analysis (WGCNA).

RESULTS

Twelve prognostic genes (CA2, CD3G, HABP2, KCTD14, PI3, SERPINB5, SLAMF7, SLC9A2, STC2, TBP, TREML2 and TRIM27) were identified and a risk score signature and a nomogram based on prognostic genes and clinicopathological features were constructed for the survival prediction of OC patients in the training and two validation cohorts. Subsequently, the differences in the immune landscape between the high- and low-risk score groups were systematically investigated.

CONCLUSIONS

Taken together, our study explored a novel efficient risk score signature and a nomogram for the survival prediction of OC patients. In addition, the differences of the immune characteristics between the two risk groups were clarified preliminarily, which will guide the further exploration of synergistic targets to improve the efficacy of immunotherapy in OC patients.

摘要

背景

卵巢癌(OC)是全球范围内威胁女性生命健康的最严重的癌症之一。最近的研究表明,DNA 甲基化状态可用于疾病的诊断、治疗和预后预测。同时,已有报道称 DNA 甲基化状态可以影响免疫细胞的功能。然而,DNA 甲基化相关基因是否可用于 OC 的预后和免疫反应预测尚不清楚。

方法

本研究通过整合 DNA 甲基化和转录组数据对 OC 中的 DNA 甲基化相关基因进行鉴定。通过最小绝对收缩和选择算子(LASSO)和 Cox 进展分析研究 DNA 甲基化相关基因的预后价值。通过 CIBERSORT、相关性分析和加权基因共表达网络分析(WGCNA)研究免疫特征。

结果

鉴定出 12 个预后基因(CA2、CD3G、HABP2、KCTD14、PI3、SERPINB5、SLAMF7、SLC9A2、STC2、TBP、TREML2 和 TRIM27),并基于预后基因和临床病理特征构建了风险评分特征和列线图,用于训练和两个验证队列中 OC 患者的生存预测。随后,系统地研究了高风险评分组和低风险评分组之间免疫图谱的差异。

结论

综上所述,本研究探索了一种新的有效的 OC 患者生存预测风险评分特征和列线图。此外,初步阐明了两组间免疫特征的差异,这将指导进一步探索协同靶点以提高 OC 患者免疫治疗的疗效。

https://cdn.ncbi.nlm.nih.gov/pmc/blobs/1cf5/10053775/0d7718b180f8/13048_2023_1142_Fig1_HTML.jpg

文献AI研究员

20分钟写一篇综述,助力文献阅读效率提升50倍。

立即体验

用中文搜PubMed

大模型驱动的PubMed中文搜索引擎

马上搜索

文档翻译

学术文献翻译模型,支持多种主流文档格式。

立即体验