Suppr超能文献

含DLin-MC3的信使核糖核酸脂质纳米颗粒在小鼠体内以依赖递送途径的方式诱导抗体Th2偏向性免疫反应极化。

DLin-MC3-Containing mRNA Lipid Nanoparticles Induce an Antibody Th2-Biased Immune Response Polarization in a Delivery Route-Dependent Manner in Mice.

作者信息

Yavuz Altan, Coiffier Céline, Garapon Cynthia, Gurcan Serra, Monge Claire, Exposito Jean-Yves, Arruda Danielle Campiol, Verrier Bernard

机构信息

Laboratoire de Biologie Tissulaire et d'Ingénierie Thérapeutique, Institut de Biologie et Chimie des Protéines, UMR 5305, CNRS/Université Claude Bernard Lyon 1, 7 Passage du Vercors, CEDEX 07, 69367 Lyon, France.

Precision NanoSystems Inc., 655 West Kent Avenue North Unit 50, Vancouver, BC V6P 6T7, Canada.

出版信息

Pharmaceutics. 2023 Mar 21;15(3):1009. doi: 10.3390/pharmaceutics15031009.

Abstract

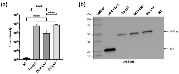
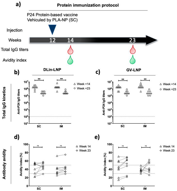
mRNA-based vaccines have made a leap forward since the SARS-CoV-2 pandemic and are currently used to develop anti-infectious therapies. If the selection of a delivery system and an optimized mRNA sequence are two key factors to reach in vivo efficacy, the optimal administration route for those vaccines remains unclear. We investigated the influence of lipid components and immunization route regarding the intensity and quality of humoral immune responses in mice. The immunogenicity of HIV-p55Gag encoded mRNA encapsulated into D-Lin-MC3-DMA or GenVoy-ionizable lipid-based LNPs was compared after intramuscular or subcutaneous routes. Three sequential mRNA vaccines were administrated followed by a heterologous boost composed of p24-HIV protein antigen. Despite equivalent IgG kinetic profiles of general humoral responses, IgG1/IgG2a ratio analysis showed a Th2/Th1 balance toward a Th1-biased cellular immune response when both LNPs were administrated via the intramuscular route. Surprisingly, a Th2-biased antibody immunity was observed when DLin-containing vaccine was injected subcutaneously. A protein-based vaccine boost appeared to reverse this balance to a cellular-biased response correlated to an increase in antibody avidity. Our finding suggests that the intrinsic adjuvant effect of ionizable lipids appears to be dependent on the delivery route used, which could be relevant to reach potent and long-lasting immunity after mRNA-based immunization.

摘要

自新冠疫情以来,基于信使核糖核酸(mRNA)的疫苗取得了飞跃式发展,目前正用于开发抗感染疗法。如果选择递送系统和优化mRNA序列是实现体内疗效的两个关键因素,那么这些疫苗的最佳给药途径仍不明确。我们研究了脂质成分和免疫途径对小鼠体液免疫反应强度和质量的影响。比较了将编码HIV-p55Gag的mRNA封装到基于D-Lin-MC3-DMA或GenVoy-可电离脂质的脂质纳米颗粒(LNP)中后,经肌肉注射或皮下注射途径的免疫原性。接种了三种连续的mRNA疫苗,随后用p24-HIV蛋白抗原进行异源加强免疫。尽管总体体液反应的IgG动力学曲线相当,但IgG1/IgG2a比值分析显示,当两种LNP均通过肌肉注射途径给药时,Th2/Th1平衡倾向于以Th1为主的细胞免疫反应。令人惊讶的是,当皮下注射含DLin的疫苗时,观察到以Th2为主的抗体免疫反应。基于蛋白质的疫苗加强免疫似乎将这种平衡逆转至与抗体亲和力增加相关的以细胞为主的反应。我们的研究结果表明,可电离脂质的内在佐剂效应似乎取决于所使用的递送途径,这可能与基于mRNA的免疫接种后获得强效和持久免疫有关。

https://cdn.ncbi.nlm.nih.gov/pmc/blobs/a7c7/10058601/5dcd682b6c93/pharmaceutics-15-01009-g001.jpg

文献AI研究员

20分钟写一篇综述,助力文献阅读效率提升50倍。

立即体验

用中文搜PubMed

大模型驱动的PubMed中文搜索引擎

马上搜索

文档翻译

学术文献翻译模型,支持多种主流文档格式。

立即体验