Suppr超能文献

优化载信使核糖核酸脂质纳米颗粒作为蛋白质替代疗法的潜在工具

Optimizing mRNA-Loaded Lipid Nanoparticles as a Potential Tool for Protein-Replacement Therapy.

作者信息

Gambaro Rocío, Rivero Berti Ignacio, Limeres María José, Huck-Iriart Cristián, Svensson Malin, Fraude Silvia, Pretsch Leah, Si Shutian, Lieberwirth Ingo, Gehring Stephan, Cacicedo Maximiliano, Islan Germán Abel

机构信息

Children's Hospital, University Medical Center of the Johannes, Gutenberg University, Langenbeckstr. 1, 55131 Mainz, Germany.

CINDEFI-Centro de Investigación y Desarrollo en Fermentaciones Industriales, Laboratorio de Nanobiomateriales (Universidad Nacional de La Plata (UNLP)-Consejo Nacional de Investigaciones Científicas y Técnicas (CONICET) LA PLATA), Facultad de Ciencias Exactas UNLP, La Plata 1900, Buenos Aires, Argentina.

出版信息

Pharmaceutics. 2024 Jun 6;16(6):771. doi: 10.3390/pharmaceutics16060771.

Abstract

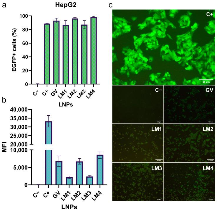
Lipid nanoparticles (LNPs) tailored for mRNA delivery were optimized to serve as a platform for treating metabolic diseases. Four distinct lipid mixes (LMs) were formulated by modifying various components: LM1 (ALC-0315/DSPC/Cholesterol/ALC-0159), LM2 (ALC-0315/DOPE/Cholesterol/ALC-0159), LM3 (ALC-0315/DSPC/Cholesterol/DMG-PEG2k), and LM4 (DLin-MC3-DMA/DSPC/Cholesterol/ALC-0159). LNPs exhibited stability and homogeneity with a mean size of 75 to 90 nm, confirmed by cryo-TEM and SAXS studies. High mRNA encapsulation (95-100%) was achieved. LNPs effectively delivered -encoding mRNA to HepG2 and DC2.4 cell lines. LNPs induced cytokine secretion from human peripheral blood mononuclear cells (PBMCs), revealing that LM1, LM2, and LM4 induced 1.5- to 4-fold increases in IL-8, TNF-α, and MCP-1 levels, while LM3 showed minimal changes. Reporter mRNA expression was observed in LNP-treated PBMCs. Hemotoxicity studies confirmed formulation biocompatibility with values below 2%. In vivo biodistribution in mice post intramuscular injection showed significant mRNA expression, mainly in the liver. The modification of LNP components influenced reactogenicity, inflammatory response, and mRNA expression, offering a promising platform for selecting less reactogenic carriers suitable for repetitive dosing in metabolic disease treatment.

摘要

为mRNA递送量身定制的脂质纳米颗粒(LNP)经过优化,可作为治疗代谢性疾病的平台。通过修改各种成分,配制了四种不同的脂质混合物(LM):LM1(ALC-0315/DSPC/胆固醇/ALC-0159)、LM2(ALC-0315/DOPE/胆固醇/ALC-0159)、LM3(ALC-0315/DSPC/胆固醇/DMG-PEG2k)和LM4(DLin-MC3-DMA/DSPC/胆固醇/ALC-0159)。冷冻透射电子显微镜(cryo-TEM)和小角X射线散射(SAXS)研究证实,LNP具有稳定性和均一性,平均粒径为75至90nm。实现了高mRNA包封率(95-100%)。LNP有效地将编码mRNA递送至HepG2和DC2.4细胞系。LNP诱导人外周血单核细胞(PBMC)分泌细胞因子,表明LM1、LM2和LM4可使IL-8、TNF-α和MCP-1水平提高1.5至4倍,而LM3的变化最小。在LNP处理的PBMC中观察到报告基因mRNA表达。血液毒性研究证实制剂生物相容性良好,数值低于2%。肌肉注射后小鼠体内的生物分布显示有显著的mRNA表达,主要在肝脏中。LNP成分的修饰影响了反应原性、炎症反应和mRNA表达,为选择适合代谢疾病治疗中重复给药的低反应原性载体提供了一个有前景的平台。

https://cdn.ncbi.nlm.nih.gov/pmc/blobs/83eb/11207542/6e6336a2874a/pharmaceutics-16-00771-g001.jpg

文献AI研究员

20分钟写一篇综述,助力文献阅读效率提升50倍。

立即体验

用中文搜PubMed

大模型驱动的PubMed中文搜索引擎

马上搜索

文档翻译

学术文献翻译模型,支持多种主流文档格式。

立即体验