Suppr超能文献

载有瑞德西韦的抗病毒脂质纳米载体在体外模型中对 SARS-CoV-2 有效。

Antiviral Lipid Nanocarrier Loaded with Remdesivir Effective Against SARS-CoV-2 in vitro Model.

机构信息

College of Pharmacy and Institute of Drug Research and Development, Chungnam National University, Daejeon, 34134, Republic of Korea.

Center for Companion Animal New Drug Development, Jeonbuk Branch, Korea Institute of Toxicology (KIT), Jeongeup, Jeollabuk-do, 53212, Republic of Korea.

出版信息

Int J Nanomedicine. 2023 Mar 27;18:1561-1575. doi: 10.2147/IJN.S391462. eCollection 2023.

Abstract

INTRODUCTION

The ongoing SARS-CoV-2 pandemic has affected public health, the economy, and society. This study reported a nanotechnology-based strategy to enhance the antiviral efficacy of the antiviral agent remdesivir (RDS).

RESULTS

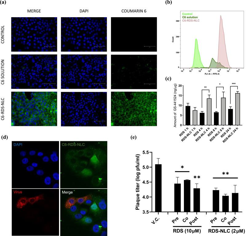
We developed a nanosized spherical RDS-NLC in which the RDS was encapsulated in an amorphous form. The RDS-NLC significantly potentiated the antiviral efficacy of RDS against SARS-CoV-2 and its variants (alpha, beta, and delta). Our study revealed that NLC technology improved the antiviral effect of RDS against SARS-CoV-2 by enhancing the cellular uptake of RDS and reducing SARS-CoV-2 entry in cells. These improvements resulted in a 211% increase in the bioavailability of RDS.

CONCLUSION

Thus, the application of NLC against SARS-CoV-2 may be a beneficial strategy to improve the antiviral effects of antiviral agents.

摘要

简介

持续的 SARS-CoV-2 大流行影响了公共卫生、经济和社会。本研究报道了一种基于纳米技术的策略,以增强抗病毒药物瑞德西韦(RDS)的抗病毒功效。

结果

我们开发了一种纳米级的球形 RDS-NLC,其中 RDS 以无定形形式包封。RDS-NLC 显著增强了 RDS 对 SARS-CoV-2 及其变体(alpha、beta 和 delta)的抗病毒功效。我们的研究表明,NLC 技术通过增强 RDS 的细胞摄取和减少 SARS-CoV-2 进入细胞,提高了 RDS 对 SARS-CoV-2 的抗病毒作用。这导致 RDS 的生物利用度提高了 211%。

结论

因此,针对 SARS-CoV-2 应用 NLC 可能是一种提高抗病毒药物抗病毒效果的有益策略。

https://cdn.ncbi.nlm.nih.gov/pmc/blobs/96ca/10065008/a00dc51152ba/IJN-18-1561-g0001.jpg

文献AI研究员

20分钟写一篇综述,助力文献阅读效率提升50倍。

立即体验

用中文搜PubMed

大模型驱动的PubMed中文搜索引擎

马上搜索

文档翻译

学术文献翻译模型,支持多种主流文档格式。

立即体验