Suppr超能文献

RBM47 通过调节增殖、氧化反应和炎症途径来调节肠道损伤和肿瘤发生。

RBM47 regulates intestinal injury and tumorigenesis by modifying proliferation, oxidative response, and inflammatory pathways.

机构信息

Division of Gastroenterology, Department of Medicine.

Department of Developmental Biology; and.

出版信息

JCI Insight. 2023 May 8;8(9):e161118. doi: 10.1172/jci.insight.161118.

Abstract

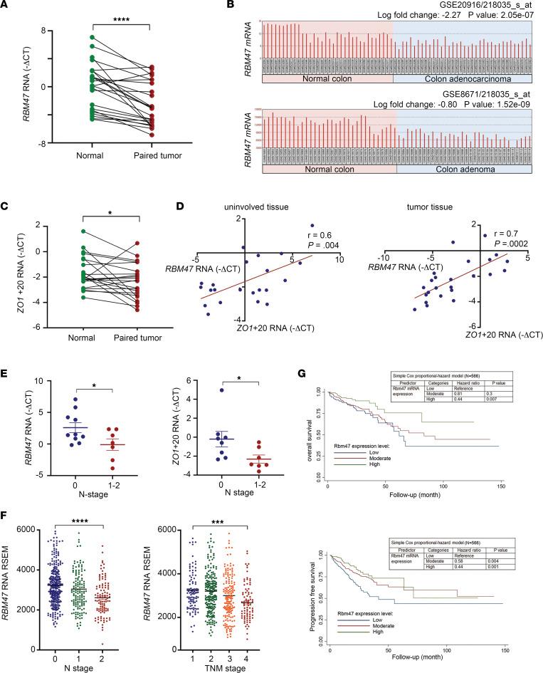
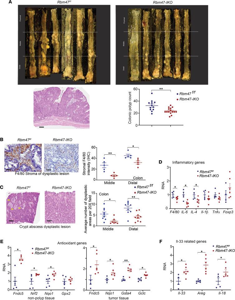
RNA-binding protein 47 (RBM47) is required for embryonic endoderm development, but a role in adult intestine is unknown. We studied intestine-specific Rbm47-knockout mice (Rbm47-IKO) following intestinal injury and made crosses into ApcMin/+ mice to examine alterations in intestinal proliferation, response to injury, and tumorigenesis. We also interrogated human colorectal polyps and colon carcinoma tissue. Rbm47-IKO mice exhibited increased proliferation and abnormal villus morphology and cellularity, with corresponding changes in Rbm47-IKO organoids. Rbm47-IKO mice adapted to radiation injury and were protected against chemical-induced colitis, with Rbm47-IKO intestine showing upregulation of antioxidant and Wnt signaling pathways as well as stem cell and developmental genes. Furthermore, Rbm47-IKO mice were protected against colitis-associated cancer. By contrast, aged Rbm47-IKO mice developed spontaneous polyposis, and Rbm47-IKO ApcMin/+ mice manifested an increased intestinal polyp burden. RBM47 mRNA was decreased in human colorectal cancer versus paired normal tissue, along with alternative splicing of tight junction protein 1 mRNA. Public databases revealed stage-specific reduction in RBM47 expression in colorectal cancer associated independently with decreased overall survival. These findings implicate RBM47 as a cell-intrinsic modifier of intestinal growth, inflammatory, and tumorigenic pathways.

摘要

RNA 结合蛋白 47(RBM47)是胚胎内胚层发育所必需的,但在成人肠道中的作用尚不清楚。我们研究了肠道特异性 Rbm47 敲除小鼠(Rbm47-IKO)在肠道损伤后的情况,并将其与 ApcMin/+ 小鼠进行杂交,以研究肠道增殖、对损伤的反应和肿瘤发生的变化。我们还研究了人类结直肠息肉和结肠癌组织。Rbm47-IKO 小鼠表现出增殖增加和绒毛形态和细胞数量异常,相应的 Rbm47-IKO 类器官也发生了变化。Rbm47-IKO 小鼠适应了辐射损伤,并能免受化学诱导的结肠炎的影响,Rbm47-IKO 肠道表现出抗氧化和 Wnt 信号通路以及干细胞和发育基因的上调。此外,Rbm47-IKO 小鼠还能预防结肠炎相关的癌症。相比之下,年老的 Rbm47-IKO 小鼠会自发形成多发性息肉,而 Rbm47-IKO ApcMin/+ 小鼠的肠道息肉负担增加。与配对的正常组织相比,RBM47 mRNA 在人类结直肠癌中减少,同时紧密连接蛋白 1 mRNA 的剪接也发生了改变。公共数据库显示,RBM47 在结直肠癌中的表达与总体生存时间独立相关,呈现出特定阶段的下降。这些发现表明 RBM47 是肠道生长、炎症和肿瘤发生途径的内在细胞修饰因子。

https://cdn.ncbi.nlm.nih.gov/pmc/blobs/e76d/10243830/b6f90d89c0ab/jciinsight-8-161118-g089.jpg

文献AI研究员

20分钟写一篇综述,助力文献阅读效率提升50倍。

立即体验

用中文搜PubMed

大模型驱动的PubMed中文搜索引擎

马上搜索

文档翻译

学术文献翻译模型,支持多种主流文档格式。

立即体验